EI收录,
入选中国科技期刊卓越行动计划
摘要
通过高通量测序技术分析不同生物胺含量腐乳样品的细菌群落结构,测定相关环境因子,在此基础上探究菌群结构与生物胺含量之间的相关性。结果表明,腐乳中的优势菌门为厚壁菌门(Firmicutes)、变形菌门(Proteobacteria)、放线菌门(Actinobacteria)和拟杆菌门(Bacteroidetes),四者的相对丰度之和在各样品中均达到91%以上;优势菌属包括芽孢杆菌属(Bacillus)、魏斯氏菌属(Weissella)、四联球菌属(Tetragenococcus)和假单胞菌属(Pseudomonas);高低生物胺含量腐乳的组间主要差异菌属为芽孢杆菌属、魏斯氏菌属、假单胞菌属和赖氨酸芽孢杆菌属(Lysinibacillus)。相关性研究表明,总生物胺和总酸是影响细菌群落组成的主要因素(P<0.05);生物胺含量主要与氨基酸态氮和pH等环境因子相关,腐乳样品的氨基酸态氮含量范围为0.62~0.86 g/100 g,pH变化范围在5.62~6.37之间;魏斯氏菌属、芽孢杆菌属和赖氨酸芽孢杆菌属丰度的增加与生物胺具有显著相关性;不动杆菌属(Acinetobacter)、丛毛单胞菌属(Comamonas)和四联球菌属与生物胺呈现负相关性。研究结果阐明了腐乳微生物群落结构与生物胺的关联性,为了解生物胺形成机制,有效控制生物胺和优化腐乳生产工艺提供了理论依据。
Abstract
In order to investigate the correlation of bacterial community structure and biogenic amines in sufu, Illumina Miseq high-throughput sequencing was used to analyze the bacterial community structure of sufu with different biogenic amines content and relevant environmental factors were determined. The results showed that Firmicutes, Proteobacteria, Actinobacteria and Bacteroidetes were the absolute dominant phyla and the relative abundance of the four phyla were more than 91% in sufu samples. Bacillus, Weissella, Tetragenococcus, and Pseudomonas were the main dominant genera in sufu. The main different genera between high and low biogenic amines content groups were Bacillus, Weissella, Pseudomonas and Lysinibacillus. Correlation analysis showed that biogenic amines and total acid were the main factors affecting bacterial community composition (P<0.05). The content of biogenic amines was mainly related to environmental factors such as amino acid nitrogen and pH. The content of amino acid nitrogen in sufu samples ranged from 0.62 to 0.86 g/100 g, and pH ranged from 5.62 to 6.37. Weissella, Bacillus and Lysinibacillus had a significant positive correlation with biogenic amines. Acinetobacter, Comamonas and Tetragenococcus had negtive correlation with biogenic amines. The research would elucidate the relationship between microbial community structure of sufu and biogenic amines, and provide a theoretical basis for understanding the formation mechanism of biogenic amines, effectively controlling biogenic amines and optimizing the production process of sufu.
腐乳是以大豆为主要原料,经过固态发酵工艺制作而成的一种传统食品,其风味独特、营养丰富,是人们餐桌上的一道美食。在腐乳发酵过程中,大豆中的蛋白质、脂肪和淀粉等大分子物质在微生物分泌的各种酶类作用下分解成游离氨基酸、脂肪酸等小分子物质,促进了有效成分的吸收利用,同时,也产生了多种抗氧化、抗诱变等生物活性因子。
传统发酵食品中普遍存在生物胺,尤其是原料富含蛋白质的豆豉、臭豆腐、腐乳,奶酪和发酵香肠等,主要通过微生物分泌的氨基酸脱羧酶作用于对应的氨基酸而产生。生物胺会对人体健康产生不良影响,高浓度的生物胺会引起恶心、头痛、血压变化等不适症状,严重时还会对心脏和中枢神经系统造成不可逆的损害。腐乳中常见的生物胺包括色胺、苯乙胺、腐胺、尸胺、组胺和酪胺,某些市售腐乳中生物胺含量超过了1000 mg/kg,有文献报道食用生物胺含量超过1000 mg/kg的食品可能对健康产生不利影响。发酵食品的原辅料、制作工艺以及环境中的微生物是影响其生物胺种类和含量的主要因素。腐乳半开放式的发酵条件和漫长的发酵时间给其体系带来了大量环境中的微生物,其中具有氨基酸脱羧酶活性的微生物对生物胺形成起着重要作用。因此,通过分析腐乳中微生物群落结构,有助于了解生物胺形成机理。
以往对腐乳中生物胺的研究主要集中在生物胺的含量测定以及产胺菌株的分离鉴定方面,关于腐乳中微生物群落结构与生物胺含量的相关性研究报道较少。因此,本文以不同生物胺含量的腐乳为研究对象,测定腐乳中的pH、总酸、氨基酸态氮等理化指标,通过Illumina MiSeq平台对细菌的16S rDNA V3~V4区进行高通量测序,解析腐乳的细菌群落结构,对理化性质和微生物多样性进行相关性分析,探究生物胺与微生物菌群之间的关系,为评价腐乳质量安全和从微生物角度阐明生物胺的形成机制提供依据。

结果与讨论

2.1 腐乳样品测序数据统计和细菌Alpha多样性分析
原始测序数据经双端拼接、质量控制、剔除嵌合体后共得到774860条优化序列,平均序列长度为426 bp。物种注释结果为:38个门,113个纲,255个目,426个科,827个属,1299个种和1777个OTU。
根据97%相似性水平下的OTU信息,采用Alpha多样性指标中的Shannon指数和Chao1指数表示样品中细菌的多样性和丰富度。由表2可以看出,LE样品的Shannon指数和Chao1指数分别为3.59和386.40,均高于其他样品,说明该样品物种多样性和丰富度最高;LF样品的Shannon指数和Chao1指数分别为2.22和171.65,均低于其他样品,说明该样品的细菌丰富度和多样性均为最低。另外,各样品的Coverage指数均接近1,表明测序获得的数据是足够的,即测序结果可以代表样品中微生物的真实情况。
表 2 腐乳样品中细菌Alpha多样性指数
Table 2 Alpha-diversity index of bacteria in sufu samples

2.2 腐乳样品细菌群落组成分析
2.2.1 基于门分类水平的分析
腐乳样品中不同细菌微生物在门水平上的相对丰度如图1所示,厚壁菌门(Firmicutes)、变形菌门(Proteobacteria)、放线菌门(Actinobacteria)和拟杆菌门(Bacteroidetes)是所有6个样品的优势菌门,这4个细菌门在腐乳样品中的相对丰度之和均达到91%以上。在HA、HB、HC、LE和LF这5个样品中,厚壁菌门相对丰度均超过61%,是绝对优势菌门,这与徐琼等的报道一致。在样品LD中变形菌门相对丰度为83%,超过厚壁菌门成为主要菌门。图中Others为所有样品中丰度占比均小于1%的物种之和。

图 1 腐乳样品在细菌门水平的相对丰度
Fig.1 Relative abundance of bacteria at phylum level in sufu samples
2.2.2 基于属分类水平的分析
为更详细地分析腐乳样品的细菌群落结构,确定属水平上的细菌组成,图2显示了各样品中的主要菌属。图中Others为所有样品中丰度占比均小于10%的物种之和。从图2可以发现不同样品中优势菌属在种类及相对分布上有较大的差异。HA和HB样品中优势属为芽孢杆菌属(Bacillus)(30%、34%)、魏斯氏菌属(Weissella)(21%、16%)、赖氨酸芽孢杆菌属(Lysinibacillus)(23%、5%);HC、LE和LF样品中优势菌属为四联球菌属(Tetragenococcus)(35%、17%、44%);假单胞菌属(Pseudomonas)主要存在于LD和LF样品中,以25%的相对丰度成为LD的优势菌属,在LF中的相对丰度为12%;HC和LF中含有相对丰度为12%和16%的乳杆菌属(Lactobacillus);LE中含有相对丰度为17%的葡萄球菌属(Staphylococcus)。

图 2 腐乳样品在细菌属水平的相对丰度
Fig.2 Relative abundance of bacteria at genus level in sufu samples
腐乳发酵过程中虽然有优势菌种起主导作用,但由于自然发酵、多工序、开放式生产方式,实际上是一个多菌种混菌发酵过程,微生物主要来自于曲种和环境。芽孢杆菌具有降解蛋白质、产生抗生素抑制有害菌、能适应极端环境等优点,在发酵食品中具有广泛应用价值。魏斯氏菌能参与多种食品的发酵过程,对其风味有重要贡献,普遍存在于泡菜、白酒、酱油等食品中。四联球菌属具有耐盐、耐高渗透压等特性,常作为优势菌存在于豆酱、腐乳、鱼露等发酵食品中,有研究表明嗜盐四联球菌会增加发酵产品中氨基酸、酯类、酸类等风味物质的含量。假单胞菌是发酵食物中的典型腐败菌,耐盐的特性使其能够存在于腐乳中。葡萄球菌属多见于被污染的乳制品、淀粉类、鱼蛋类食品中,其中多数为非致病菌,但少数可能会引发食源性疾病。
2.2.3 高生物胺和低生物胺组间主要差异菌属的分析

图 3 高生物胺和低生物胺样品的PLS-DA分析
Fig.3 PLS-DA analysis of high and low BA-producing samples
通过PLS-DA分析可知,H和L组样品间的微生物群落结构差异明显,为了进一步分析不同样品组中具体的差异微生物,采用wilcoxon秩和检验的方法进行组间差异显著性检验。由图4可见,芽孢杆菌属、魏斯氏菌属、假单胞菌属和赖氨酸芽孢杆菌属是两组间的主要差异菌属,其中芽孢杆菌属、魏斯氏菌属和赖氨酸芽孢杆菌属显著聚集于H组中,说明它们可能有利于生物胺的产生。假单胞菌属主要存在于L组中,其对生物胺的形成没有明显促进作用。

图 4 高生物胺和低生物胺样品的Wilcoxon秩和检验
Fig.4 Wilcoxon rank-sum test of high and low BA-producing samples
注:*表示P<0.05;**表示P<0.01;***表示P<0.001。
2.3 腐乳样品理化指标分析
各腐乳样品的基本理化指标(环境因子)如表3所示,部分样品中 pH、总酸(TA)以及氨基酸态氮(AAN)都存在显著差异(P<0.05)。造成腐乳中各个指标存在差异的原因主要是不同厂家的腐乳制作标准不同,其生产环境、生产工艺或是发酵原辅料都会影响终产品的质量。pH、TA和AAN是表征腐乳品质和成熟程度的关键指标,腐乳样品的AAN含量范围为0.62~0.86 g/100 g,pH变化范围在5.62~6.37之间,低pH通常被认为是保障发酵食品安全的一个重要因素,而氨基酸态氮含量越高,腐乳的滋味越鲜美。

2.4 腐乳细菌群落与环境因子相关性分析
典范对应分析(CCA)较好地描述了发酵体系中高丰度菌属与环境因子以及各环境因子之间的相关性。图中箭头表示环境因子,箭头的长短可以解释环境因子与物种的相关程度;物种与环境因子以及环境因子之间箭头的夹角呈锐角代表正相关,呈钝角代表负相关。由图5中环境因子箭头的长度结合表4的数据可以看出,总生物胺和总酸含量显著影响细菌群落组成(P<0.05),相关系数分别为0.533和0.486;由图5中物种与环境因子以及环境因子之间箭头的夹角情况可以看出氨基酸态氮和pH与总生物胺显示正相关性;芽孢杆菌属和魏斯氏菌属与总生物胺呈高度正相关;四联球菌属、假单胞菌属和肠杆菌属与总生物胺呈负相关。

图 5 腐乳细菌群落与环境因子相关性分析
Fig.5 Correlation analysis of bacterial community and environmental factors of sufu samples

腐乳发酵过程满足了产生生物胺的三个条件,分别是前体物质(游离氨基酸)、生物催化剂(具备氨基酸脱羧功能的微生物)和适宜的低pH环境。首先,腐乳原料富含蛋白质,经酶解作用可形成大量游离氨基酸,满足了形成生物胺的物质条件,在图中体现在氨基酸态氮含量与总生物胺的显著正相关关系上。其次,发酵体系中高丰度的芽孢杆菌属和魏斯氏菌属有较强的产胺能力,这与李东蕊研究结果相一致,其研究表明在发酵调味品豆瓣酱的酿造过程中总生物胺与芽孢杆菌属和魏斯氏菌属有一定的相关性,尤其是与芽孢杆菌属关系密切。最后,腐乳发酵环境呈酸性,为生物胺的产生提供了有利条件,研究表明低pH环境更益于产胺微生物生成生物胺,在酸性环境中,具有氨基酸脱羧酶活性的微生物开启应激机制,通过脱羧作用产生碱性的生物胺,达到提高pH、抵御酸性环境的目的。理论上,pH越低越利于生物胺的形成,但本次研究的腐乳中总生物胺与pH呈现正相关关系,可能是由于低pH会抑制部分生物胺产生菌的生长繁殖。
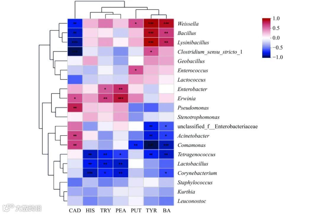
通过相关性热图可视化展示样本中物种与环境因子之间的关系,评估细菌群落结构与生物胺之间的相关性。如图6所示,图中显示了相对丰度前20的菌属与6种生物胺的关联,热图中越接近红色表示正相关性越强,越接近蓝色表示负相关性越高;左侧和上侧分别呈现物种和环境因子聚类树。

图 6 腐乳细菌群落与生物胺之间的相关性热图
Fig.6 Correlation heat map of bacterial community and BA of sufu samples
注:*表示P<0.05;**表示P<0.01;***表示P<0.001。
物种聚类将与生物胺呈正和负相关的菌属分别聚集。有14个菌属至少与一种生物胺具有相关性(P<0.05),魏斯氏菌属、芽孢杆菌属、赖氨酸芽孢杆菌属与总生物胺和酪胺呈极显著正相关性(P<0.01),这3类菌属也是高低生物胺腐乳组间的主要差异菌属。梁静静等从市售腐乳中筛选出的产胺菌株均为芽孢杆菌属;Takebe等研究表明从日本豆腐酱中分离得到的魏斯氏菌均为生物胺产生菌;有学者对来源于泡菜的45株魏斯氏菌进行的筛查发现,38.2%的魏斯氏菌可产一种或多种生物胺,其组胺和酪胺的合成量最大。肠杆菌属(Enterobacter)、欧文氏菌属(Erwinia)与色胺和苯乙胺有显著正相关性(P<0.05)。肠杆菌属是发酵食品中常见的产胺菌,胡翠翠从黄酒酒曲中分离得到的90株产胺菌中,44株为肠杆菌属;欧文氏菌属的产胺性能还未见报道。假单胞菌属、不动杆菌属(Acinetobacter)、丛毛单胞菌属(Comamonas)与尸胺有显著正相关关系(P<0.01)。假单胞菌与不动杆菌是常见的腐败菌,刘爱芳等的研究发现接种了这两类菌的冷藏金枪鱼中能产生较高含量的尸胺。不动杆菌属、丛毛单胞菌属与总生物胺和酪胺呈显著负相关性(P<0.05),因为酪胺在腐乳总生物胺中占比较大,推测这些菌属与酪胺的减少存在某种关联。四联球菌属、乳杆菌属(Lactobacillus)、棒状杆菌属(Corynebacterium)与大部分生物胺显示负相关关系(P<0.05),特别是与组胺的负相关性极显著(P<0.01)。四联球菌对盐的耐受性较强,广泛存在于高盐发酵食品中,具有抑制组胺产生、降解黄曲霉毒素B1的作用;研究发现,植物乳杆菌、干酪乳杆菌、发酵乳杆菌等均具有生物胺氧化酶活性,可以降解食品中的生物胺。
腐乳中生物胺的含量与其自身的微生物体系有密切关联。以往的研究表明,腐乳中生物胺的积累主要是由于芽孢菌、假单胞菌、乳杆菌等微生物氨基酸脱羧酶的转化作用,这与本研究的结果不完全一致。此次研究的腐乳样品中芽孢杆菌属是主要的产胺微生物,而假单胞菌属和乳杆菌属与生物胺的积累呈负相关性。可能是由于不同菌株的产氨基酸脱羧酶能力不同,相较于微生物的种类来说,其细菌菌株本身对于生物胺的形成有更大的影响。

结论

本研究采用高通量测序技术对不同生物胺含量的腐乳样品细菌多样性进行了解析,同时采用多元统计的分析方法了解微生物群落和生物胺之间的相关性。结果显示,腐乳中的优势菌门为厚壁菌门、变形菌门、放线菌门和拟杆菌门;优势菌属包括芽孢杆菌属、魏斯氏菌属、四联球菌属和假单胞菌属。芽孢杆菌属、魏斯氏菌、假单胞菌属和赖氨酸芽孢杆菌属是高低生物胺含量腐乳的组间主要差异菌属。总生物胺和总酸含量显著影响细菌群落组成,氨基酸态氮和pH与总生物胺显示正相关性。魏斯氏菌属、芽孢杆菌属和赖氨酸芽孢杆菌属丰度的增加与生物胺的产生具有显著相关性;不动杆菌属、丛毛单胞菌属和四联球菌属与生物胺呈现负相关性。
然而,氨基酸态氮体现的腐乳总游离氨基的含量,代表着营养品质,如果通过减少氨基酸态氮含量来控制生物胺会导致腐乳营养和品质降低,因此从营养角度建议通过改善发酵环境(如pH、温度和含盐量)以及控制产胺微生物来达到抑制生物胺产生的目的。研究表明,辣椒、生姜、大蒜和白酒具有一定的抑菌作用,能降低产品中生物胺的含量,可以在腐乳中适量添加这些辅料。另外,亦可通过筛选、优化和改良低产胺菌株,培育出安全高效的发酵菌株来达到生产低生物胺腐乳。本研究为腐乳中生物胺的有效调控提供了方向,为提高腐乳产品品质,传统产业升级提供了科学依据。
引用本文:王维亚,刘玉婷,万汉坤,等. 腐乳中细菌群落结构与生物胺的相关性分析[J]. 食品工业科技,2022,43(22):181−188. doi: 10.13386/j.issn1002-0306.2022030013.
Citation: WANG Weiya, LIU Yuting, WAN Hankun, et al. Correlation Analysis of Bacterial Community Structure and Biogenic Amines in Sufu[J]. Science and Technology of Food Industry, 2022, 43(22): 181−188. (in Chinese with English abstract). doi: 10.13386/j.issn1002-0306.2022030013.
基金项目: 江西省市场监督管理局科技项目(GSJK202010);国家自然科学基金(32060557)。


通信作者简介


李金林, 博士,教授/高级工程师,博士生导师,国家淡水鱼加工技术研发专业中心副主任,健康学院筹建专班成员,国家大宗淡水鱼技术体系岗位科学家团队成员,江西省省级优势创新团队核心成员。入选江西普通高校金牌教师(教学名师),获批江西“杰青人才”培养计划和江西省赣鄱俊才--主要学科学术和技术带头人(领军人才)培养计划,是国家三级健康管理师、食品生产许可证国家注册审查员、江西省食品生产许可证核查组组长、江西省检验检测机构资质认定评审专家、南昌市食品安全抽检咨询专家。主要研究领域为食品加工、水产加工与风味化学及副产物高值化利用。先后主持国家级项目6项,包括国家重点研发计划项目子课题1项,国家自然科学基金项目3项,国家创新基金项目2项,省部(厅)级项目8项,完成省级成果鉴定8项;为50多家企业提供了技术服务,累计产生经济效益超亿元;在国内外权威期刊上发表学术论文50多篇,其中SCI/EI收录20余篇,作为副主编编写专业著作1部,参与著作编写1部;获授权专利20余件(其中发明专利10余);主持制定企业标准7个;获得省部级科技成果奖5项(其中一等奖3项,二等奖2项);指导学生荣获中国国际大学生“互联网+”大赛金奖1项、全国大学生生命科学竞赛一等奖2次、二等奖1次、江西省“互联网+”大学生创新创业大赛金奖1次、银奖1次、“挑战杯”江西省大学生创业计划竞赛银奖1次,指导学生获批大学生创新创业训练计划国家级项目1个、省级项目1个,先后被教育部、省教育厅及学校授予“优秀创新创业导师”荣誉称号。
(内容来自江西师范大学官网)
点击文末“阅读原文”,获取论文全文;
或登录www.spgykj.com阅览全文。
食品科学家论文汇总
(点击专家姓名,查看论文)
《食品工业科技》特邀主编专栏征稿
《食品工业科技》青年编委专栏征稿:咖啡、可可、茶等特色饮料作物加工 ☚
《食品工业科技》客座主编专栏征稿:植物基食品原料基础研究、前沿技术创新及其健康绿色产品开发☚
《食品工业科技》客座主编专栏征稿:地方特色食品:加工技术、感官品质、风味特性和营养健康☚
《食品工业科技》特邀主编专栏征稿:“十四五”国家重点研发计划“陕西秦巴山区特色经济作物、果蔬产业关键技术集成与示范”☚
群聊:食品工业科技作者群

温
馨
提
示
我刊正式组建微信作者群,为作者提供更多的学术与论文资讯,如需进群,请联系刘老师(微信:上方二维码,电话:87244117-8062)。

版权声明


