EI收录,
入选中国科技期刊卓越行动计划
中国农业大学食品科学与营养工程学院的卓凯丽,董丽,李道通,陈芳等人概述了青花椒的种植背景、分类、主要产地和化学成分,指出了青花椒产品市场以初级加工品为主,强调了加大青花椒加工技术研究的重要性,并综述了青花椒的保鲜、干制及提取技术,旨在为青花椒产品的开发提供技术支持。
本章节概述了青花椒的种植背景、分类、主要产地和化学成分,指出了青花椒产品市场以初级加工品为主,强调了加大青花椒加工技术研究的重要性,并综述了青花椒的保鲜、干制及提取技术,旨在为青花椒产品的开发提供技术支持。
1 青花椒保鲜技术
本章节主要介绍了鲜青花椒的保鲜技术,包括高温瞬时处理、低温保鲜、气调冷藏、涂膜及联合保鲜等方法。重点内容如下:1. 高温瞬时处理可以钝化氧化酶活力,防止褐变,杀灭虫卵和微生物,提高利用率。2. 低温保鲜通过抑制酶活和生化反应速率,保持青花椒新鲜度,但单一温度措施难以全面保证品质。3. 气调冷藏通过调节气体比例,调节青花椒采后生命活动,减少微生物污染,减缓褐变和品质劣变。4. 涂膜保鲜利用涂膜材料形成屏障,结合杀菌处理和低温贮藏,减少微生物侵染和水分逸出,保持新鲜度。5. 联合保鲜技术,如涂膜结合低温贮藏、气调包装等,可延长青花椒保质期。
2 青花椒加工技术
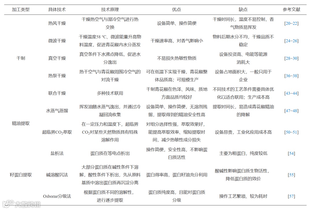
本章节重点介绍了青花椒的加工技术,主要包括干制技术、精油提取技术和籽蛋白提取技术。以下是该章节内容的重点:1. 干制技术:干制技术可降低青花椒水分含量,抑制不良化学反应,降低运输成本,增加经济效益。干制方法包括热风干燥、微波干燥、真空干燥和热泵干燥等,每种方法都有其优缺点和适用条件。2. 精油提取技术:青花椒精油具有多种生物活性,提取技术主要有水蒸气蒸馏法和超临界CO2萃取法。水蒸气蒸馏法设备简单,操作简便,但提取时间较长,活性物质易降解;超临界CO2萃取法效率高,能保留活性成分,但设备昂贵。3. 籽蛋白提取技术:青花椒籽含有较多蛋白质,提取方法有盐析法、碱溶酸沉法和Osborne分级提取法,根据目的蛋白质性质的不同选择合适的提取方法。4. 联合干燥技术:将不同干燥技术联合使用,可以扬长避短,保持青花椒品质,降低能耗。5. 干制过程中,适宜的热风温度、风速、单位面积内铺料量等参数对青花椒干燥质量有重要影响。6. 微波干燥、真空干燥和热泵干燥等技术各有特点,应根据实际情况选择合适的干燥方法。7. 青花椒加工技术的原理及优缺点比较表明,不同加工技术适用于不同的需求和场景。
3 青花椒的应用
本章节介绍了青花椒的食用和药用价值,以及其在不同领域的应用。青花椒产品包括鲜品、干品、调味油、精油等,同时在日化用品和医疗保健领域具有开发潜力。药理学研究表明青花椒具有镇痛、消炎、驱寒保暖等功效,并在神经系统保护、抑制血小板凝集、抗菌等方面展现出作用。目前对青花椒功能性研究尚处于初期阶段,深入探究其在药理学中的作用机制对提高青花椒附加值和开发深加工产品具有重要意义。
表 1 青花椒保鲜技术
Table 1 Z. schinifolium preservation techniques
表 2 青花椒加工技术
Table 2 Z. schinifolium processing techniques
本章节总结了青花椒保鲜及加工技术的研究现状,并展望了未来的发展方向。重点包括:1. 青花椒产品的保鲜方法和干制技术,以及青花椒精油和籽蛋白的提取方法。2. 未来发展空间:结合智能保鲜系统、提高干燥技术智能化水平、建立干燥动力学模型。3. 活性成分提取利用的研究,包括使用精密分析仪器进行成分鉴定和纯化,以及进行生物功能评价和作用机制研究。4. 综合利用青花椒副产物,以减缓资源浪费,拓宽产业链,促进产业可持续、多元化发展。
引用本文:卓凯丽,董丽,李道通,等. 我国青花椒保鲜及加工技术研究现状[J]. 食品工业科技,2025,46(13):413−420. doi: 10.13386/j.issn1002-0306.2024070143.
Citation:ZHUO Kaili, DONG Li, LI Daotong, et al. Research Status of Preservation and Processing Technology of Zanthoxylum schinifolium in China[J]. Science and Technology of Food Industry, 2025, 46(13): 413−420. (in Chinese with English abstract). doi: 10.13386/j.issn1002-0306.2024070143.
通信作者简介

陈芳,教授,博士生导师,主要从事果蔬食品营养与安全研究。研究领域及方向:果蔬营养与疾病干预、 食品加工安全控制、果蔬加工技术。农业部果蔬加工重点实验室副主任,国家果蔬加工产业创新战略联盟秘书长,中国绿色食品专家咨询委员会委员,《Food Additives and Contaminants: Part A》和《食品质量安全检测学报》编委。
(以上信息来自中国农业大学官网)
各位专家学者:
为推动食品科学领域的知识经验交流,促进食品产业的创新发展,2025第三届食品科学家论坛及产学研交流大会、2025宁夏食品科学论坛暨《食品工业科技》与 Food Innovation and Advances 编委会会议将于2025年8月4-6日在银川召开。本次论坛将以“荟聚食品英才,共创美好未来”为主题,旨在为食品科学家提供交流平台,加强技术交流和创新能力融合。
本届论坛拟邀请食品科学领域研究机构的多位专家学者,围绕基础研究领域的前沿进展、产业发展最新动态,展开深入的学术交流与探讨。同时,我们将就未来的合作和交流平台建设进行对话,总结经验、传播知识、思考未来,共同推动食品科技创新和可持续发展。
食品科学家是推动食品学科发展、产业进步的中坚力量,而青年科学家是重要力量。本次论坛诚挚邀请国内外各大院校、科研院所、食品企业等专家共同参与,期待食品科学家、青年科学家、博士研究生、硕士研究生积极提交研究成果,分享研究心得,共同推动食品学科的发展。本届论坛不仅为国内外食品学科领域的交流与合作提供了平台,也将为食品期刊、食品饮料企业、仪器商提供展览、展示。Food Junction:2025第三届食品科学家论坛及产学研交流大会期待与您相约“塞上江南”——银川。
点击链接进行报告/参会注册:2025第三届食品科学家论坛及产学研交流大会、2025宁夏食品科学论坛暨食品工业科技与FIA编委会会议——回执表.docx
点击链接下载邀请函:邀请函—2025第三届食品科学家论坛及产学研交流大会.pdf
食品科学家论文汇总
(点击专家姓名,查看论文)
《食品工业科技》特邀主编专栏征稿
《食品工业科技》特邀主编专栏征稿:果蔬基料制造:基础理论,新型加工、质量控制与智能制造☚
《食品工业科技》特邀主编专栏征稿:
群聊:食品工业科技作者群

温
馨
提
示
我刊正式组建微信作者群,为作者提供更多的学术与论文资讯,如需进群,请联系刘老师(微信:上方二维码,电话:87244117-8062)。

版权声明








