EI收录,
入选中国科技期刊卓越行动计划
摘要
本研究旨在从气味和滋味两个方面全面分析火腿肠在贮藏过程中风味特征的变化。通过气相色谱-质谱联用仪(gas chromatography-mass spectrometry,GC-MS)和电子鼻(electronic nose,E-nose)检测挥发性化合物,结合游离脂肪酸(free fatty acids,FFAs)检测、脂质氧化和蛋白质氧化检测分析气味变化;通过电子舌(electronic tongue,E-tongue)结合游离氨基酸(free amino acids,FAAs)检测分析滋味变化;最后采用偏最小二乘判别分析、主成分分析和相关性分析探寻这些参数之间的关联和变化规律。气味分析结果表明,火腿肠在贮藏过程中共鉴别出19种挥发性化合物,随着贮藏时间的增加,酯类含量显著下降(P<0.05),酮类和呋喃、噻吩类化合物含量显著上升(P<0.05),醛类含量呈现先增加后下降的趋势。影响气味的重要挥发性化合物为乙酸丙酯、3-甲基噻吩、丙酮和1-甲氧基-2-丙基乙酸酯。此外,游离脂肪酸含量显著下降(P<0.05),脂质氧化和蛋白质氧化水平显著升高(P<0.05)。滋味分析结果表明,火腿肠的鲜味和谷氨酸含量随着贮藏时间的增加而显著下降(P<0.05),苦味和组氨酸含量随着贮藏时间的增加而显著上升(P<0.05)。综上,火腿肠在贮藏过程中气味特征的变化与脂质氧化、游离脂肪酸的氧化降解、蛋白质氧化以及蛋白质与挥发性化合物之间的相互作用有关,滋味特征的变化主要由谷氨酸和组氨酸含量的变化引起。
火腿肠是以畜禽肉为主要原料,用耐高温收缩薄膜包装灌制而成的一种肉糜类制品。火腿肠产量占中国肉制品总量的近三分之一,年产量超过1000万吨。由于其风味特别、营养价值高、保质期长、便于携带及食用安全等特点,火腿肠深受消费者的欢迎。风味是肉类的重要感官特征,包括气味和滋味两个方面。肉的气味主要通过挥发性的芳香物质呈现,靠人的嗅觉细胞感受。滋味主要通过非挥发性或水溶性的呈味物质呈现,靠人的舌面味蕾感受。由于气味和滋味是消费者对产品品质的直观感受,因此其对消费者的食品接受程度具有重要影响。一般情况下,火腿肠的保质期在室温下为180 d。然而,随着贮藏时间的增加,火腿肠会普遍发生香气衰减、口感下降等导致风味特征恶化的问题,使其在保质期内的食用品质不断下降。这些变化会直接影响消费者对产品品质的客观评价。
由于风味特征是影响火腿肠感官的首要指标,因此在贮藏期间对火腿肠的风味进行全面分析有助于理解市售火腿肠在保质期内风味劣化的原因。基于此,本文从气味和滋味两方面全面分析了火腿肠贮藏过程中风味的动态变化。本研究首先通过感官评价评估了火腿肠贮藏期间风味特征的整体变化。然后,利用电子鼻、挥发性化合物分析以及游离脂肪酸的测定评估了火腿肠在贮藏期间气味特征的变化。最后,通过电子舌和游离氨基酸的测定探究了滋味特征的变化。此外,运用主成分分析、偏最小二乘判别分析和建立相关性分析探寻这些参数之间的关联和变化规律。本研究将为探明市售火腿肠在保质期内风味劣化的原因提供一定的理论基础。
结果与分析
2.1 感官评价
不同贮藏时间的火腿肠感官评价结果如图1所示。由雷达图可以看出,随着贮藏时间的增加,火腿肠的肉香味、鲜味和整体可接受度评分明显显著下降;异味和苦味评分明显增加。异味和苦味分别是火腿肠气味和滋味的负面评价,它们评分的增加表明火腿肠的风味特征随着贮藏时间的增加而显著恶化。尤其是在贮藏时间90 d以后,样品的整体可接受度下降速度明显增加。这表明火腿肠的感官恶化主要发生在贮藏后期。
图 1 不同贮藏时间的火腿肠感官评价数据雷达图
Figure 1. Radar images of sensory evaluation data of ham sausages with different storage time
图 2 不同贮藏时间火腿肠的电子鼻分析
Figure 2. E-nose analysis of ham sausages at different storage time
注:A:雷达图;B:散点图;C:模型的可靠性;D:VIP值;图7同。
PLS-DA方法作为多元统计方法之一,有助于高维数据的可视化和与代谢变化相关的潜在代谢物的判别分析。为了进一步分析不同贮藏时间火腿肠样品的气味特征的差异,采用PLS-DA对火腿肠样品的响应值信号进行分析。由图2B可以看出,同一贮藏时间的样品聚集在一起,不同贮藏时间的样品点分布存在显著差异,这表明随着贮藏时间的增加,火腿肠的气味特征发生了显著变化,与贮藏时间为0 d的样品之间的气味差异越来越大。此外,在PLS-DA中使用交叉验证和排列检验可以评估模型的可靠性,如图2C所示,R2X=0.998,R2Y=0.936,Q2=0.865,R2X和R2Y表示模型可以解释的X和Y矩阵信息的百分比,R2X-R2Y<0.3,Q2>0.5,说明模型是比较可靠的。采用置换检验对PLS-DA进行验证,并通过检验统计量来评价模型拟合的质量。在图2C中,原始值R2位于零水平轴的上侧,模拟值Q2位于下侧。R2值大于Q2值,R2和Q2的回归线斜率均大于1,Q2的回归线截距为负,表明模型的稳定性和可靠性。因此,有资格进行后续的响应值筛选。VIP图如图2D所示,VIP值越高(VIP>1),该传感器所对应的化合物对样品气味特征的贡献越大。W1S与W2S的高贡献度与图2A中W1S和W2S含量的显著变化吻合,这表明火腿肠在贮藏过程中气味的变化主要是由甲基类物化合物和醛酮类物质引起的。
表 3 不同贮藏时间的火腿肠中挥发性化合物的含量(μg/100 g)
Table 3. Content of volatile compounds in ham sausages with different storage time (μg/100 g)
图 3 不同贮藏时间的火腿肠中挥发性化合物的分析
Figure 3. Analysis of volatile compounds in ham sausages with different storage time
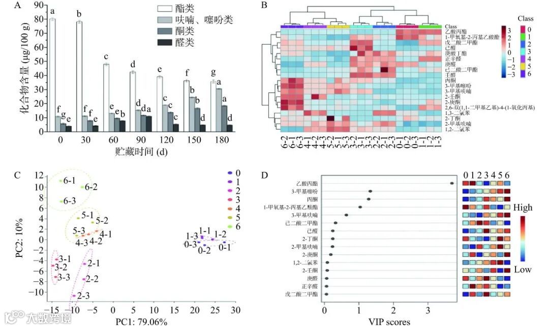
为了更直观地分析各种挥发性化合物的变化,进行了聚类分析(图3B)。火腿肠的酯类主要为乙酸丙酯和1-甲氧基-2-丙基乙酸酯,酯类是羧酸与醇发生酯化反应的产物,由于其具有较低的气味阈值因此对火腿肠整体气味的影响较大,贮藏过程中酯类含量的下降会导致原有风味的弱化,这与感官评价的结果一致。火腿肠中的酮类主要为2-庚酮、2-丁酮和丙酮,肉制品在贮藏过程中产生的酮类主要是脂质氧化的产物,主要来源于不饱和脂肪酸的氧化。基于此,火腿肠贮藏过程中酮类含量的显著增加可能是脂质氧化引起的。此外,呋喃和噻吩也是火腿肠中的重要挥发性化合物,这些杂环类化合物可能是美拉德反应的主要产物。虽然目前大多认为美拉德反应在高温下比较剧烈,但也有研究表明美拉德反应可以在温热的条件下缓慢进行并生成一定量的杂环类化合物。呋喃和噻吩在超过一定含量时会产生令人不悦的气味,因此3-甲基噻吩、3-甲基呋喃和2-甲基呋喃在贮藏过程中含量的显著上升可能与火腿肠贮藏后期的风味下降相关。醛类的含量在贮藏期间先上升后下降。尽管醛类的含量并不高,但由于醛类的气味阈值较低,它们对火腿肠的气味也具有很大的影响。脂质的氧化降解是醛类的主要来源,这解释了贮藏前期醛类含量的增加。根据Kühn等的描述,肉制品中的蛋白质氧化后结构发生改变,氧化后的蛋白质可以与特定的分子键结合吸附醛类等挥发性物质。此外,根据Qian等的描述,蛋白质对不同风味物质(醛类、酯类、醇类、酮类)的吸附强度和效果不同,其中对醛类物质的吸附强度最高。也有研究表明,蛋白质对醛类物质的吸附强度与浓度有关,蛋白质浓度越高,其对醛类物质的吸附能力越强。随着贮藏时间的增加,火腿肠中发生氧化的蛋白质含量增加,其对醛类物质的吸附能力增强。因此,贮藏后期醛类含量的下降可能是蛋白质与风味物质的相互作用引起的。
不同储藏时间的火腿肠挥发性化合物的主成分分析如图3C所示,第一主成分PC1和第二主成分PC2的贡献率分别为79.06%和10%,总贡献率为89.06%,可以反映样品的整体信息。7组样品的挥发性化合物具有显著差异,且随着贮藏时间的增加,样品点分布离对照组越来越远,这与电子鼻的实验结果一致,说明火腿肠中挥发性化合物的差异引起了气味特征的变化。此外,GC-MS的结果也解释了电子鼻结果中甲基类化合物和醛酮类化合物响应值的变化。基于样品归一化数据的PLS-DA得到的VIP值可用于筛选香气化合物的差异标记物(图3D),共筛选出14种挥发性化合物,其中VIP值大于1的为乙酸丙酯、3-甲基噻吩、丙酮和1-甲氧基-2-丙基乙酸酯,说明这些挥发性化合物是火腿肠贮藏过程中的典型化合物。对挥发性化合物含量变化的分析表明脂质氧化、蛋白质氧化、美拉德反应以及蛋白质与风味物质的相互作用都可能是导致火腿肠贮藏期间风味变化的重要因素。
丙二醛(MDA)是不饱和脂肪酸二次脂质氧化过程中产生的重要醛类物质之一,被认为是脂质氧化的重要标志。通过硫代巴比妥酸与MDA发生的络合反应可以对MDA进行定量。火腿肠中的脂质氧化通过TBARS值表示,不同贮藏时间火腿肠的TBARS值如图4所示。随着贮藏时间的增加,火腿肠的TBARS值显著上升(P<0.05),这与Dong等的研究结果一致。表明脂质氧化在火腿肠贮藏期间持续发生。
图 4 不同贮藏时间火腿肠TBARS值的变化
Figure 4. Changes in TBARS values of ham sausages at different storage time
TBARS值的显著上升与挥发新化合物分析中酮类和醛类含量的变化相对应,贮藏期间脂质的持续氧化导致酮类以及醛类含量的增加。这证明了脂质氧化是导致火腿肠在贮藏期间风味特征变化的诱导因素之一。
为了进一步探究火腿肠贮藏期间气味变化的影响因素,对火腿肠贮藏期间的蛋白质氧化程度进行测定。羰基化是蛋白质氧化过程中最重要的化学修饰之一,羰基含量的变化可以反映蛋白质氧化的程度。不同贮藏时间火腿肠的蛋白羰基含量如图5A所示,随着贮藏时间的增加,蛋白羰基含量显著上升。这与Guo等的研究结果相同,表明蛋白质氧化在火腿肠在贮藏期间持续发生。在本研究中,贮藏时间为120~180 d的火腿肠的蛋白羰基含量显著高于贮藏时间为0~90 d的火腿肠(P<0.05),说明贮藏时间达到90 d以后蛋白质氧化程度加深,这与前文提到的贮藏时间达到90 d以后醛类物质含量的下降对应。
图 5 不同贮藏时间火腿肠的蛋白质羰基含量(A)和总巯基含量(B)的变化
Figure 5. Changes in protein carbonyl content (A) and total sulfhydryl content (B) of ham sausages at different storage time
在肉制品中,巯基含量是间接反映蛋白质氧化的指标。巯基在蛋白质氧化的过程中产生的内部原子二硫键会随着氧化程度的加深而减少。不同贮藏时间火腿肠的巯基含量如图5B所示,随着贮藏时间的增加,巯基含量显著降低,表明蛋白质氧化的持续发生。
羰基和巯基含量的变化反映了火腿肠在贮藏后期蛋白质氧化程度明显加深,这与前文提到的醛类含量的先增加后减少相对应。在贮藏前期,脂质氧化和蛋白质氧化的发生导致醛类物质含量显著增加;贮藏后期由于蛋白质氧化程度的加深,氧化变性的蛋白质含量增加,它们与醛类物质相互作用导致醛类含量的显著下降。这表明蛋白质氧化以及蛋白质与风味物质的相互作用都是影响火腿肠风味特性的重要因素。
游离脂肪酸是产生挥发性化合物的重要前体,肉制品中的醛类、酮类和醇类大多来自游离脂肪酸的氧化降解。为了更全面地分析火腿肠在贮藏期间的气味变化,对游离脂肪酸进行了检测。由表4可以看出,火腿肠中共检测出6种游离脂肪酸,其中饱和脂肪酸3种,不饱和脂肪酸3种,饱和脂肪酸的含量明显高于不饱和脂肪酸。随着贮藏时间的增加,饱和脂肪酸和不饱和脂肪酸的含量均呈下降趋势,说明贮藏过程中火腿肠中的游离脂肪酸发生了氧化损失。此外,不饱和脂肪酸含量的下降速率最快,说明不饱和脂肪酸在贮藏期间更易氧化降解,可能对风味变化的贡献更大。为了进一步评估游离脂肪酸含量变化对风味的影响,对挥发性化合物和游离脂肪酸进行了相关性分析,如图6所示,所有酮类与游离脂肪酸呈负相关,其中丙酮与油酸(C18:1n9c)之间的显著性最强(P<0.01),这与Xie等的结果一致,说明酮类是脂肪酸氧化降解的主要产物。乙酸丙酯与棕榈油酸(C16:1)呈显著正相关(P<0.05),1-甲氧基-2-丙基乙酸酯与肉豆蔻酸(C14:0)、棕榈油酸(C16:1)和反式油酸(C18:1n9t)呈显著正相关(P<0.05)。酯类物质与不饱和脂肪酸呈显著正相关可能与脂质氧化有关,不饱和脂肪酸通过脂质氧化生成氢过氧化物为风味前体,继而发生氧化降解生成酯类、醛类等挥发性化合物。此外,3-甲基呋喃和3-甲基噻吩与部分游离脂肪酸呈显著负相关(P<0.05),表明部分呋喃和噻吩源于游离脂肪酸的氧化,这与Byrne等的研究结果相同。
表 4 不同贮藏时间的火腿肠中游离脂肪酸的含量
Table 4. Content of free fatty acids in ham sausages with different storage time
图 6 挥发性化合物与游离脂肪酸之间的相关性分析
Figure 6. Correlation analysis between volatile compounds and free fatty acids
注:**表示P<0.01,*表示P<0.05。
电子舌的传感器具有快速、灵敏的特点,可以用于模仿人类的味觉器官,被广泛用于食品滋味特征的测定。电子舌的8个传感器中咸味和酸味的无味点分别为-6和-13,其他指标的无味点均为0,低于无味点的味觉指标对样品的滋味特征无影响,因此以高于无味点的味觉指标为本研究的评估对象。不同贮藏时间的火腿肠的电子舌响应值如图7A所示,8个传感器中响应值大于无味点且具有显著变化的为苦味、鲜味和鲜味丰富度,其中鲜味和鲜丰富度随着贮藏时间的增加而降低,苦味则随着贮藏时间的增加而增加。这表明火腿肠在贮藏期间的口感逐渐下降。
图 7 不同贮藏时间火腿肠的电子舌分析
Figure 7. E-tongue analysis of ham sausages at different storage time
为了进一步分析不同贮藏时间火腿肠样品的滋味特征的差异,采用PLS-DA对火腿肠样品的响应值信号进行分析(图7B)。可以看出,不同贮藏时间的样品分布点存在显著差异,这表明随着贮藏时间的增加,火腿肠的滋味特征发生了显著变化,与贮藏时间为0 d的样品之间的滋味差异越来越大。模型的可靠性分析如图7C所示,R2X-R2Y<0.3,Q2>0.5。此外,原始值R2位于零水平轴的上侧,模拟值Q2位于下侧。R2值大于Q2值,R2和Q2的回归线斜率均大于1。Q2的回归线截距为负,表明模型的稳定性和可靠性。
VIP图如图7D所示,鲜味丰富度、鲜味和苦味的高贡献度与图7A中鲜味丰富度、鲜味和苦味响应值的显著变化对应,这表明火腿肠在贮藏过程中滋味特征的变化主要是由鲜味丰富度、鲜味和苦味的变化引起的。
游离氨基酸的组成和含量是影响火腿肠滋味特征的重要因素。不同贮藏时间火腿肠的游离氨基酸含量如表5所示。根据不同的呈味特点,游离氨基酸被分为鲜味氨基酸、甜味氨基酸、苦味氨基酸和其它氨基酸。火腿肠中贮藏期间具有显著变化的呈味氨基酸为鲜味氨基酸和苦味氨基酸(P<0.05)。鲜味氨基酸为天冬氨酸和谷氨酸。苦味氨基酸包括缬氨酸、蛋氨酸、异亮氨酸、亮氨酸、酪氨酸、苯丙氨酸、组氨酸、赖氨酸和精氨酸。随着贮藏时间由0 d变为180 d,鲜味氨基酸总量由195.63 mg/100 g降低为166.03 mg/100 g,呈显著降低趋势(P<0.05);而苦味氨基酸的总量由154.33 mg/100 g波动上升至166.86 mg/100 g,这与电子舌的实验结果一致。
表 4 不同贮藏时间的火腿肠中游离氨基酸的含量
Table 4. Content of free amino acids in ham sausages with different storage time
谷氨酸是火腿肠中主要的鲜味氨基酸,可以赋予其醇厚而丰富的风味,谷氨酸含量随着贮藏时间的增加而降低,这与Bi等[44]的研究结果相似。组氨酸是火腿肠中含量最高的苦味氨基酸,其含量随着贮藏时间的增加而增加。鲜味的下降和苦味的增加通常会产生令人不愉悦的口感,谷氨酸和组氨酸是火腿肠中的主要呈味氨基酸,贮藏期间这两种氨基酸含量的变化决定了火腿肠滋味特征的变化。
为了进一步了解贮藏期间火腿肠风味特征的动态变化,对所有反映风味特征的指标进行了相关分析(图8)。酯类、酮类以及呋喃和噻吩的含量是反映火腿肠气味的主要参数,其中酮类以及呋喃和噻吩的含量与TBARS值和蛋白质羰基含量呈极显著正相关(P<0.001);酮类含量与总巯基含量和不饱和脂肪酸呈极显著负相关(P<0.001);酯类含量与不饱和脂肪酸呈显著正相关(P<0.01)。这些参数与TBARS值、总巯基含量、蛋白质羰基含量、饱和脂肪酸和不饱和脂肪酸之间的高度相关性表明,脂质氧化、蛋白质氧化和游离脂肪酸的氧化降解是影响气味的主要因素。正如前文所述,醛类含量的先增加后减少表明蛋白质与醛类等挥发性化合物的反应也可能是影响气味的因素之一。火腿肠贮藏过程中的滋味特征指标是鲜味、鲜味丰富度和苦味,它们与游离氨基酸的高度相关性表明游离氨基酸含量的变化是滋味特征变化的关键因素。
图 8 风味与理化参数之间的相关性分析
Figure 8. Correlation analysis between flavor and physicochemical parameters
注:***表示P<0.001,**表示P<0.01,*表示P<0.05。

结论与展望

Citation: XIN Guangbin, XU Yujuan, LI Cong, et al. Exploration of the Evolution of Flavor Profiles in Ham Sausage during Storage Based on GC-MS, Electronic Nose and Electronic Tongue[J]. Science and Technology of Food Industry, 2025, 46(9): 295−306. (in Chinese with English abstract). doi: 10.13386/j.issn1002-0306.2024060101.
通信作者简介
徐宝才,男,博士/研究员,博士生导师,现任合肥工业大学食品与生物工程学院院长,肉品加工与质量控制国家重点实验室主任,农产品生物化工教育部工程研究中心主任。
长期坚持一线教学和实践育人工作,主持承担了食品科学与工程国家级一流本科专业建设、教育部新工科研究与实践项目。获得安徽省创新创业优秀指导教师等荣誉/称号。获得国家教学成果二等奖 1 项、安徽省教学成果二等奖 1 项。从事肉品科学、肉品加工及质量安全控制技术研究,主持承担了国家“十二五”科技支撑计划课题、“973计划”课题、国家自然基金、国家十三五重点研发计划项目等。发表科技论文100余篇,获发明专利20余项,制定了肉制品相关国家/行业标准10余项,开发20余种新产品新技术;获得国家科技进步奖二等奖1项,省部级科技奖励一等奖2项、二等奖3项。
先后入选国家科技部中青年科技创新领军人才、中组部国家科技创新领军人才、教育部“长江学者”特聘教授,被评为国务院特殊津贴专家,全国食品安全工作先进个人。
现兼任安徽省食品科学技术学会理事长、中国畜产品加工研究会常务理事、江苏省食品科技学会副理事长等。
(以上信息来自合肥工业大学食品与生物工程学院官网)
或登录www.spgykj.com阅览全文。
各位专家学者:
为推动食品科学领域的知识经验交流,促进食品产业的创新发展,2025第三届食品科学家论坛及产学研交流大会、2025宁夏食品科学论坛暨《食品工业科技》与 Food Innovation and Advances 编委会会议将于2025年8月4-6日在银川召开。本次论坛将以“荟聚食品英才,共创美好未来”为主题,旨在为食品科学家提供交流平台,加强技术交流和创新能力融合。
本届论坛拟邀请食品科学领域研究机构的多位专家学者,围绕基础研究领域的前沿进展、产业发展最新动态,展开深入的学术交流与探讨。同时,我们将就未来的合作和交流平台建设进行对话,总结经验、传播知识、思考未来,共同推动食品科技创新和可持续发展。
食品科学家是推动食品学科发展、产业进步的中坚力量,而青年科学家是重要力量。本次论坛诚挚邀请国内外各大院校、科研院所、食品企业等专家共同参与,期待食品科学家、青年科学家、博士研究生、硕士研究生积极提交研究成果,分享研究心得,共同推动食品学科的发展。本届论坛不仅为国内外食品学科领域的交流与合作提供了平台,也将为食品期刊、食品饮料企业、仪器商提供展览、展示。Food Junction:2025第三届食品科学家论坛及产学研交流大会期待与您相约“塞上江南”——银川。
点击链接进行报告/参会注册:2025第三届食品科学家论坛及产学研交流大会、2025宁夏食品科学论坛暨食品工业科技与FIA编委会会议——回执表.docx
点击链接下载邀请函:邀请函—2025第三届食品科学家论坛及产学研交流大会.pdf
食品科学家论文汇总
(点击专家姓名,查看论文)
《食品工业科技》特邀主编专栏征稿
《食品工业科技》客座主编专栏征稿:地方特色食品:加工技术、感官品质、风味特性和营养健康☚
《食品工业科技》特邀主编专栏征稿:“十四五”国家重点研发计划“陕西秦巴山区特色经济作物、果蔬产业关键技术集成与示范”☚
《食品工业科技》特邀主编专栏征稿:果蔬基料制造:基础理论,新型加工、质量控制与智能制造☚
群聊:食品工业科技作者群
温
馨
提
示
我刊正式组建微信作者群,为作者提供更多的学术与论文资讯,如需进群,请联系刘老师(微信:上方二维码,电话:87244117-8062)。
版权声明

