EI收录,
入选中国科技期刊卓越行动计划
本文获国家自然科学基金青年科学基金项目(82103842);汤臣倍健科学营养研究基金(FP202401099)。
本章节重点阐述了乳酸片球菌I1-2对慢性不可预知温和应激(CUMS)诱导的抑郁模型小鼠的改善作用及其潜在机制。主要发现包括:1. 行为学上,I1-2干预显著改善了CUMS小鼠的焦虑样行为(旷场、高架十字迷宫)、绝望行为(悬尾)和快感缺失(糖水偏好)。2. 神经化学上,I1-2提升了CUMS小鼠大脑皮层中降低的5-羟色胺(5-HT)和多巴胺(DA)水平。3. 氧化应激方面,I1-2降低了CUMS小鼠海马和血清中升高的丙二醛(MDA)水平,并提升了谷胱甘肽(GSH)水平和超氧化物歧化酶(SOD)活性。4. 神经炎症方面,I1-2下调了海马中促炎因子(TNF-α, IL-1β, IL-6)的基因表达,上调了抑炎因子(IL-10)的表达,并抑制了海马和皮层中神经小胶质细胞的过度激活。综上,乳酸片球菌I1-2通过调节神经递质、减轻氧化应激和抑制神经炎症,改善了CUMS诱导的小鼠抑郁样行为。
图 1 乳酸片球菌I1-2对CUMS小鼠抑郁焦虑样行为的改善作用(n=8)
Figure 1. Effects of Pediococcus acidilactici I1-2 treatment on depression and anxiety-like behaviors in CUMS-induced mice (n=8)
注:A:旷场试验代表性轨迹图;B和C:旷场试验中心区域的停留时间和运动距离;D:高架十字迷宫试验开放臂停留时间;E:悬尾试验静止时间;F:蔗糖偏好指数。*表示P<0.05,具有显著性差异,**表示P<0.01,具有极显著性差异;图2~图5同。
图 2 乳酸片球菌I1-2对CUMS小鼠皮层中5-HT和DA水平的影响(n=6)
Figure 2. Effects of Pediococcus acidilactici I1-2 on the levels of 5-HT and DA in cortex of CUMS-induced mice (n=6)
图 3 乳酸片球菌I1-2对CUMS小鼠海马和血清中MDA、GSH水平及SOD活性的影响(n=6)
Figure 3. Effects of Pediococcus acidilactici I1-2 on MDA, GSH levels and SOD activity in hippocampusand serum of CUMS-induced mice (n=6)
图 4 乳酸片球菌I1-2对CUMS小鼠海马中炎症因子基因表达的影响(n=6)
Figure 4. Effects of Pediococcus acidilactici I1-2 on the gene expression of inflammatory factors in hippocampus of CUMS-induced mice (n=6)
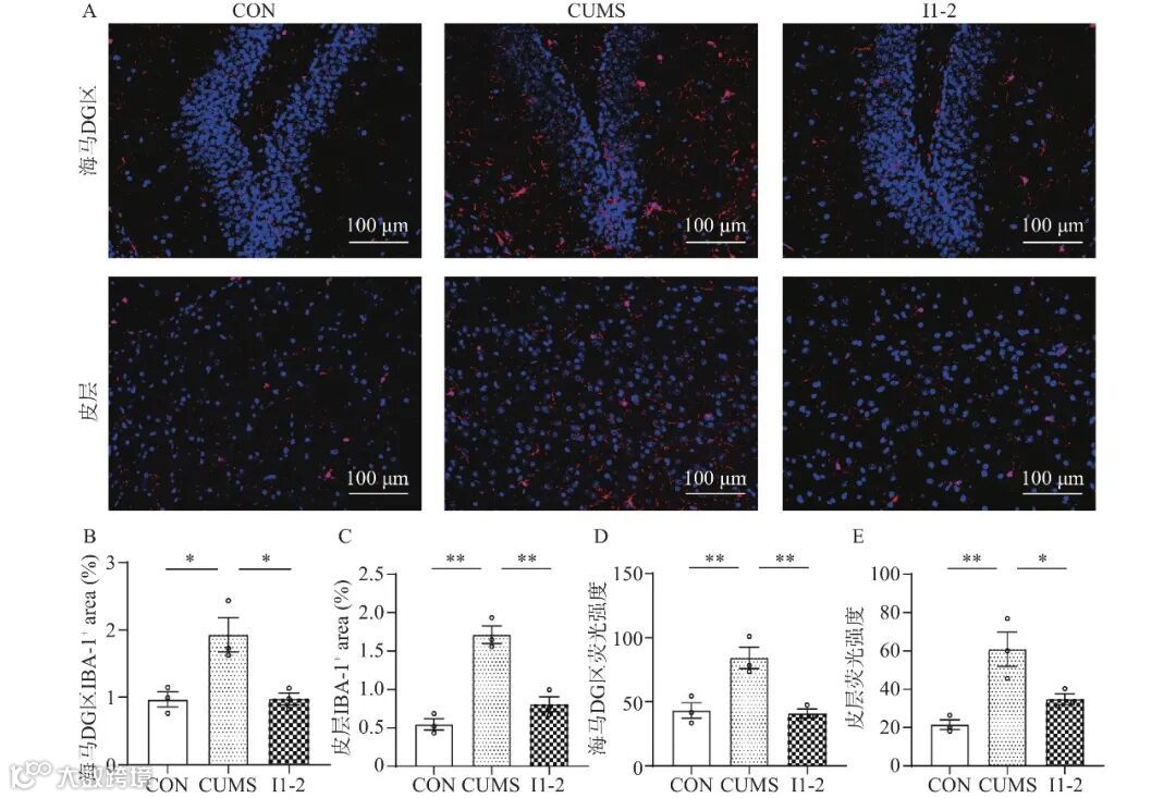
图 5 乳酸片球菌I1-2对CUMS小鼠海马DG区及皮层神经小胶质细胞过度激活的影响(n=3)
Figure 5. Effects of Pediococcus acidilactici I1-2 on the excessive activation of microglia in hippocampal DG region and cortex of CUMS-induced mice (n=3)
注:A:海马DG区和皮层中IBA-1蛋白免疫荧光染色代表性图像(200×);B和C:海马DG区和皮层IBA-1阳性区域定量分析;D和E:海马DG区和皮层IBA-1荧光强度定量分析。
本章节重点讨论了乳酸片球菌I1-2改善慢性压力诱导抑郁行为的潜在机制与研究的局限性。主要结论包括:I1-2能显著改善模型小鼠的抑郁焦虑样行为,并提高大脑皮层中神经递质5-HT和DA的水平。其作用机制可能与减轻氧化应激(降低MDA,提升GSH和SOD)和神经炎症(降低促炎因子,减轻小胶质细胞过度激活)有关。讨论指出,这些益处可能源于I1-2调节肠道菌群和/或产生生物活性代谢物(如可能的吲哚类衍生物),但具体机制尚不明确。本章节最后指出了本研究的局限性:具体作用通路未阐明,缺乏相关代谢物的直接测定与验证,以及尚未进行人体临床试验。未来研究需深入探索其代谢产物和作用机制,并通过临床研究验证其功效,以推动其作为功能性食品的应用。
本章节总结了乳酸片球菌I1-2能显著缓解小鼠的抑郁焦虑行为,其机制包括提高脑内神经递质水平、调节氧化应激、减轻神经炎症并抑制小胶质细胞过度激活,为开发相关功能食品提供了依据。
引用本文:王钰淏,马嘉彬,姚瑜,等. 青藏高原乳酸片球菌I1-2对慢性压力诱导抑郁行为的改善作用与机制研究[J]. 食品工业科技,2026,47(1):443−452. doi: 10.13386/j.issn1002-0306.2025010237..
Citation:WANG Yuhao, MA Jiabin, YAO Yu, et al. Ameliorative Effects and Mechanisms of Pediococcus acidilactici I1-2 from the Qinghai-Tibet Plateau on Chronic Stress-induced Depressive Behavior[J]. Science and Technology of Food Industry, 2026, 47(1): 443−452. (in Chinese with English abstract). doi: 10.13386/j.issn1002-0306.2025010237.
通信作者简介
诚邀莅临
热门话题
查看更多 →
《食品工业科技》特邀主编专栏征稿
群聊:食品工业科技作者群
温
馨
提
示
我刊正式组建微信作者群,为作者提供更多的学术与论文资讯,如需进群,请联系刘老师(微信:上方二维码,电话:87244117-8062)。
版权声明

