
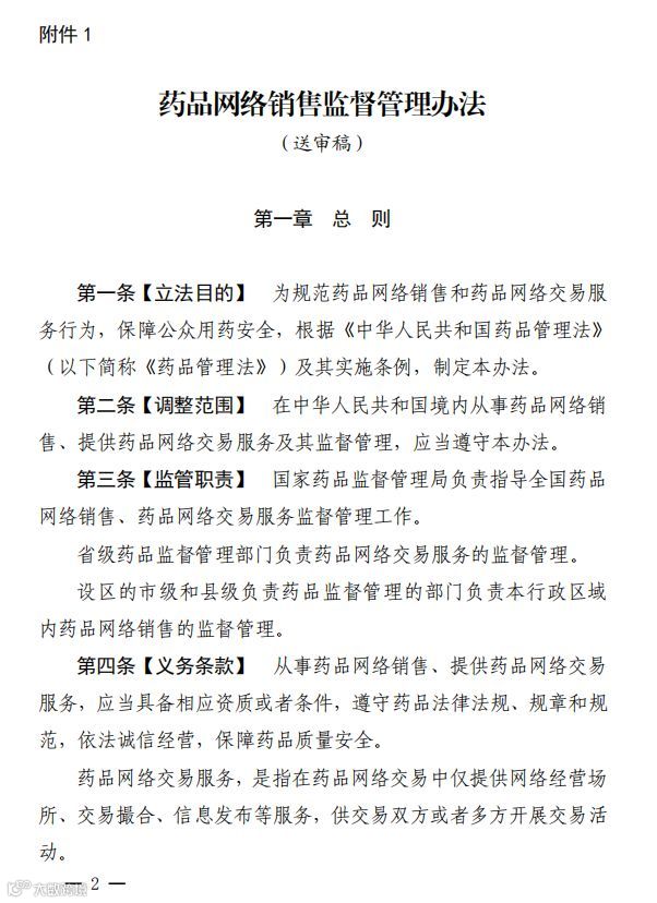
近日一份《药品网络销售监督管理办法(送审稿)》开始在业界广泛流传。
▼

1.允许三方平台向个人消费者售药;
2.允许通过网络向个人消费者销售处方药;
3.允许单体药店通过网络销售药品;
4.允许向个人消费者售药网站发布处方药信息。
相比药品网络销售现有法律环境,第一,送审稿对于业界关注的关键问题给予了明确规定,有望结束相关政策摇摆不定的历史;第二,在绝大多数问题上与现行明示或默许方式保持了一致性,利于推动企业的持续发展;第三,在网售处方药问题上做出重大突破,“以网管网”、“线上线下一致”等监管原则的确立,使网售处方药从暗箱操作转向阳光行为,有利于市场净化和良性发展。
对于业界格外关注的网售处方药问题,送审稿规定,网售处方药必须满足以下条件:
1.药品零售企业通过网络销售处方药的,应当具备处方药销售信息与医疗机构电子处方信息互联互通、实时共享的条件,确保处方来源真实、可靠,并按照有关要求进行处方调剂审核,对已购买处方药的处方进行电子登记。
2.具备网络销售处方药条件的药品零售企业,向公众展示处方药信息时,应当突出显示“处方药须凭处方在执业药师指导下购买和使用”等风险警示信息。
3.销售处方的药品零售企业还应当保存电子处方记录。相关记录保存期限不得少于3年,且不少于药品有效期后1年。
此外,具备网络销售处方药条件的药品零售企业,可以向公众展示处方药信息,但仅包括:通用名称、商品名称、剂型、规格、持有人,不允许展示处方药其他信息;向持有电子处方并通过审核的消费者,可以展示药品说明书的内容、药品价格、药品包装信息。而其他零售企业不得通过网络发布处方药信息。
从上述规定来看,国家对于网售处方药依然采取审慎开放的态度,这早在预料当中。处方药与OTC具有天然的属性差异,而这份差异会被互联网无限放大,因此在政策层面势必会导入更为严格的准入制度。换言之,网售处方药的蛋糕决不会“平等”地分给每家企业,而是会分别经历政策淘汰和市场淘汰,笔者认为,在处方药面前,各网络玩家仍然处于相同的起跑线,除外处方药语境下的医药电商的“先发优势”在“线上线下一致”原则下或被大幅度冲抵,4000亿可预期市场或能见到“电商新兵、行业老兵”。
当然,对于近年呈现颓势的医药电商行业来讲,送审稿一旦成行,或发挥重要的唤醒作用,有望使行业重新驶入发展快车道。诚如业内人士所言,网售处方药的“不合法状态”对资本是一个利空,所以医药电商一直难以获得大规模的投资,“这个法规将引来整个行业的高速发展,资本将会疯狂地投进来,个人乐观预计,法规实施后三年内整个医药电商将会结束混战的状态,资本会催熟整个市场。”
附:药品网络销售监督管理办法(送审稿)


















