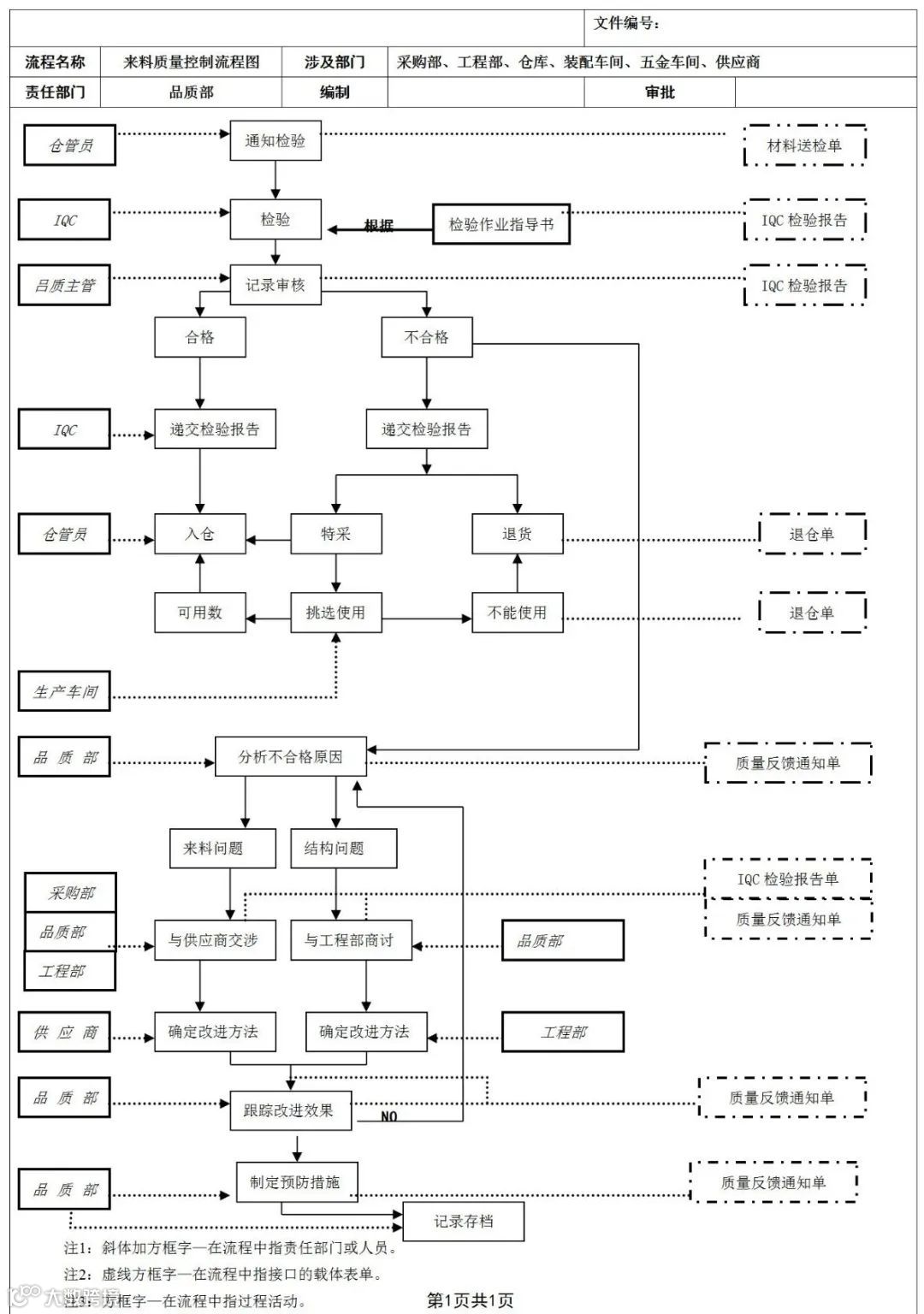
01 .
来料质量控制流程图

◆ ◆ ◆ ◆
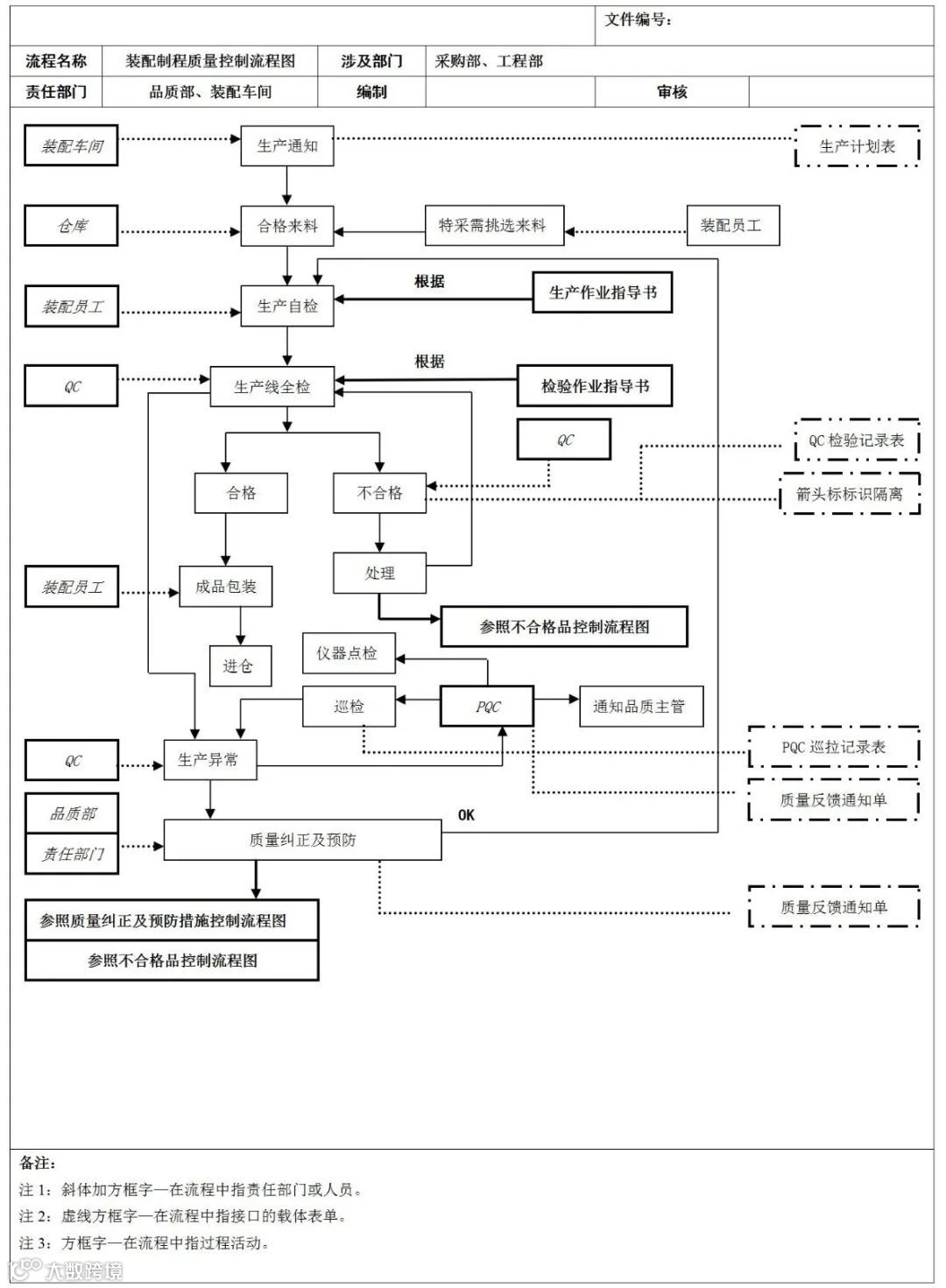
02 .
装配制程质量控制流程图

◆ ◆ ◆ ◆
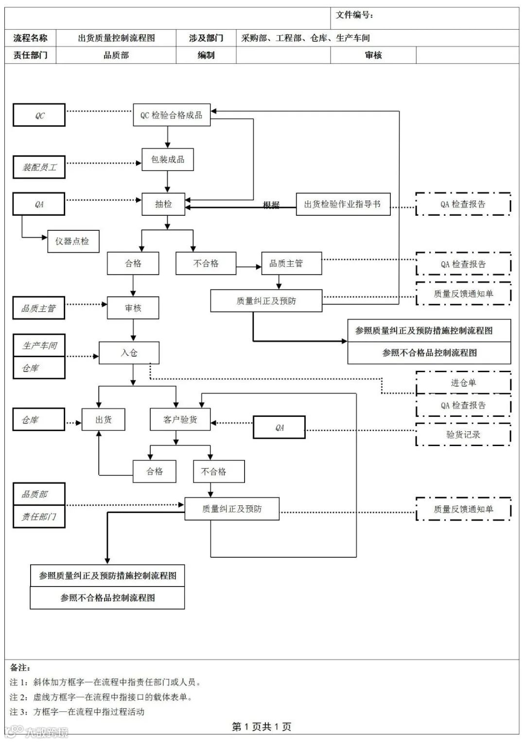
03 .
出货质量控制流程图

◆ ◆ ◆ ◆
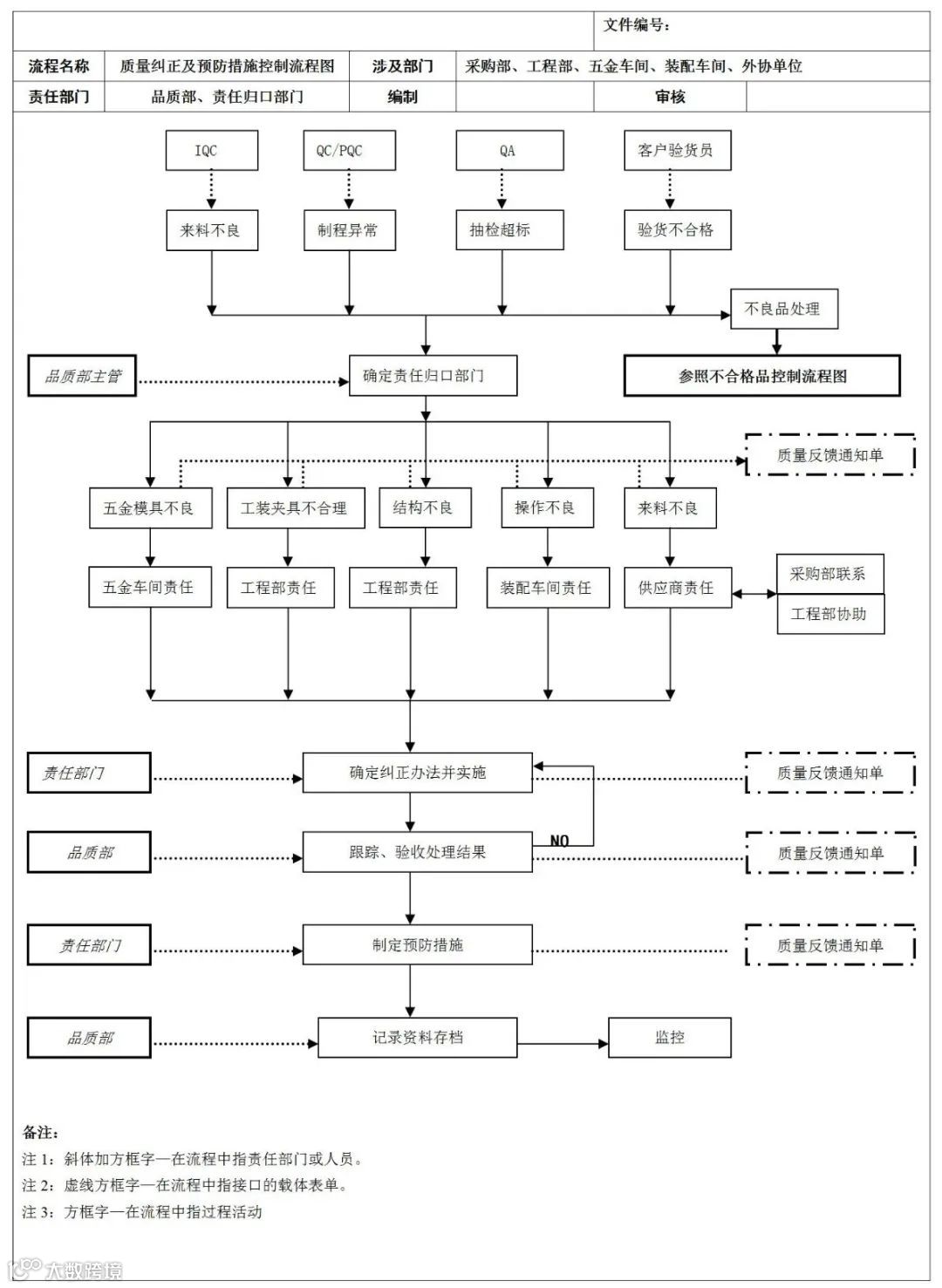
04 .
质量纠正及预防措施控制流程图

◆ ◆ ◆ ◆
05 .
不合格品控制流程图

◆ ◆ ◆ ◆
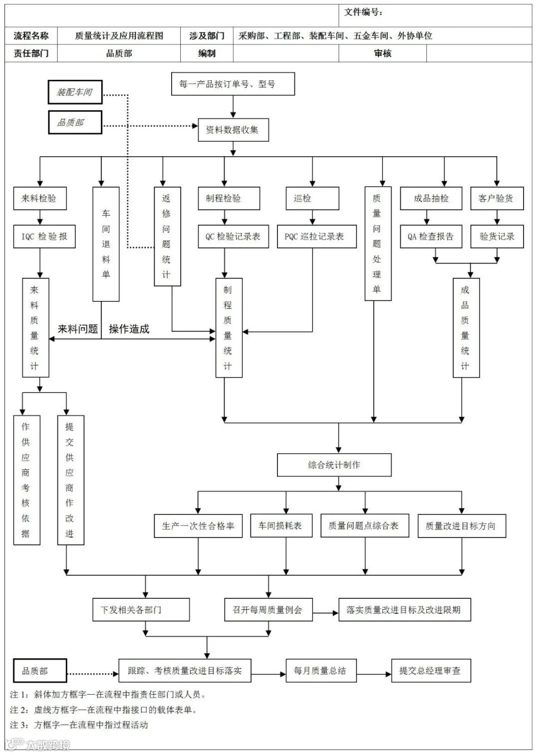
06 .
质量统计及应用流程图



济南时空超越科技有限公司
来料质量控制流程图

◆ ◆ ◆ ◆
02 .
装配制程质量控制流程图

◆ ◆ ◆ ◆
03 .
出货质量控制流程图

◆ ◆ ◆ ◆
04 .
质量纠正及预防措施控制流程图

◆ ◆ ◆ ◆
05 .
不合格品控制流程图

◆ ◆ ◆ ◆
06 .
质量统计及应用流程图


