

导读
近期,来自芝加哥大学分子工程研究所、加州大学圣塔芭芭拉分校物理系、芝加哥大学物理系、Argonne国家实验室分子工程与材料学研究所的A.Bienfait、K.J.Satzinger等人展示了使用巡回声表面波声子实现两个超导量子比特之间量子态的相干传递。实验人员展示了一个单超导量子比特可以发射一个巡回声子进入声表面波谐振器,前提是在强烈的多模耦合区域附近进行操作,这时量子比特和一个Fabry-Perot模式之间的耦合超过了谐振器的自由光谱区,这使得声子可以在正在其对应的“发射量子比特”(emitting qubit)有任何重新激发之前完全被注射入声学信道。使用这个为微波光子传递发展的技术,发射量子比特可以在之后以67%的效率重新捕获声子。使用同样的声学信道,两个量子比特的量子态传输可以被实现,同样还能实现保真率超过80%的远程量子比特纠缠。
电磁波,无论是光学还是微波波段,作为在远距离量子节点之间的量子信息的携带者,起到了非凡的作用,为分布式量子信息处理提供了主要的总线(bus)。一些近期的实验已经用微波段的光子展示了决定的和概率的超导量子比特之间远程纠缠的产生,其纠缠保真度在60~95%。但是对于一些固态量子系统,例如电场约束量子点或电子自旋,与主材料之间的强烈的相互作用产生声学振动(或者说声子),是一种可以代替光子并且有潜力超越光子的候选者。特别地,声表面波声子已经被提出可以作为一种万能的媒介用于耦合远程量子系统。这些声子也有潜力用于微波和光学波段的有效的转换,连接微波量子比特和光学量子比特。紧跟着这些提议的是一些实验,展示了行进声表面波声子的相干发射(coherent emission)和利用超导量子比特对行进声表面波声子的探测。行进声表面波声子也曾被用于传递量子点之间的电子,耦合到氮-空位中心,驱动碳化硅自旋。当限制在Fabry-Perot谐振器内,形成驻波的声表面波的声子可以被相干耦合到超导量子比特,按需要可以实现声学量子态的产生、检测和控制。相关实验也展示了对局域体态声子的相似的控制。
Ⅰ实验设备

A~C:倒装芯片装配设备的显微照片,有两个超导量子比特(Q1和Q2,蓝色),连接着两个可调耦合器(G1和G2,紫色),制造在蓝宝石衬底上(B)。这些通过两个有镀层的感应器与声表面波(SAW)谐振器连接,SAW谐振器制造在铌酸锂衬底上。SAW谐振器由两个相距2mm的Bragg镜子(橙色)组成,形成一个Fabry-Perot声学腔,其中放入叉指换能器(红色)进行探测。A中红色和蓝色的轮廓表示B和C的位置
D:简化的电路示意图。灰色部分表示在翻转的铌酸锂芯片上的元件
E:对于量子比特Q1的激发态的布居数,当耦合器G1调到最大,G2关闭。用π脉冲将Q1初始制备在|e>,在色散读出激发布居数
之前,它的频率设置为
。Q1会relax因为声子通过叉指换能器发射出去,如果频率在镜子的禁带(3.91~4.03GHz),发射的声子会反射,产生量子比特激励的重现在时间τ(橙色线)和2τ
F:在频率
时,测量到的量子比特能量衰减时间T1作为耦合器Josephson结的相位
的函数,表示量子比特的发射可以认为比声子运输时间(橙色线)快,对Q1(圈)和Q2(方形)
Ⅱshaped巡回声子的发射与吸收
实验人员用量子比特Q1展示了一个量子比特单声子“乒乓”实验(G2关闭)

A:校准的控制脉冲保证时间对称声子的释放和有效的捕获。圈表示在时间t测量到的Q1的激发态的布居数
B:消除发射和捕获控制脉冲之间的延迟后,测量到的Q1的激发态布居数如图所示,表明其布居数随着传输时间倍数(灰色线)的增加按几何级数地衰减
C:在B的最大效率点的量子过程断层扫描,过程保真度
,I表示单位算符,X,Y,Z表示Pauli算符
(在A~C中,虚线表示考虑了量子比特的不完美和有限传输效率后,主方程模拟的结果,过程矩阵
和模拟过程矩阵
的迹距离:
Ⅲ声子干涉
实验人员展示了单量子比特声子发射和捕获的干涉特性。Q1开始制备在|e>,G1发出控制信号,释放半个声子到谐振器随后再重新捕获。同时,一个20MHz的失谐脉冲(可以有不同的时间)施加到Q1,使其相位改变
。捕获过程是发射过程的时间反演,留在Q1中的光子半激发会在捕获过程中发射。根据不同的相位差,会出现干涉相长或相消。

A:在时间t测量Q1激发态的布居数,相位差
为0或π,最后的布居数分别达到0.77(干涉相长)和0.08(干涉相消)
B:Q1的末态
在
作为半光子和半声子之间相位差的函数。圈代表实验点,虚线表示基于输入-输出理论模型的模拟
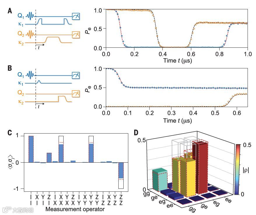
Ⅳ量子态传输和远程纠缠

A:通过声学信道实现量子态交换,左边展示的是控制脉冲
B:声学纠缠 Q1初始在|e>,一个控制信号施加给G1,释放半个声子给信道,随后被Q2捕获。(图A、B中的圈和方形分别表示在时间t后同时测量的Q1和Q2的激发态的布居数)
C和D:在时间
时,对于重新构造的Bell基密度矩阵(D),两个量子比特Pauli算符的期望值(C)。在C和D中,实线表示对理想Bell基
的期望值,虚线表示考虑了量子比特的不完美和有限传输效率后的模拟结果
这些实验结果中,可控地向(从)Fabry-Perot谐振腔中释放(捕获)巡回声子的展示是清晰且令人瞩目的,同时也要注意主要限制来源于声学损失。因为声子的空间尺寸比谐振器长度小得多,发射和捕获过程对于谐振器的长度来说是“blind”的,所以同样的过程可以在非谐振声学器件上实现。实验人员展示了这些过程可以在两个量子比特之间产生很高保真度的纠缠。这些结果会是迈向用声子实现基础量子通信协议的一步。相关研究发表在近期的《Science》上。
文章链接
A. Bienfait, K. J. Satzinger , Y. P. Zhong , H.-S. Chang, M.-H. Chou ,C. R. Conner , É. Dumur , J. Grebel , G. A. Peairs , R. G. Povey , A. N. Cleland,Phonon-mediated quantum state transfer and remote qubit entanglement,Science 26 Apr 2019: Vol. 364, Issue 6438, pp. 368-371
DOI: https://doi.org/10.1126/science.aaw8415
编辑推荐

长按二维码
关注我们吧
精彩回顾:
两江科技评论编辑部

免责声明:本文旨在传递更多科研信息及分享,提供志同道合者的交流平台。如涉及侵权,请联系下方邮箱,我们将及时进行修改或删除。转载请注明出处,如原创内容转载需授权,请联系下方微信号。
邮箱:janechou@imeta-center.com
微信号:18305163023

