

导 读
近日,加州理工学院Kerry Vahala教授、Amnon Yariv教授与加州大学圣巴巴拉分校John Bowers教授团队合作,在光学微腔中证明了一种新型的游标光谱仪,在宽谱上实现了对光学频率快速而准确的测量,其精度已经超越了大部分商用的波长计与光谱仪。研究成果以“Vernier spectrometer using counterpropagating soliton microcombs”为题发表在3月1日的《Science》上。
可调谐的激光器在传感、光谱学分析和光学通信等领域中有着广泛的应用,而对其频率进行实时的精确测量一直以来是个难点。过去,光学频率的测量需要依赖波长计和光谱仪等设备,测量原理主要基于光的干涉与衍射效应,对机械部件的依赖导致其响应速度往往无法匹配激光器的调谐速度。本世纪初发明的光学频率梳则可以将光学频率的测量转换为电学频率的测量,大大提高了测量的速度与精度,也因此获得了2005年的诺贝尔物理学奖。光频梳可以看做一把测量光学频率的尺子,它由许多等频率间隔的梳齿组成。将待测激光与光频梳的梳齿进行比对,就可以非常精准地确定其频率。然而,如果只依赖单个光梳,测量结果就会面临多值性的问题。类比游标卡尺的工作原理,研究人员引入第二个具有不同梳齿间隔的光频梳,通过比对两个光梳的测量结果来解决多值性的问题。这种游标光谱仪不仅可以在宽谱上对固定频率的激光进行高精度的测量,还可以实时测量快速调谐的激光与致密的光谱等复杂的波形。然而,传统的光频梳(光纤锁模激光器与钛蓝宝石锁模激光器)巨大的体积与高昂的造价限制了该类游标光谱仪的广泛应用。
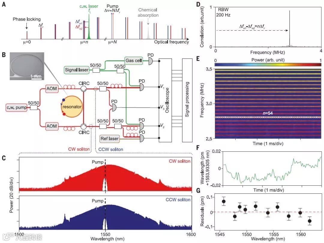
在该工作中,研究人员基于反向传播的孤子光梳,展示了一种宽带,高速,高分辨率的微型游标光谱仪(microresonator soliton spectrometer, MSS)。孤子光梳是一类通过克尔效应在高品质因子的光学微腔中实现的锁模光频梳。相较于传统的光频梳,孤子光梳具有体积小、造价低和可集成等优点。在之前的研究中,人们发现,通过同时在顺时针和逆时针方向泵浦微腔,可以产生一对独立可控的孤子光梳。不仅如此,它们之间还可以非常容易地实现相位锁定,从而大大增强每对梳齿频率的相对稳定性,并大幅提升游标光谱仪的精度。
利用该微型游标光谱仪,研究人员首先测量了一系列固定激光的频率,并与波长计进行了比对,两者相对偏差不超过0.1 pm。研究人员还对快速扫频的激光器进行了实时测量,不仅精确测定了超过10 THz/s的扫频速度,并且可以分辨非线性、非连续的扫频过程。利用扫频激光器,研究人员还测量了氰化氢分子的吸收谱,并使用微型游标光谱仪对测量结果进行了校准,使得其与参考值的吻合度达到了小数点后6位以上。
利用一种改进的算法,该光谱仪还可以同时测量多个激光的频率,即使它们具有非常紧密的频率间隔。实验上,研究人员测量了由光纤锁模激光器产生的间距约为250 MHz的光梳的光谱。商用的光谱仪的分辨率不足以分辨如此致密的光谱,而使用微型游标光谱仪,研究人员则可以清楚地分辨出每根梳齿,并对各谱线的频率进行精确的测量。
这种基于反向传播孤子光梳的微型游标光谱仪可以高速、高分辨率地测量光学频率。通过与可调谐激光器相结合,该系统可以应用于高灵敏度化学物质探测、激光测距等场合。在今后的工作中,研究人员希望能进一步将光学微腔与激光器和探测器相集成,以实现完全芯片化的游标光谱仪。
论文共同第一作者包括加州理工学院的博士生杨起帆,沈博强和王贺明,通讯作者为Kerry Vahala教授。

图1:微型游标光谱仪的概念,实验装置图与固定频率激光的测量。(a) 利用反向传播的孤子光频梳测量激光频率的概念图。(b) 实验装置图。(c) 反向传播孤子光梳的光谱。(d) 为消去多值性而计算的信号关联函数。(e) 孤子光梳的干涉谱图。(f) 实测得到的激光器波长。(g) 测量数据与波长计的偏差。

图2:调频激光器与化学物质吸收峰的测量。(a) 对线性扫频激光器的频率测量。(b) 对阶跃式调频激光器的频率测量。(c) 借助调频激光器测得的氰化氢的吸收峰。(d) 氰化氢的部分能级图和跃迁频率(红色:测量值;蓝色:理论值)。

图3:锁模激光器光谱的测量。(a) 实验装置图。(b) 待测光频梳在传统光谱仪上的测量结果。(c) 待测光频梳在微型游标光谱仪上的测量结果。(d) 测量结果与拟合结果的对比。(e) 测量结果与拟合结果的偏差。
文章链接
http://science.sciencemag.org/content/363/6430/965
编辑推荐

长按二维码
关注我们吧
精彩回顾:
1.一种利用显微角分辨光谱系统对透镜类样品进行聚焦能力表征的方法
2. 对基于纳米天线的异常反射超表面进行宽谱段微区角分辨光谱表征
两江科技评论编辑部

免责声明:本文旨在传递更多科研信息及分享,提供志同道合者的交流平台。如涉及侵权,请联系下方邮箱,我们将及时进行修改或删除。转载请注明出处,如原创内容转载需授权,请联系下方微信号。
邮箱:janechou@imeta-center.com
微信号:Jessica_2313

