
今天我们继续为大家带来本周的超材料前沿研究精选,内容涉及双梳光声光谱,3D打印可变形传感器,应变速率相关的力学超材料,基于梯度折射率波导操纵倏逝波等,敬请期待!
索 引
1.基于薄膜体声波谐振器的混合集成光子学
2.基于梯度折射率波导操纵倏逝波
3.应变速率相关的力学超材料
4.简并各向异性散射体的超稀疏阵列实现非凡的隔声
5.实空间拓扑晶格缺陷诱导的受保护光子边界态
6.双梳光声光谱
7.3D打印可变形传感器
8.光响应二维纳米材料对人干细胞的光热调节
近年来,集成光子学受到了越来越多的关注。基于Si3N4波导的集成光子器件可实现非线性频率转换,且具有传播损耗低,并已促进紧凑型原子钟,超快测距和光谱学的发展。然而,由于反演对称性,缺乏普克尔斯效应(Pockels effect)对实现基于Si3N4的高速调制提出了重大挑战。在传统方法上,热-光效应可被用来满足调谐的要求,但是,热调谐呈现低调谐速度,高功耗和大串扰。这些缺点使其与大规模集成和低温应用设备并不兼容。
近日,来自瑞士洛桑联邦理工学院和普渡大学的研究人员通过应力-光学效应,在Si3N4光子器件的顶部集成氮化铝(AlN)薄膜体声波谐振(HBAR)来实现微波频率声光调制(AOM)。尽管HBAR在现代通信和超导电路中无处不在,但这是它首次被集成在光子集成芯片中。紧密的垂直声波限制释放了横向设计的自由度,并且串扰可忽略不计,并保持了较低的光损耗。相信不久的将来,这种混合型HBAR纳米光子平台可在具有合成尺寸的拓扑光子学,紧凑型光电振荡器和微波至光转换器中找到应用。文中,基于该平台,通过时空调制演示了基于Si3N4的光隔离器,实现了超过17 dB的隔离度。相关成果发表在《Nature communications》上。(张子栋)


文章链接:
https://doi.org/10.1038/s41467-020-16812-6
基于梯度折射率波导操纵倏逝波
倏逝波在原子光学、非线性光学领域及集成光学设备(例如,集成光学耦合器、集成光学传感器和近场光学显微镜)中起着重要作用,对其研究意义重大。截止波导中倏逝波模式可以激发出来,为研究如何操纵倏逝波提供了独特的物理环境。尽管已有研究人员基于波导内部填充负折射率超材料或各向异性超材料实现了隧穿效应、异常透射效应等。但负参数介质往往仅针对单个频率,各向异性介质也很难通过普通介质实现。因此,如何使用正参数和各向同性介质来操纵倏逝波以及如何拓展至宽频操纵值得进一步探索。
近日,来自厦门大学、苏州大学和莫纳什大学的研究团队研究了波导中倏逝波的操纵,基于梯度折射率超材料(GIM)实现了倏逝波的宽带高效传输。研究表明,截止波导激发的倏逝波可以通过模式转换机制实现有效地长距离传输,且该效应是宽带的。另外,通过更改GIM的长度以及GIM和源的距离,可以实现有效地调控操纵。该研究有望应用至亚波长微波传输和超透镜设计。文章于近日发表在《Physical Review Applied》上。(田源)

文章链接:
https://doi.org/10.1103/PhysRevApplied.13.064049
应变速率相关的力学超材料
力学超材料由于其独特的力学性能得到了越来越多的关注。基于合理的结构设计,研究人员不仅实现了诸如负泊松比、负热膨胀、超强性质等力学行为,还开发了更多新颖的功能,包括形状变形、非互易的传递运动,甚至是逻辑门式的可编程性。但是,以往的大多数研究都集中在力学超材料的准静态响应上。关于力学超材料的动态响应,通常将研究重点集中在声的波传播特性上。考虑力学超材料(尤其是柔性超材料)的粘弹性和应变速率的相关行为,可能将进一步拓展力学超材料的特性和功能。
近日,来自代尔夫特理工大学的研究团队研究了一类应变速率相关的力学超材料。该工作的思路是将应变率非常不同的两个梁(超弹性梁和粘弹性梁)横向连接,使它们作为一个双梁结构单元。研究人员基于多种计算模型探索了这种双梁构造的非稳态模式,展示了如何利用双梁的超弹性及粘弹性特性的不同组合以及引入几何缺陷来创建可预测的应变速率相关行为。研究人员还使用双梁结构来设计并实现了具有独特应变速率相关特性的晶格结构,包括力学行为切换及负粘弹性。该工作有望应用至多个领域,包括软机器人、可穿戴医疗设备和柔性电子产品等。文章于近日发表在《Science Advances》上。(田源)

文章链接:
DOI: 10.1126/sciadv.aba0616
简并各向异性散射体的超稀疏阵列实现非凡的隔声
在过去的二十年中,声学超构材料的发展实现了众多应用,例如声学隐身,亚波长成像,完美的声吸收,高速声通信以及增强传感特性,反常材料属性例如负体积模量质量密度,零折射率和各向异性参数也可以通过设计超材料的微观结构来实现。近来,声学散射体由于其非凡的散射特性而备受关注。例如,已有研究者开发了由稀疏的Mie散射体阵列组成的高反射超构表面;使用由耦合谐振器组成的亚波长超级散射器,获得了超过单通道谐振器极限的总散射截面(TSCS)。关于各向异性的大多数研究都集中在复合介质的强度和质量密度上。但是,声散射体还可能表现出各向异性的散射特性,并导致许多前所未有的应用。
近日,来自丰田北美研究所的研究小组介绍了一种超稀疏各向异性声散射体阵列,该阵列具有简并的单极和偶极共振,用于基于单极和偶极矩的散射抵消作用来完全吸收声音。散射体的偶极散射特性表现极端各向异性,因此可以通过将散射体绕自身中心旋转90°来关闭偶极子共振。该特征导致模式简并性对散射体方向以及吸声能力的依赖性。仿真和实验结果证明了散射体阵列的定向相关的隔声特性。这种超稀疏且可控的隔音材料可能在许多领域中得到应用,例如基础设施,消费电子产品和汽车工业。相关研究发表在杂志《Physical Review Applied》上。(刘乐)

文章链接:
https://doi.org/10.1103/PhysRevApplied.13.064047
实空间拓扑晶格缺陷诱导的受保护光子边界态
新兴的拓扑光子学领域试图利用拓扑能带理论的思想来实现例如能够防止缺陷或无序的边界态的光子模式。能谷光子晶体(VPC)和基于拓扑绝缘体的光子晶体是很有前途的平台,因为它们可以完全用电介质或金属实现。它们的应用仍在探索中,包括鲁棒的波导和光延迟线,变频器和激光器。体边界对应原理指出,拓扑光子边界态与动量空间中定义的基础体带结构的非平庸拓扑相关; 因此,它们对晶格结构中的实空间缺陷具有鲁棒性。晶格中的拓扑缺陷(TDs)是晶格缺陷,由于其真实空间的拓扑特征而无法通过局部扰动来消除。在凝聚态中,TDs引起许多有趣的作用,包括在二维(2D)固体熔化中充当无序的种子。由于样品制备方面的挑战,很难获得这些有趣的电子特征的实验证据。众所周知,光子结构可以实现在凝聚态环境下难以获得的晶格现象。例如,“光子石墨烯”已显示出难以在石墨烯中稳定的非常规边界态。但是,TDs的上述物理效应尚待光子学研究。
近日,来自新加坡南洋理工大学的研究小组展示了将TDs添加到能谷光子晶体中会产生晶格错位,其像畴壁一样起作用,并具有光子拓扑边界态。与以前的拓扑波导不同,旋错形成了一个开放的弧形,并充当了连接一对相反拓扑荷的TDs的自由形式波导。晶格缺陷的实空间拓扑和动量空间带拓扑之间的这种相互作用提供了一种新颖的方案,以实现具有稳定的拓扑波导和谐振器的复杂布置的大规模光子结构。相关研究发表在杂志《Physical Review Letters》上。(刘乐)

文章链接:
https://doi.org/ 10.1103/PhysRevLett.124.243602
双梳光声光谱
体内和体外医学成像和光谱学面临着生物组织中强光散射这一根本性问题。也促使研究人员使用光声效应(PA),即局部光吸收可以在组织深处产生可探测到的超声波。PA测量法比纯光学方法有一个优势,因为光只需要穿过样品到吸收器就能产生声波,但光不需要从样品回到检测器。PA测量的另一个优点是散射光照度仍然可以产生PA信号,所产生的声波只被组织微弱地散射。此外,通过测量PA响应与激发波长,可以根据其独特的吸收特性确定和量化物质特性。光谱分辨光声成像在无标记光散射材料的成像中具有广阔的应用前景。然而,这种技术通常需要在特定的每个波长上获取单独的图像。这就降低了成像速度,此外,如果在不同波长下随时间变化获取样本的图像会造成误差。
近日,美国国家标准与技术研究所Jacob T. Friedlein等人演示了利用双梳光谱学进行光声(PA)测量的解决方案。这种方法可以同时对数千个波长的光声进行测量。在这种技术中,两个光频梳干涉一个样品,产生的压力波被一个超声波传感器探测到。这个声学信号在频域被处理得到一个光吸收谱。为了验证此方法的有效性,研究人员测量了来自聚合物薄膜的光声信号。从这些测量中得到的吸收光谱与用分光光度计测量的光谱一致。提高双梳光声光谱(DCPAS)仪的信噪比可以实现高速光谱分辨光声成像。总的来说,实验结果表明双梳激励可以产生PA信号。这些PA信号依次反映了样品材料的吸收光谱,可用于检测和识别不同的有机固体。此外,研究人员提出了几种策略来提高DCPAS的获取速度和开发更加精确的归一化程序。随着这些改进,DCPAS可能成为一项有用的新技术,用于高速,无标记光谱学和相关可能的成像。相关工作发表在《Nature Communications》上。(丁雷)

文章链接:
Jacob T. Friedlein et al, Dual-comb photoacoustic spectroscopy. Nature Communications (2020) 11:3152.https://doi.org/10.1038/s41467-020-16917-y.
3D打印可变形传感器
3D打印技术在过去的几十年里得到迅速发展,在医学应用中,目标活体生物表面通常是柔软的,并且在持续的运动和变形。这种时变几何从根本上限制了现有3D打印系统要建立在一个开环模式上。这带来了一定的弊端,也限制了其应用领域。例如,它可能不适用于非平面的、动态变化的器官,如肺。同时,脆弱的3D结构,如水凝胶材料,可能在人工处理、运输和移植过程中被破坏,此外,手动传输过程可能导致操作不准确和不可预测的人为错误。在人体器官上直接打印符合要求的生物医学检测传感器件,有利于患者的监测和伤口治疗,这就要求3D打印机能够适应生物表面的各种变形。
近日,美国明尼苏达大学机械工程系Michael C.McAlpine等人开发了一个原位3D打印系统,研究人员通过结合离线机器学习和基于在线计算机视觉的跟踪,展示了该方法在动态点云形式下评估表面变形的有效性,从而使得该系统能自主评估运动和变形的目标界面以实时调整打印路径。利用该打印系统,将基于水凝胶的传感器打印在呼吸诱导变形的猪肺上。该传感器与组织表面兼容,并通过电阻抗断层成像(EIT)提供了形变的连续空间映射。从而使可伸缩应变传感器的增材制造具有对肺表面的机械顺应性和优越的传感分辨率。这种自适应3D打印方法可以增强机器人辅助医疗的增材制造能力,使可穿戴电子设备和生物材料能够在人体内外自动直接打印。例如,在需要注射手术胶、植皮等生物材料的临床应用中,原位自主3D打印可以替代人工操作,实现长时间的精确空间控制,而人工操作在不同打印场景下往往不一致。相关研究工作发表在《Science Advances》上。(丁雷)

文章链接:
Zhijie Zhu et al, 3D printed deformable sensors,Sci. Adv. 2020.
DOI: 10.1126/sciadv.aba5575.
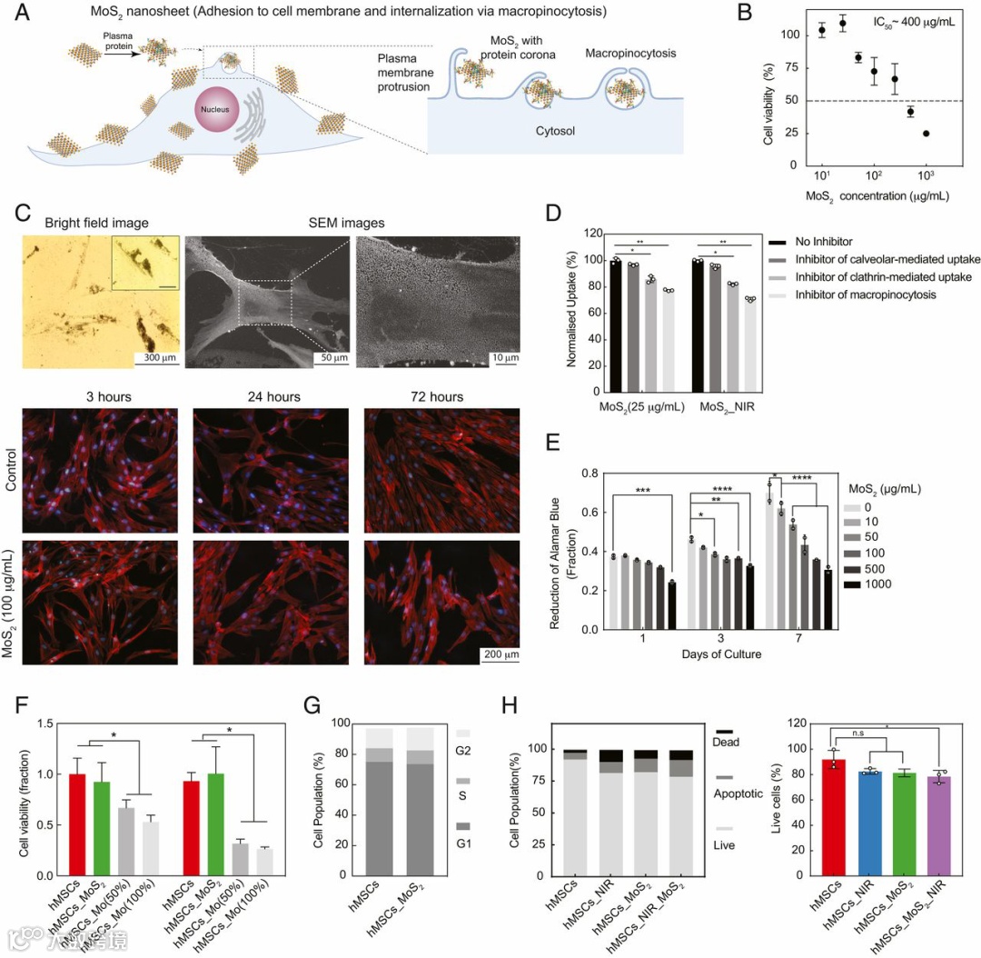
光响应二维纳米材料对人干细胞的光热调节
二维纳米材料是一类具有各向异性层状结构的新型材料,具有独特的物理和化学性质。近年来,二硫化钼(MoS2)等二维过渡金属二羟基化合物(TMDs)因其光热特性被广泛应用于生物医学领域。具体地说,通过MoS2的剥落产生超薄的薄片能够形成具有直接的带隙特征的纳米片,可用于光基础治疗。此外,由于MoS2纳米材料的末端硫原子没有悬挂键,使其具有很高的生理稳定性。2D- MoS2的光响应能力及其在生物微环境中的化学稳定性还可用于细胞功能的光调节。
尽管有报道2D- MoS2的细胞相容性,但还没有研究探索其光调节能力。了解2D-MoS2治疗后的细胞反应,将有助于探索其生物医学应用。目前,一些生物技术如PCR和微阵列技术可以用来评估这种处理对细胞的影响,但它们的通量有限。为了克服这一局限性,“生物组学”技术可以提供各种细胞和分子过程的全局高通量读取,并有助于了解细胞-纳米材料的相互作用。
最近,来自美国德克萨斯A&M大学(Texas A&M University)的研究人员二硫化钼(MoS2)通过光热调节和调控人类干细胞功能的能力。干细胞的基因表达谱揭示了2D-MoS2光热调节对整合素、细胞迁移和伤口愈合的重要影响。光刺激MoS2可能为调节细胞迁移和相关功能提供新的途径。MoS2和近红外光(NIR)光的结合可能为调控这些细胞功能提供新的途径,以达到再生医学和癌症治疗的目的。文章以Photothermal modulation of human stem cells using light-responsive 2D nanomaterials为题发表在PNAS上。(鲁强兵)

2D-MoS2与hMSCs的细胞相互作用。(A) 当2D-MoS2悬浮在培养基中,粘附在细胞表面,随后被细胞内化时(B) 代谢测定法测定MoS2的IC50(C) 用光学、电子和荧光显微镜测定MoS2的细胞内化(D) MoS2粘附在细胞膜上(E) MoS2对7d以上代谢活性的影响(F)摩尔浓度相同的Mo和MoS2纳米片对细胞活力的影响(第3天和第7天)(G) MoS2对细胞周期的影响。(H) 用近红外、MoS2和MoS2近红外处理时的细胞活力。
文章链接:
https://www.pnas.org/content/117/24/13329
免责声明:本文旨在传递更多科研资讯及分享,所有其他媒、网来源均注明出处,如涉及版权问题,请作者第一时间后台联系,我们将协调进行处理(按照法规支付稿费或立即删除)。转载请注明出处,如原创内容转载需授权,请联系下方微信号。




