
欢迎课题组投递中文宣传稿,投稿方式见文末
撰稿| 由课题组供稿
导读
近日,复旦大学高分子系汪长春课题组和材料系胡新华课题组,在制备、表征和模拟结构色水凝胶隐形眼镜的合作研究中,取得重要进展。相关研究成果以《Transparent and UV Blocking Structural Colored Hydrogel for Contact Lenses》为题,发表在近期的《ACS Applied Materials & Interfaces》上(DOI: 10.1021/acsami.0c10763)。博士生沈秀清和杜佳远为共同第一作者,汪长春教授和胡新华教授为共同通讯作者。
研究团队运用一种增强剪切方法,成功地制备了一种透明的结构色水凝胶薄膜,它包含有100-200层聚苯乙烯(PS)小球的三维准周期结构。由于小球与基底的折射率差异较小,该结构具有很窄的光子禁带,该频段内的入射光可被结构完全反射。因此,这种水凝胶薄膜能产生鲜艳的结构色,这种结构色只占据很窄的频段,具有很高的纯度。并且,这种结构对于大部分可见光都很透明,因此其透射光基本无色。这些特点是普通彩色隐形眼镜(使用色素)所不具备的。
工作的另一个亮点,是紫外线防护。一般的太阳眼镜,镜片上镀有极薄的金属膜,它可以反射紫外线;或者在镜片中掺入紫外吸收剂来吸收紫外线。与之不同,该工作利用结构中的无序性来屏蔽紫外线,其原理与丁达尔现象有类似之处。
具体来说,多层小球的准周期结构存在一个截止波长,其大小与结构的周期长度相关。当入射光的波长小于截止波长时,光经过每一层小球阵列时都将被衍射,即有一部分透射光(即衍射光)将偏离原有方向。由于相邻层小球阵列不完全相同(即准周期结构的无序性),这些衍射光将不能返回到入射光的方向上。因此,当光经过一个100层以上的小球结构之后,只有微量的透射光留在原有的入射方向,从而造成一种赝吸收或者漫散射的现象。但是,如果入射光的波长大于截止波长时,晶格衍射不会发生,这种赝吸收现象也不会出现。
通过改变周期长度,可以将截止波长置于紫外波段和可见波段之间。因此,制备的准周期结构能够呈现出紫外黑色、可见透明的特点。
最后,对三维准周期结构的数值模拟,也是工作的一个创新点。无序结构的模拟,通常计算量较大,而且不能给出清晰的物理图像。这里,研究团队结合上述物理分析,发展了一个综合晶格衍射、赝吸收的传输矩阵方法,得到了与实验结果非常接近的透射光谱。这为设计和重复实验结果提供了强大的理论支撑。

图一 PS@有机玻璃@P(HEMA-co-EA)单分散核/壳微球的逐步聚合和表征。(a) 每一步合成后的微球结构示意图。透射电子显微镜图像:(b) 种子,(c) 聚苯乙烯(PS)微球,(d) 聚苯乙烯@聚甲基丙烯酸甲酯核,(e) 核/层间微球,(f)核/层间/壳微球。(g) 核/层间/壳微球的粒径分布。所有比例尺均为500纳米。

图二 正常剪切下制备的结构彩色水凝胶膜和隐形眼镜(NS-CLs)。(a) 制备PS@PMMA@P(HEMA-co-EA)/单体分散体。(b) 正常剪切下的制造程序示意图。(c) 隐形眼镜的正面和侧面的反射光谱,插图为照片。(d) 三种不同颜色隐形眼镜的透射光谱。(f) 红色隐形眼镜的横截面场发射扫描电子显微镜(FESEM)图像和 (e) 内部和 (g) 表面区域的放大图像。比例尺为 (e, g) 1μm和 (f) 5μm。

图三 计算的反射和透射谱:(a,b)非晶态微球结构,(c,d)纯周期微球和(e,f)近周期微球阵列样品。(g) 纯周期样品的散射矩阵法。

图四 增强剪切下制备的结构彩色水凝胶膜和隐形眼镜(ES-CLs)。(a) 准备过程的示意图。(b) 红色、绿色和蓝色隐形眼镜的正视图和(c)侧视图,(d)反射光谱,(e)互补色照片,(f)透射光谱。(g,h)绿色隐形眼镜的横截面图像(FESEM)。(i)用PS@P(HEMA-co-EA)微球制作的隐形眼镜的透射谱。(b)、(c)和(e)中的比例尺均为0.5 cm。

图五 三款隐形眼镜(ES-CLs)的透射光谱。它们在紫外波段显示不同的结构色。

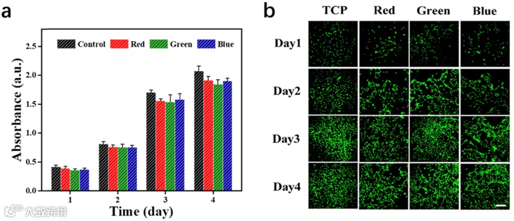
图六 通过细胞增殖实验和形态学观察验证细胞相容性。(a) 活3T3细胞的OD值和(b)在组织培养板(TCP)和不同隐形眼镜(红、绿、蓝)上培养的3T3细胞的共聚焦荧光图像。比例尺为200 μm。
文章链接

Xiuqing Shen, Jiayuan Du, Jiaxin Sun, Jia Guo, Xinhua Hu, and Changchun Wang, ACS Appl. Mater. Interfaces (2020). https://dx.doi.org/10.1021/acsami.0c10763

免责声明:本文旨在传递更多科研资讯及分享,所有其他媒、网来源均注明出处,如涉及版权问题,请作者第一时间后台联系,我们将协调进行处理(按照法规支付稿费或立即删除)。转载请注明出处,如原创内容转载需授权,请联系下方微信号。



