

导读
该论文是2019年发表于Nature Photonics的一篇关于单波导傅里叶变换光谱仪的文章,文章题目为《An integrated broadband spectrometer on thin-film lithium niobate》(薄膜铌酸锂的集成宽带光谱仪)。在这项工作中,提出了一种基于混合薄膜铌酸锂氮化硅(LN-SiN)平台的集成宽带傅里叶变换光谱仪(FTS)。该光谱仪在近短波红外波段的工作带宽为500nm,而且可以不依赖于任何移动元件。该装置利用LN中的线性电光效应,在不需要任何移动或外部元件的情况下获得完整的采样干涉图。这种宽带高分辨率的光谱仪对于遥感或移动设备的集成有着至关重要的应用。
背景
光学光谱仪的小型化是一个活跃的研究领域,特别是对于航空和航天的天体光子传感应用来说,通过紧凑集成来减小光谱仪的尺寸、重量和复杂性是至关重要的。近几十年来,人们研究了许多实现小尺寸光谱仪的方法,包括基于微电子机械系统的器件,使用阵列波导光栅或微环谐振器的色散光谱仪和数字平面全息图。对于FTS来说,光谱是由相应的干涉图推导出来的,干涉图是由光信号与其本身的时间或空间延迟版本的干涉形成的。在稳态波集成傅里叶光谱仪(SWIFTS)中,通过光信号的反向传播模式在波导内部形成空间干涉图,位于波导顶部的光学纳米采样器探测干涉图的倏逝场。然而,由于驻波图不可避免的采样不足,采用Nyquist Shannon标准,在630-1100 nm波长下,SWIFTS的可分辨带宽限制在514 nm。为了解决采样不足的问题,人们采用了多路复用技术、外部光路延迟技术和使用平板波导等方法。
内容
集成电光FTS依赖于检测单模波导内的驻波。光信号在波导内反向传播,产生的驻波叠加,即干涉图,由位于波导上方的离散倏逝场采样器(EFSs)进行采样波段的发射率较低。EFSs,典型的金属纳米线覆盖了波导的宽度,将局部能量的一小部分从倏逝场散射到远场,在远场中可以探测到。David Pohl等人利用LN中的强电光效应来克服采样不足带来的带宽限制。通过电光诱导折射率的变化,反向传播模式的相位可以相互延迟。因此,通过不断增加两模之间的相位差,零光程差(zOPD)沿波导方向移动。然而,这可以看作是在固定的EFSs阵列下移动干涉图,通过空间和时间采样的结合获得完整的干涉图。
图 1|图1电光LN波导光谱仪。a,附带闭环金电极的LN-SiN波导结构的光学显微镜图像。采用焦平面阵列探测器(FPA)从顶部监测由消逝场采样器(EFSs)阵列采样的强度。对于本研究的结果,使用了一个具有1厘米长电极的装置。但是,为了便于说明,图中显示了一个较短的设备长度。b,输入LN-SiN波导的扫描电子显微镜(SEM)图像。c,波导电极结构的截面示意图。基本TE模和电场分布(蓝色箭头)是叠加的。d,四个铂EFSs在波导顶部的SEM图像。e,f,不同电压下1550 nm处的欠采样干涉图图像。87个EFSs阵列探测到的光强方向随电压变化而沿波导方向移动。
还通过在LN中使用可控相移的Pockels效应实现了一种片上干涉图扫描技术,实验证明了同时检测500 nm宽光谱范围内的光的能力。然而,通过增加取样干涉图的长度,分辨率可以很容易地提高,而不增加任何功耗。所以与集成的传统FTSs(如在硅上的热光学方法)相比,该电光光谱仪的分辨率可以在不增加任何功耗的情况下得到提高。另外,记录的图像具有较好的信噪比,有利于干涉图的检索和拼接,需要对其进行优化,以减少测量光谱中的旁瓣。
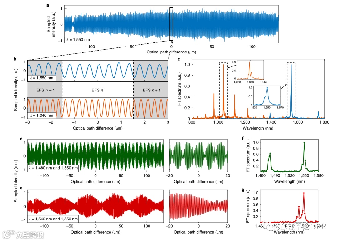
图2|单波长和双波长检测。a,在总光程差(OPD)为250um的情况下,在1550 nm处的单色光源的实验采样干涉图。将87个EFSs的采样强度拼接得到完整的干涉图。b,在1550 nm和1040 nm单色光照明下,zOPD周围测量干涉图的放大视图。不同EFSs采样的干涉图部分以灰色和白色突出显示。c,在1550 nm和1040 nm测量的重建光谱。d,e,两个耦合光源,(d)1480 nm和1550 nm和(e)1540 nm和1550 nm的拍频干涉图,在zOPD周围有放大图。对于所有测量的干涉图,在OPD为120um时可以看到一个错误的EFS。f,g,d和e中双波长干涉图的重构傅里叶变换谱。
评论
该文章研究了基于波导内驻波近场采样的光谱学原理已被证明应用于高分辨率傅里叶光谱仪。为了获得更紧凑的光谱仪,集成检测方案是至关重要的,该文章通过在波导顶部直接连接一个像素阵列达到集成的效果。该装置利用LN中的线性电光效应,在不需要任何移动或外部元件的情况下获得完整的采样干涉图。该平台允许一个紧密的模态限制,这提高了电光效率,便于紧凑的光子集成。
原文链接
该文章链接:
DOI: https://doi.org/10.1038/s41566-019-0529-9
光电评论OER
微信|Opto-Elec-Review
邮箱|oereview@163.com

免责声明:本文旨在传递更多科研资讯及分享,所有其他媒、网来源均注明出处,如涉及版权问题,请作者第一时间后台联系,我们将协调进行处理,所有来稿文责自负,两江仅作分享平台。转载请注明出处,如原创内容转载需授权,请联系下方微信号。


