随着可穿戴和可植入电子器件的蓬勃发展,亟需创建与人体环境相适应的新型高性能电池体系,要求电池具有高能量密度、优异的生物安全性和在复杂生物环境下稳定工作的特性。近日,南京大学张晔课题组设计和制备新型能源高分子材料,创建出与人体环境适应的高性能化学电池,实现在体内不同组织环境中稳定放电,电池表现出高能量密度和优异的生物相容性,成果近期发表在Advanced Materials上,DOI:10.1002/adma.202304141。
研究背景
镁氧气电池利用镁与氧气反应产生电能,具有较高的理论能量密度,同时电池材料也比较安全,是一类理想生物电池体系。然而,如何构建适应生物环境的高性能镁氧气电池仍面临以下问题:(1)电池在反应过程中,会发生离子和分子的输运和扩散,局部物质浓度异常造成生物体的排异反应,导致较差的生物安全性。(2)体液对镁负极会造成严重的腐蚀和钝化,进而降低负极利用率和电池的能量密度。生物质在正极的黏附和污染对正极催化性能造成严重的影响,导致电池不能在生物环境下正常工作。如何通过材料和器件设计,实现电池在生物环境中长期稳定工作,是迫切需要解决的问题。
2021年至今,张晔课题组在能源高分子方向开展研究,通过设计和发展高分子凝胶电解质(Angew. Chem. Int. Ed. 2021, 60, 15317)、高分子电极材料(Adv. Mater. 2022, 34, 2105120)、和高分子/生物组织界面材料(Adv. Funct. Mater. 2021, 31, 2107160),制备出一系列柔软、生物相容、高容量的新型化学电池(Adv. Mater. 2023, 35, 2302997),为进一步实现生物环境相适应的高性能电池体系奠定了基础。
图1 仿线粒体的镁氧气生物电池的结构
研究亮点
线粒体具有独特的双层膜结构,能够高效利用体液中氧气源源不断地产生能量。其中内膜具有较低的渗透性,将能量转化区域与细胞内环境隔离;而外膜具有较高的渗透性,确保氧气等物质的传递,并且与细胞内环境具有良好的生物相容性。这一特性为我们设计具有优异环境适应能力的高性能电池提供了启示。本工作通过模仿线粒体结构,设计了一种具有双层膜结构的高性能镁氧气电池,结构如图1所示,内膜通过原位包覆的方法制备疏水聚合物网络聚醋酸乙烯酯,实现离子传输的同时,限制水的渗透,进而减少镁负极的腐蚀和钝化,提高镁负极利用率,实现高能量密度。外膜通过接枝聚合的方法,构建两性离子磷脂分子层,获得高的氧气渗透性,确保正极持续稳定反应,同时限制离子扩散,实现良好的生物安全性(图2)。
图2 高分子内膜和外膜的结构和功能
为了评估镁氧气生物电池在体内的电化学性能,研究人员将其植入小鼠体内,包括腹腔、皮下、肌肉和大脑(图3)。研究发现该电池能够适应体内不同的组织环境进行稳定放电,其体内能量密度最高能够达到2517 Wh·L–1或1491 Wh·kg–1(基于电池的总体积或总质量计算),是当前报道的最高水平的2.5倍。在此基础上,该电池的体积可以缩小至0.015 mm3,并且在放大至400倍时,其能量密度有效保持。
图3镁氧气生物电池的体内电化学性能
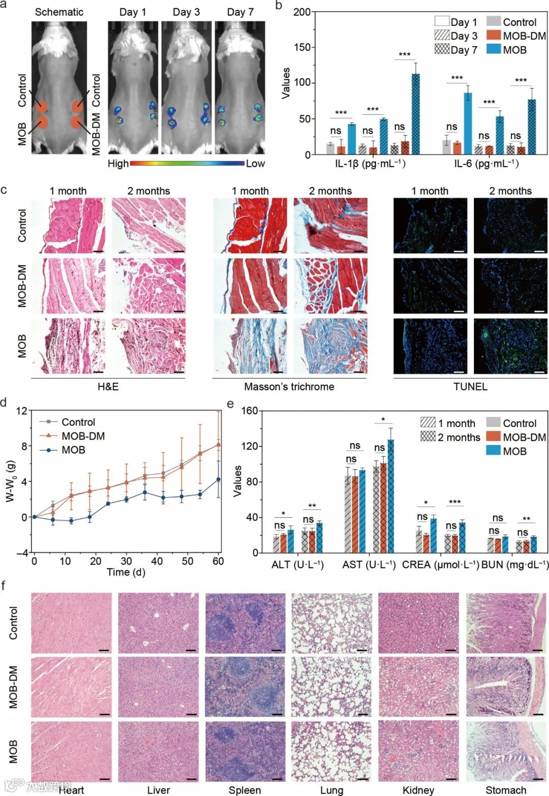
此外,该工作详细研究了镁氧气生物电池的生物安全性。通过双层膜的设计,实验组血清中的镁离子浓度变化与未植入电池的空白对照组无统计学差异。此外,采用多种与缺氧相关的生化指标,包括乳酸脱氢酶(LDH),超氧化物歧化酶(SOD)和丙二醛(MDA),评估了氧气的消耗情况。结果表明实验组与对照组相比没有统计学差异。其次,通过组织学研究的方法,评估了镁氧气电池植入部位周围组织的炎症反应情况。结果显示小鼠植入部位周围组织与对照组相似。这些结果表明,镁氧气电池植入后,与组织之间形成良好界面,具有较好的生物相容性,没有引起异常或慢性免疫反应,具有较好的生物安全性。
图4镁氧气生物电池的生物安全性
研究人员发现得益于镁氧气电池的高能量密度和生物安全的优势,镁氧气生物电池可以与医疗器件进行高度集成,实现微型化。例如,镁氧气电池可以与脑部刺激器高度集成,具有足够小的体积,置于颅内进行原位电刺激,排除导线引起的感染和由导线断裂引起的设备故障风险。此外,由于体积小且重量轻,镁氧气生物电池与聚丙烯酰胺水凝胶应变传感器集成后可以直接黏附在胃表面,以监测胃蠕动。
图5 仿线粒体的镁氧气生物电池的体内集成应用展示
总结展望
该工作提出了一种受线粒体启发的体内高性能镁氧气电池,通过创新设计高分子双层膜结构,使得该电池能够与生物体环境高度适应,在体内展示了较高的体积能量密度,最高达到了2517 Wh·L–1(基于电池的总体积计算)。受线粒体启发的镁氧气生物电池,有望在高性能植入能源器件方向拓展出一个新方向。
论文信息
南京大学现代工程与应用科学学院博士生何儿和硕士生任俊烨为论文共同第一作者,南京大学现代工程与应用科学学院张晔副教授为论文通讯作者,南京大学是该论文的第一单位。研究工作受到国家科技部重点研发计划,国家自然科学基金、江苏省自然科学基金、江苏省 “双创团队”项目等基金的支持。相关研究以“Mitochondrion-inspired magnesium-oxygen biobattery with high energy density in vivo”为题发表在Advanced Materials上。
论文链接
https://onlinelibrary.wiley.com/doi/10.1002/adma.202304141

