大数跨境

前沿:浙大谢涛/赵骞Nature:水凝胶“变形金刚”

前沿:浙大谢涛/赵骞Nature:水凝胶“变形金刚” 两江科技评论
2023-09-15
2
导读:刺激响应形变聚合物在软机器人、医疗设备、航空航天结构和柔性电子等新兴应用领域展现出独特的前景。它们的外部触发

刺激响应形变聚合物在软机器人、医疗设备、航空航天结构和柔性电子等新兴应用领域展现出独特的前景。它们的外部触发变形行为为许多设备应用提供了不可或缺的按需可控性。但具有讽刺意味的是,在植入式医疗设备等要求苛刻的应用中,实现外部触发(例如加热或光)在实际应用中已经成为最大的挑战。某些形变聚合物依赖自然存在的刺激(例如植入式设备中的人体温度)作为触发器。虽然它们不需要外部刺激,但也失去了主动控制恢复行为的能力。自然触发但可主动控制的形变行为具有很大吸引力,然而这两个属性之间存在相互冲突。

在这里,浙江大学谢涛教授赵骞教授通过一种四维可打印形状记忆水凝胶实现了这一目标这种水凝胶通过相分离发挥作用,其形状变换动力学由内部质量扩散主导,而不是由普通形状记忆聚合物的热传输主导。这种水凝胶可在自然环境温度下进行形状转换,关键是有一个恢复开始延迟。在器件编程过程中,可通过改变相分离的程度对这一延迟进行编程,这为形状变换控制提供了一种独特的机制。这种自然触发形状记忆聚合物具有可调的恢复起始时间,大大降低了设备的实施门槛。相关成果以“Shape memory polymer with programmable recovery onset”为题发表在《Nature》上,第一作者为倪楚君博士陈狄博士
作者设计了一种由丙烯酸、N,N′-亚甲基双丙烯酰胺 (BIS)、光引发剂和水组成的水性光固化树脂(图 1b)。光固化后(图 1c),先将材料浸泡在醋酸钙溶液中,然后在去离子水中浸泡 2 周,使目标水凝胶处于平衡膨胀状态。在平衡膨胀比为 2.0 的情况下,其模量在90°C 下保持 60 分钟后为 1.12 GPa,在 25 °C 下平衡 2 小时后降至 320 kPa。这种明显的软化表明它具有形状转化的潜力
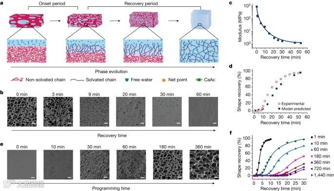
为了探究形状记忆特性,在室温下将水凝胶片材机械变形为 "风车"(图 1d)。在保持变形力的同时将其放入 90 °C 的水中加热,可以固定这种临时形状,15 秒后形状固定率几乎达到 100%。随后移除变形力,再将样品在热水中 "孵育" 60 分钟,从而完成编程步骤。编程结束后,风车被转回 25 °C,风车没有立即恢复,而是在 10 分钟后开始恢复。
图 1:具有可编程恢复起始点的自然触发 SMP
从本质上讲,形状恢复过程不受热传导的影响,而是由相分离动力学所主导(图 2a)。水凝胶在编程后开始处于相分离状态,相应的聚合物链聚集在凝结的聚合物域中,链的流动性受到限制,类似于传统无定形 形状记忆聚合物(SMP)的玻璃态。在 25 °C 自然冷却过程中,水会扩散到聚合物畴中,使聚合物链溶解,从而导致其具有类似于聚合物橡胶态的高分子流动性。重要的是,由于这种内部水的再分布是一个缓慢的、质量传输受限的过程,因此宏观形状的恢复将由质量扩散所主导。
实验观察到的行为可以用一个力分析模型来解释,该模型可以利用图 2c 所示的模量演变曲线来预测恢复曲线。模型预测的恢复行为与实验结果十分吻合,证实了缓慢的模量降低可导致恢复开始时间的延迟。这进一步意味着,只要材料能在恒温和适当的时间范围内缓慢软化,恢复起始延迟就可以扩展到其他各种聚合物。
图 2:自然触发的形状记忆延迟恢复的机制
为了量化编程、相分离和复原之间的相关性,作者使用磁共振成像(MRI)来监测水的演变。图 3a 显示,原始样品在非相分离状态下的结合水含量较高。编程后,结合水减少,减少程度随编程时间增加而增加。在任何给定的编程时间内,结合水都会随着 25 °C 下的相混合而增加,最终恢复到原始状态。通过核磁共振成像图,可以获得形状恢复过程中结合水的实时变化(图 3b),不同编程时间对应的吨位值以虚线标出。相应地,同一颜色的虚线和实线之间的截距代表形状恢复开始时的临界结合水含量。图 3c 显示,无论编程时间长短,当结合水达到相同的临界值(约 70%)时,形状开始恢复。根据上述基于扩散的机制,可以在扩散和恢复开始之间建立联系,从而对行为进行预测。
图 3:恢复起始期的调节及其对经典热响应SMP的推广
水凝胶的内部水分再分布机制确保了形变时间在很大程度上与样品厚度无关,从而可以精确控制通过光固化三维打印技术生产的几何形状复杂的设备,并很好地保留了形状记忆特性(图 4a)。对形状恢复过程的密切监测(图 4b)清楚地表明,尽管器件不同部位的厚度各不相同,但在 10 分钟左右开始的形状转变是一致的。
图 4d说明了生物探针潜在应用的另一个好处。在这种情况下,探针需要有足够的硬度以刺穿坚硬的屏障(例如表面组织),但又要足够柔软以匹配目标组织的低模量。将柔软的明胶核心嵌入坚硬得多的硅橡胶中就能模拟这种情况。在没有编程的情况下,水凝胶装置太软,无法穿透硅胶。在90° C 下编程后,该装置在 25 ° C 下足够长的时间内变得坚硬,有利于成功穿透,同时在特定时间内完全进入软明胶。
图 4:4D 可打印形状记忆水凝胶的设备演示
小结
上述多功能形状记忆行为是以一种易于控制的方式实现的。基本的相分离机制使形状转变与普通 SMP 的热传输主导过程脱钩。由此产生的恢复期间可编程起始延迟为自然触发式 SMP 提供了一种独特的控制机制。内部质量扩散机制也不同于其他形状记忆水凝胶,提供了更大的自由度。这里描述的原理有可能为未来设计其他类型的形状记忆材料提供灵感。

【声明】内容源于网络
0
0
两江科技评论
聚焦“光声力热”超构材料、凝聚态物理、生物医学、智能制造等领域,打造科研人便捷的交流平台,发布优质新鲜的科研资讯。
内容 6001
粉丝 0
两江科技评论 聚焦“光声力热”超构材料、凝聚态物理、生物医学、智能制造等领域,打造科研人便捷的交流平台,发布优质新鲜的科研资讯。
总阅读1.9k
粉丝0
内容6.0k