

生物材料表面的二维微图案已被证明可以调节干细胞行为。然而,干细胞在体内处于复杂的三维微环境中,对二维微图案的研究并不能反映天然真实微环境中干细胞周围的关键力学特征。3D微图案如何触发干细胞力学信号转导进而调节干细胞功能和组织再生仍不清楚,尤其缺乏体内实验证据。因此,研究干细胞在3D微图案中的力学信号转导具有重要意义,将为组织诱导型生物材料的表面形貌设计提供重要指导。

图1. 3D微图案触发MSCs力学信号转导通路进而调控干细胞旁分泌功能
近日,华中科技大学张胜民教授团队利用光刻微制造技术制备了具有不同3D几何形状的水凝胶微图案阵列,首次阐明了3D微图案触发的人骨髓间充质干细胞(Mesenchymal stem cells,MSCs)的力学信号转导及其对干细胞旁分泌功能和组织再生的影响(图1)。相关研究发表于综合类顶级期刊《国家科学评论》(National Science Review,NSR)。华中科技大学博士生李艳、钟振宇为共同第一作者,张胜民教授、杜莹莹副教授为共同通讯作者。美国三院院士Antonios G. Mikos教授专门对该论文作了亮点点评,认为该工作将为新一代细胞/基因活性生物材料的创新设计和表面微纳工程提供重要启示。
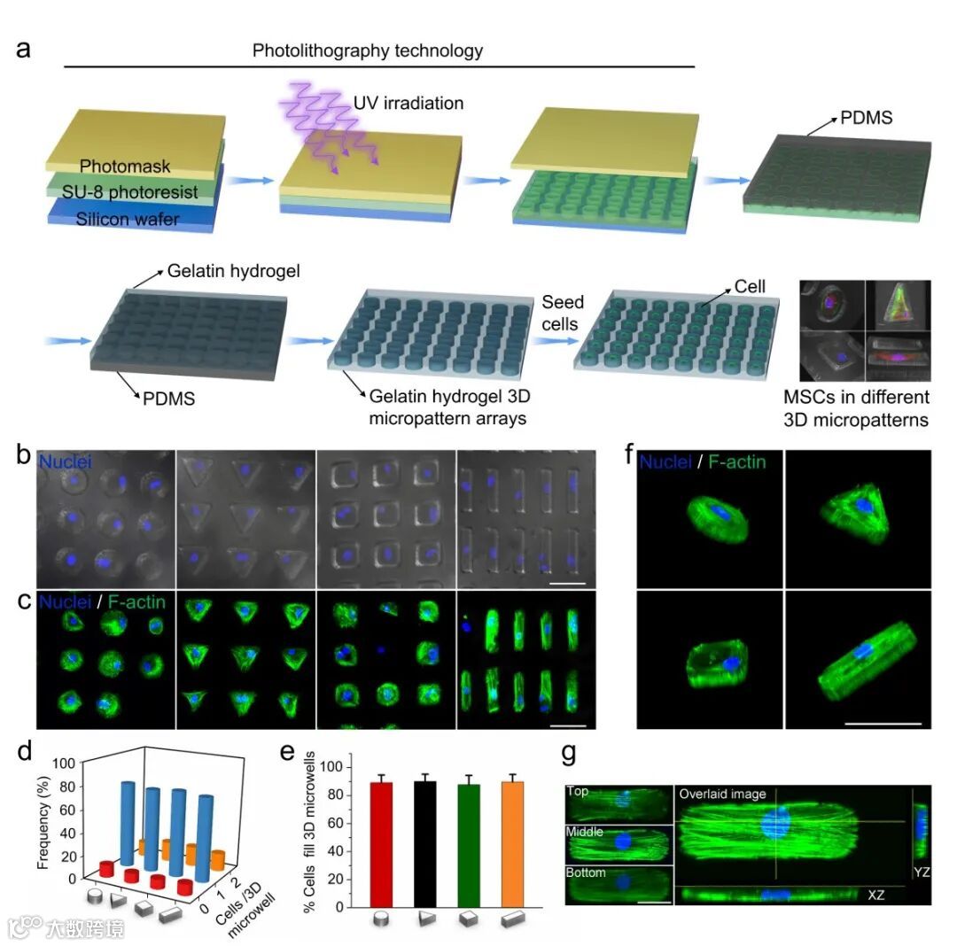
研究者成功制备了高单细胞入孔率且能调控单个细胞形态的水凝胶3D微图案阵列。该水凝胶3D微图案阵列具有清晰的几何形状,通过表面化处理及控制细胞密度,3D微图案具有高效限定单个细胞的能力,单细胞入孔率高达75%以上,且单细胞在3D微图案中伸展长成图案形状,为研究3D微图案如何调控单细胞行为提供了技术支撑(图2)。
图2. 光刻微制造技术制备的3D微图案阵列实现了高单细胞入孔率
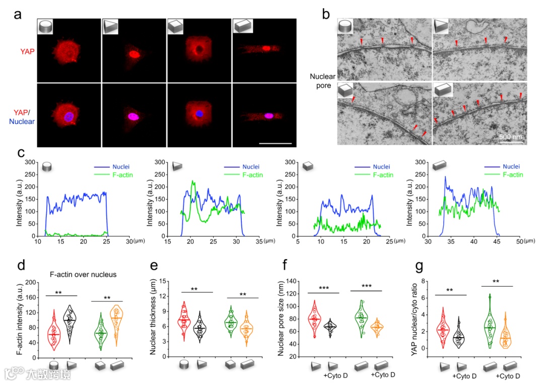
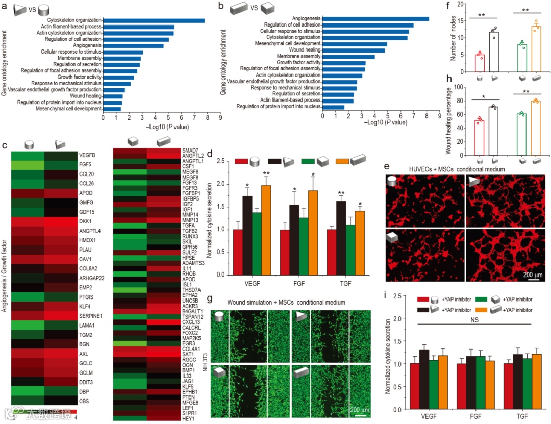
该研究提出了3D微图案力(3D Micropattern Force)的概念,并阐明了3D微图案调控MSCs力学信号转导的机制: 3D微图案力通过调控细胞骨架的空间重组,引起核孔拉伸变形,触发YAP入核,进一步通过机械信号转导途径调控干细胞旁分泌,从而促进血管化组织再生。实验证实,三棱柱和长方体微图案调控F-actin纤维的取向性增加,使其有序地分布在细胞核上。细胞核受到压缩力,导致核孔被拉伸,降低了核孔对YAP入核的物理性屏障限制,从而促进YAP细胞核转运(图3, 4)。上述微图案调控的力学信号转导显著地增强了MSCs的旁分泌功能,血管内皮生长因子、成纤维细胞生长因子和转化生长因子等基因表达和蛋白分泌水平上调(图5),进而促进了体内血管生成和缺损部位皮肤组织再生。
图3. 3D微图案调控MSCs细胞核重塑和机械力

图4. 3D微图案调控细胞核变形,降低了核孔对YAP入核的物理性屏障限制
图5. 3D微图案通过力学信号转导调控MSCs旁分泌功能
该工作克服了传统2D微图案无法模拟细胞天然3D微环境的限制,展示了特定形状的3D微图案在调控干细胞功能和组织再生方面的重要潜能,并将为新一代细胞/基因活性生物材料的创新设计提供重要理论依据。
该研究工作得到了国家自然科学基金重点项目(31430029)、中国科协青年人才托举工程(YESS20200077)等项目的支持。
了解详情,请阅读全文
[点击下方链接或阅读原文] ▼
3D micropattern force triggers YAP nuclear entry by transport across nuclear pores and modulates stem cells paracrine. National Science Review, Volume 10, Issue 8, https://doi.org/10.1093/nsr/nwad165
3D micropattern force regulates stem cell function. National Science Review, Volume 10, Issue 8, https://doi.org/10.1093/nsr/nwad198
免责声明:本文旨在传递更多科研资讯及分享,所有其他媒、网来源均注明出处,如涉及版权问题,请作者第一时间后台联系,我们将协调进行处理,所有来稿文责自负,两江仅作分享平台。转载请注明出处,如原创内容转载需授权,请联系下方微信号。


