
研究背景
高香草酸(HVA)是重要中枢神经递质多巴胺的一种主要代谢产物,与多巴胺不同,它能够穿过血脑屏障进入血液循环系统。因此血液HVA的波动与中枢多巴胺活性密切相关。在临床上,中枢多巴胺的检测需要复杂的脑脊液分析或神经外科手术来植入装置,容易造成感染和永久性中枢神经系统功能损伤。相比之下,血液样本易于采集,植入带来的侵入性较小,因此血液HVA的动力学研究将是对现有大脑多巴胺活性研究方法的有力补充。此外,血液HVA被用作评估精神分裂症进展和相关治疗药物有效性的指标,其还与神经退行性疾病(如帕金森氏症和阿尔茨海默氏病)的发病机制有关。因此,实时监测血液HVA对研究中枢多巴胺活性、疾病发病机制和药物疗效评估具有重要意义。
实现体内HVA实时监测的主要挑战在于血液中存在大量活性物质,尤其是HVA同类的儿茶酚胺及其代谢物,它们的分子结构与HVA非常相似,甚至只有一个官能团的差别。因此很难将它们与HVA区分开来,实现对血液HVA的准确监测。虽然目前临床上可通过高效液相色谱法或酶联免疫吸附法(ELISA)来检测血液中的HVA,但受限于采血频率和数量,以及需要在实验室对采集的样本进行长时间分析,实时监测HVA仍具有挑战性。因此,目前还没有方法可以实时监测血液HVA。
成果简介
近日,南京大学张晔课题组开发设计了一种高选择性的植入式纤维传感器,用于实时监测血液高香草酸。通过设计分子印迹聚合物,传感器仅允许与识别位点精确匹配的分子通过,进而实现了对HVA高选择性响应。该传感器对HVA的响应是对儿茶酚胺及其代谢物响应的12.6倍,在体监测准确度达到97.8%。此外,还对传感器的生物相容性进行了评估,没有观察到明显的血栓、生物粘附或炎症。微创注射到大鼠尾静脉后,该传感器成功监测到了中枢多巴胺波动引起的血液HVA浓度的平行变化,并同时指示了大鼠的兴奋行为。成果近期以“A Highly Selective Implantable Electrochemical Fiber Sensor for Real-Time Monitoring of Blood Homovanillic Acid”为题发表在ACS Nano,DOI:10.1021/acsnano.3c11641。
图1:高选择性纤维传感器的示意图和结构表征
高选择性纤维传感器的结构如图1所示,取向碳纳米管纤维作为导电基底材料和催化剂,在其表面修饰具有特异性识别位点的分子印迹聚合物层以获得工作电极。进一步地,将纤维工作电极和参比电极加捻以获得螺旋结构柔性纤维传感器。
图2:高选择性纤维传感器的电化学性能
该纤维传感器表现出在生理pH条件下最低的检测限和最宽的响应范围,满足在正常和病理条件下监测人体血液中高香草酸浓度的需要。通过在分析溶液中加入儿茶酚胺及其代谢物和血液中的常见干扰物来评估HVA纤维传感器的选择性。得益于分子印迹聚合物的特异性识别能力,传感器对目标分子的响应是干扰物响应的12.6倍以上,对HVA表现出优异的选择性。此外,传感器在四周内依然保持了对HVA稳定的特异性响应,体现了分子印迹聚合物在稳定性方面的优势。(图2)
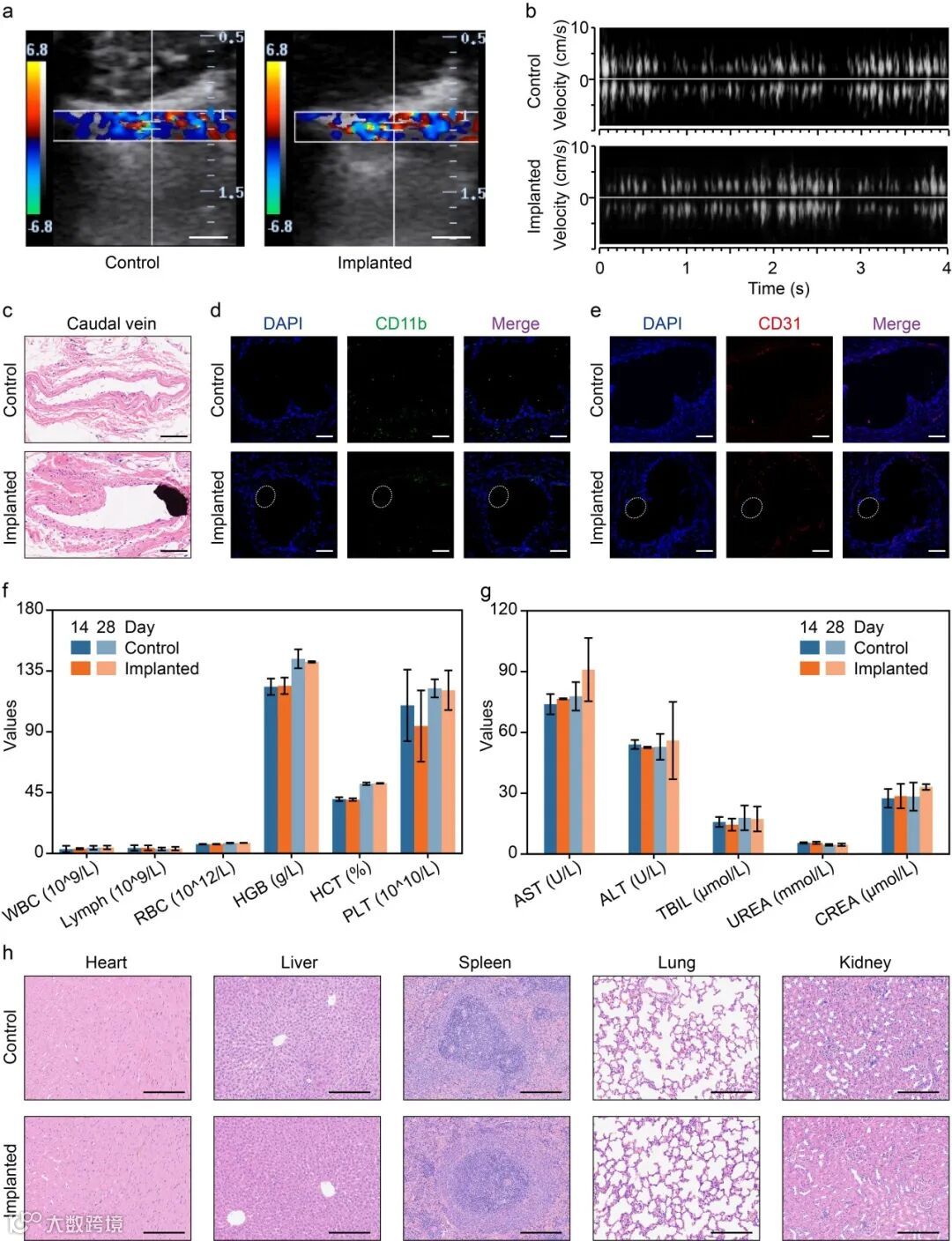
图3:高选择性纤维传感器的生物安全性
研究人员进一步评估了高选择性纤维传感器的生物相容性。将传感器植入SD大鼠尾静脉四周后,植入位点血流超声和流速与对照组无显著性差异,该结果与植入位点的H&E染色切片共同表明传感器的植入未造成血栓。同时,抗体CD11b和CD31标记的免疫荧光染色切片进一步表明传感器的植入未造成显著的炎症细胞浸润和血管增殖。此外,通过血液分析和核心器官表征结果评估了纤维传感器的慢性毒性。上述结果表明,传感器表现出较高的血液相容性和生物安全性,满足在体连续监测的需求(图3)。
图4:高选择性纤维传感器的在体响应和应用
将高选择性纤维传感器微创注射至大鼠尾静脉,并与柔性芯片集成来评估传感器的在体响应性能。实验结果表明,传感器在体连续采集的数据与通过商用ELISA试剂盒取样测试结果十分匹配,准确率高达97.8%。传感器植入大鼠体内四周,期间传感器的灵敏度与界面阻抗均保持稳定,展示了传感器在体长期连续监测的可行性。得益于传感器优异性能,将其应用于中枢多巴胺活性的研究作为概念验证。将药物左旋多巴靶向注射至海马体来诱导颅内多巴胺的产生。植入大鼠尾静脉的纤维传感器实时监测到血液中HVA浓度逐渐增加,其在104分钟后达到峰值,与中枢多巴胺达到峰值相比延迟74分钟。此外,随着血液HVA浓度的增加,大鼠表现出兴奋性行为。该结果验证了通过传感器实时监测血液HVA来评估中枢多巴胺变化趋势和评价药物行为反应的可行性(图4)。
总结展望
综上所述,该工作通过设计分子印迹聚合物,开发了一种植入式电化学HVA纤维传感器,实现了体内HVA的高选择性(>12.6倍)、高准确性(97.8%)和实时监测。这项工作不仅为实时监测血液中的HVA浓度提供了一种前景广阔的工具,对研究中枢多巴胺活性、疾病诊断和药物疗效评估具有重要意义,而且为提高植入式电化学传感器的选择性提供了一种通用策略,从而拓宽了体内生化物质的监测范围。
论文信息
南京大学现代工程与应用科学学院博士生邹旷怡、栗乾明和南京中医药大学李丹为论文共同第一作者,南京大学现代工程与应用科学学院张晔副教授为论文通讯作者,南京大学是该论文的第一单位。研究工作受到国家自然科学基金、江苏省自然科学基金、江苏省 “双创团队”项目等基金的支持。相关研究以“A Highly Selective Implantable Electrochemical Fiber Sensor for Real-Time Monitoring of Blood Homovanillic Acid”为题发表在ACS Nano上。
论文链接
https://pubs.acs.org/doi/10.1021/acsnano.3c11641
免责声明:本文旨在传递更多科研资讯及分享,所有其他媒、网来源均注明出处,如涉及版权问题,请作者第一时间后台联系,我们将协调进行处理,所有来稿文责自负,两江仅作分享平台。转载请注明出处,如原创内容转载需授权,请联系下方微信号。


