慢性神经病理性疼痛是临床重大挑战,常需长期使用阿片类药物,存在成瘾、耐受和副作用等问题,且无法精准靶向痛觉神经。现有的神经电刺激(ES)技术虽有潜力,但存在侵入性强、可能造成医源性神经损伤等局限。因此,探索新的治疗方法具有重要意义。
兰州大学口腔医学院范增杰、中国科学院深圳先进技术研究院李伟民、西北师范大学赵雲团队开发了一种新型的全植入式、无线且自适应的光伏神经刺激器(PVNS),用于慢性疼痛管理。该工作以“Flexible Photovoltaic Neurostimulator for Analgesia”为题,发表在《Advanced Materials》期刊上。
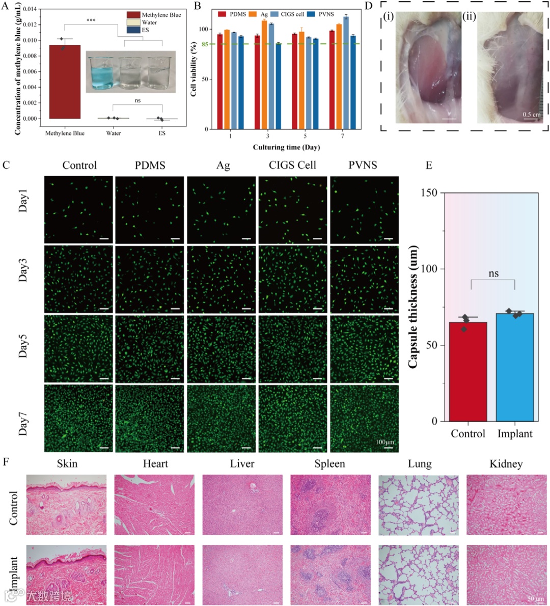
该设备结合了柔性自卷曲袖套电极和生物相容的柔性Cu(In,Ga)Se₂(CIGS)薄膜光伏电池,能够通过近红外(NIR)光触发神经电刺激。通过在体神经痛模型验证了其显著的镇痛效果,并揭示了其通过调节炎症通路和瞬时受体电位香草素1型(TRPV1)发挥镇痛作用的机制。其中,研究团队通过摩方精密面投影微立体光刻(PμSL)技术(microArch® S230,精度:2μm)制备电路形状,随后浸入液态金属制成的墨水中,直接转印至PDMS基底。
文章亮点:
创新的设备设计:开发了一种全植入式、无线且自适应的光伏神经刺激器(PVNS),结合了柔性CIGS薄膜光伏电池和自卷曲袖套电极,实现了近红外光触发的神经电刺激。
高效的镇痛效果:在体神经痛模型中,PVNS显著阻断了神经信号传导,有效缓解了神经病理性疼痛,特别是在中等频率(20Hz)刺激下效果最佳。
优异的生物相容性:通过严格的体外细胞实验和体内组织相容性测试,证明了PVNS的高生物安全性,无明显细胞毒性,且在体内植入后无炎症反应。
明确的镇痛机制:初步揭示了PVNS的镇痛机制,包括抗炎作用和TRPV1表达下调,为后续研究提供了理论基础。
灵活的植入方式:PVNS的自卷曲袖套设计使其能够适应不同直径的神经,无需缝合或粘合剂即可稳定固定,减少了植入过程中的风险。
原文链接: https://doi.org/10.1002/adma.202508607
免责声明:本文旨在传递更多科研资讯及分享,所有其他媒、网来源均注明出处,如涉及版权问题,请作者第一时间后台联系,我们将协调进行处理,所有来稿文责自负,两江仅作分享平台。转载请注明出处,如原创内容转载需授权,请联系下方微信号。

