近日,山西大学激光光谱研究所秦成兵/肖连团教授研究团队在基于超聚束光源的光谱编码并行激光雷达研究中取得重要进展。研究成果以“Spectrally Encoded Parallel LiDAR Driven by Super-Bunching Light”为题发表于Nature Communications。山西大学激光光谱研究所博士生张雪东以及青年教师刘星辉为论文共同第一作者,青年教师刘星辉、肖连团教授与秦成兵教授为论文共同通讯作者。
激光雷达作为环境感知的核心技术,在自动驾驶汽车、无人机及智能机器人等无人自主设备中扮演了重要角色。与纯视觉方案相比,激光雷达可在较低的计算负载下提供高精度、实时的三维空间重构能力,确保自主系统在安全、稳定的工况下运行。此外,激光雷达的在噪声环境下优异的光学测距和识别能力大大增强了其在复杂环境中的鲁棒性。目前,采用并行架构进行多通道信号实时采集是目前激光雷达的主流发展趋势。并行激光雷达不仅能极大地提升数据采集速度和成像分辨率,还可减轻系统对光束转向模块的机械依赖,增强其抗振能力。然而,并行激光雷达各光学通道间的时频域串扰是限制其发展的主要因素。近年来,利用时间拉伸技术与混沌光学频率梳可在一定程度上解决了通道串扰,但它们在远距离探测和动态目标检测中仍面临挑战。
研究团队基于自主研发的超聚束光源提出了一种新型光谱编码并行激光雷达方案。利用超聚束光源在不同波段间展现的天然准正交特性,在无需复杂编解码程序辅助的情况下,进行了无串扰的光谱编码并行光通道划分,并应用于激光雷达测距与成像。该并行激光雷达具备稳定的并行测距、快速精确的三维重建和有效的目标分类能力。测试结果表明,该系统实现了误差低至4 mm的高精度测距,而且能够探测速度低至5 mm/s的动态目标。此外,该并行激光雷达系统克服了传统时间飞行激光雷达中脉冲周期对探测距离的限制,在超过40 m的距离外展示了高精度测距和三维成像的能力,并在噪声超过回波信号1000倍的情况下,表现出卓越的抗干扰性能。
图1超聚束光谱编码光通道。
图源Nat. Commun. (2025). https://doi.org/10.1038/s41467-025-67926-8
研究团队利用超聚束光不同波长之间天然准正交的特性,实现了无需复杂编解码的光谱编码通道划分,从源头解决并行LiDAR多通道的时频拥塞与串扰问题。实验中,超聚束光由超快脉冲激光器泵浦光子晶体光纤产生,光谱覆盖480-1750 nm,为大规模多通道提供了基础;在相关性测量中验证:同波长通道存在极值相关峰,不同波长通道几乎无相关峰,表明通道间串扰可忽略,而且这一特性使系统突破了传统的脉冲TOF-LiDAR测量距离限制。
图2光谱编码并行测距。
图源Nat. Commun. (2025). https://doi.org/10.1038/s41467-025-67926-8
基于上述无串扰光谱编码光通道,研究团队构建了光谱编码并行LiDAR:接收端用单个APD接收混合回波信号,参考端用探测器阵列分别采样各通道参考信号,实现“并行测距、单探测器回波采集”的简化架构。性能方面,系统在633 nm通道上完成22次测距测试,测距误差最低达到毫米级(最大约4 mm),且单次积分时间仅10 μs,适合快速变化场景。在动态目标测量上,系统可检测5 mm/s 量级的超慢速运动,速度测量平均误差约4.1%,在5 mm/s时测得4.6 mm/s(误差0.4 mm/s),体现出对低速目标的高灵敏动态感知能力。并行能力验证中,在530–680 nm范围配置16个通道(10 nm间隔)同时测距,所有通道结果一致性良好,且SNR均>15 dB,证明该方案可稳定实现高SNR的多通道并行测距。
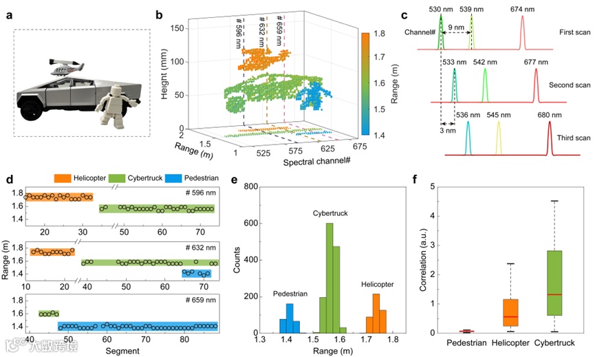
图3光谱编码并行激光雷达3维成像示意图。
图源Nat. Commun. (2025). https://doi.org/10.1038/s41467-025-67926-8
在3D成像演示中,系统利用51个光谱通道与88个垂直扫描段实现51×88像素的高分辨3D重建,单扫描段积分时间同样为10 μs,可恢复更细的目标细节。除此之外,该系统还能利用回波相关强度的统计特征做目标区分/识别:不同目标因反射率与表面性质不同,相关系数分布呈现显著差异——例如行人衣物反射率较低导致相关系数整体偏小,而金属质感更强、表面更光滑的目标相关更强,体现出“相关特征+机器学习”走向智能识别的潜力。
本工作提出的光谱编码并行激光雷达具备高精度、远距离探测、动态目标捕捉、精确三维环境重建以及优异的抗干扰能力,在先进并行激光雷达技术发展中展现出巨大潜力,推动了环境感知技术的发展。

https://doi.org/10.1038/s41467-025-67926-8
撰稿|课题组

