
二、数据资产管理的主要内容
数据资产管理框架如图 3 所示,包含 8 个管理职能和 5 个保障措施。管理职能是指落实数据资产管理的一系列具体行为,保障措施是为了支持管理职能实现的一些辅助的组织架构和制度体系。本章主要描述具体的管理职能和保障措施的详细内容。

(一) 管理职能
数据资产管理的管理职能包括数据标准管理、数据模型管理、元数据管理、主数据管理、数据质量管理、数据安全管理、数据价值管理以及数据共享管理等 8 个方面,详细阐述如下。
1. 数据标准管理
数据标准是指保障数据的内外部使用和交换的一致性和准确性的规范性约束,通常可分为基础类数据标准和指标类数据标准。
基础类数据标准一般包括参考数据和主数据标准、逻辑数据模型标准、物理数据模型标准、元数据标准、公共代码和编码标准等。指标类数据标准一般分为基础指标标准和计算指标(又称组合指标)标准。基础指标一般不含维度信息,且具有特定业务和经济含义,计算指标通常由两个以上基础指标计算得出。
数据标准一般包含 3 个要素:标准分类、标准信息项(标准内容)和相关公共代码和编码(如国标、行标等)。其中标准分类指按照不同的特点或性质区分数据概念;信息项是对标准对象的特点、性质等的描述集合;公共代码指某一标准所涉及对象属性的编码。
数据标准管理是指数据标准的制定和实施的一系列活动,关键活动包括:
理解数据标准化需求;
构建数据标准体系和规范;
规划制定数据标准化的实施路线和方案;
制定数据标准管理办法和实施流程要求;
建设数据标准管理工具,推动数据标准的执行落地;
评估数据标准化工作的开展情况。
数据标准管理的目标是通过统一的数据标准制定和发布,结合制度约束、系统控制等手段,实现企业大数据平台数据的完整性、有效性、一致性、规范性,推动数据的共享开放,构建统一的数据资产地图,为数据资产管理活动提供参考依据。
2. 数据模型管理
数据模型是现实世界数据特征的抽象,用于描述一组数据的概念和定义。数据模型从抽象层次上描述了数据的静态特征、动态行为和约束条件。数据模型所描述的内容有三部分:数据结构、数据操作(其中 ER 图数据模型中无数据操作)和数据约束,形成数据结构的基本蓝图,也是企业数据资产的战略地图。数据模型按不同的应用层次分成概念数据模型、逻辑数据模型、物理数据模型三种类型。
概念模型:是一种面向用户、面向客观世界的模型,主要用来描述现实世界的概念化结构,与具体的数据库管理系统(DBMS,Database Management System)无关;
逻辑模型:是一种以概念模型的框架为基础,根据业务条线、业务事项、业务流程、业务场景的需要,设计的面向业务实现的数据模型。逻辑模型可用于指导在不同的 DBMS 系统中实现。逻辑数据模型包括网状数据模型、层次数据模型等;
物理模型:是一种面向计算机物理表示的模型,描述了数据在储存介质上的组织结构。物理模型的设计应基于逻辑模型的成果,以保证实现业务需求。它不但与具体的 DBMS 有关,而且还与操作系统和硬件有关,同时考虑系统性能的相关要求。
数据模型管理是指在信息系统设计时,参考业务模型,使用标准化用语、单词等数据要素来设计企业数据模型,并在信息系统建设和运行维护过程中,严格按照数据模型管理制度,审核和管理新建数据模型,数据模型的标准化管理和统一管控,有利于指导企业数据整合,提高信息系统数据质量。数据模型管理包括对数据模型的设计、数据模型和数据标准词典的同步、数据模型审核发布、数据模型差异对比、版本管理等。数据模型管理的关键活动包括:
定义和分析企业数据需求;
定义标准化的业务用语、单词、域、编码等;
设计标准化数据模型,遵循数据设计规范;
制定数据模型管理办法和实施流程要求;
建设数据模型管理工具,统一管控企业数据模型。
数据模型是数据资产管理的基础,一个完整、可扩展、稳定的数据模型对于数据资产管理的成功起着重要的作用。通过数据模型管理可以清楚地表达企业内部各种业务主体之间的数据相关性,使不同部门的业务人员、应用开发人员和系统管理人员获得关于企业内部业务数据的统一完整视图。
3. 元数据管理
元数据(Metadata)是描述数据的数据。元数据按用途不同分为技术元数据、业务元数据和管理元数据。
技术元数据(Technical Metadata):描述数据系统中技术领域相关概念、关系和规则的数据;包括数据平台内对象和数据结构的定义、源数据到目的数据的映射、数据转换的描述等;
业务元数据(Business Metadata):描述数据系统中业务领域相关概念、关系和规则的数据;包括业务术语、信息分类、指标、统计口径等;
管理元数据(Management Metadata):描述数据系统中管理领域相关概念、关系、规则的数据,主要包括人员角色、岗位职责、管理流程等信息。
元数据管理(Meta Data Management)是数据资产管理的重要基础,是为获得高质量的、整合的元数据而进行的规划、实施与控制行为。元数据管理的内容可以从以下六个角度进行概括,即“向前看”:“我”是谁加工出来的;“向后看”:“我”又支持了谁的加工;“看历史”:过去的“我”长什么样子;“看本体”:“我”的定义和格式是什么;“向上看”:“我”的父节点是谁;“向下看”:“我”的子节点是谁。元数据管理的关键活动包括:
理解企业元数据管理需求;
开发和维护元数据标准;
建设元数据管理工具;
创建、采集、整合元数据;
管理元数据存储库;
分发和使用元数据;
元数据分析(血缘分析、影响分析、数据地图等)。
元数据管理内容描述了数据在使用流程中的信息,通过血缘分析可以实现关键信息的追踪和记录,影响分析帮助了解分析对象的下游数据信息,快速掌握元数据变更可能造成的影响,有效评估变化该元数据带来的风险,逐渐成为数据资产管理发展的关键驱动力。
4. 主数据管理
主数据(Master Data)是指用来描述企业核心业务实体的数据,是企业核心业务对象、交易业务的执行主体。是在整个价值链上被重复、共享应用于多个业务流程的、跨越各个业务部门和系统的、高价值的基础数据,是各业务应用和各系统之间进行数据交互的基础。从业务角度,主数据是相对“固定”的,变化缓慢。主数据是企业信息系统的神经中枢,是业务运行和决策分析的基础。例如供应商、客户、企业组织机构和员工、产品、渠道、科目 COA、BOM 等。
主数据管理(MDM ,Master Data Management)是一系列规则、应用和技术,用以协调和管理与企业的核心业务实体相关的系统记录数据。主数据管理的关键活动包括:
理解主数据的整合需求;
识别主数据的来源;
定义和维护数据整合架构;
实施主数据解决方案;
定义和维护数据匹配规则;
根据业务规则和数据质量标准对收集到的主数据进行加工清理; 建立主数据创建、变更的流程审批机制;
实现各个关联系统与主数据存储库数据同步;
方便修改、监控、更新关联系统主数据变化。
主数据管理通过对主数据值进行控制,使得企业可以跨系统的使用一致的和共享的主数据,提供来自权威数据源的协调一致的高质量主数据,降低成本和复杂度,从而支撑跨部门、跨系统数据融合应用。
5. 数据质量管理
数据质量是保证数据应用效果的基础。衡量数据质量的指标体系有很多,几个典型的指标有:完整性(数据是否缺失)、规范性(数据是否按照要求的规则存储)、一致性(数据的值是否存在信息含义上的冲突)、准确性(数据是否错误)、唯一性(数据是否是重复的)、时效性(数据是否按照时间的要求进行上传)。数据质量是描述数据价值含量的指标,就像铁矿石的质量,矿石的质量高,则炼出来的钢材就会多;反之,矿石的质量低,不但练出来的钢材少了,同时也增加了提炼的成本。
数据质量管理是指运用相关技术来衡量、提高和确保数据质量的规划、实施与控制等一系列活动。数据质量管理工作中的关键活动包括:
开发和提升数据质量意识;
定义数据质量需求;
剖析、分析和评估数据质量;
定义数据质量测量指标;
定义数据质量业务规则;
测试和验证数据质量需求;
确定与评估数据质量服务水平;
持续测量和监控数据质量;
管理数据质量问题;
分析产生数据质量问题的根本原因;
制定数据质量改善方案;
清洗和纠正数据质量缺陷;
设计并实施数据质量管理工具;
监控数据质量管理操作程序和绩效。
通过开展数据质量管理工作,企业可以获得干净、结构清晰的数据,是企业开发大数据产品、提供对外数据服务、发挥大数据价值的必要前提,也是企业开展数据资产管理的重要目标。
6. 数据安全管理
数据安全管理是指对数据设定安全等级,按照相应国家/组织相关法案及监督要求,通过评估数据安全风险、制定数据安全管理制度规范、进行数据安全分级分类,完善数据安全管理相关技术规范,保证数据被合法合规、安全地采集、传输、存储和使用。企业通过数据安全管理,规划、开发和执行安全政策与措施,提供适当的身份以确认、授权、访问与审计等功能。
数据安全管理的关键活动包括:
理解数据安全需求及监管要求;
定义数据安全策略;
定义数据安全标准;
定义数据安全控制及措施;
管理用户、密码和用户组成员;
管理数据访问视图与权限;
监控用户身份认证和访问行为;
定义数据安全强度,划分信息等级;
部署数据安全防控系统或工具;
审计数据安全。
数据安全管理的目标是建立完善的体系化的安全策略措施,全方位进行安全管控,通过多种手段确保数据资产在“存、管、用”等各个环节中的安全,做到“事前可管、事中可控、事后可查”。
7. 数据价值管理
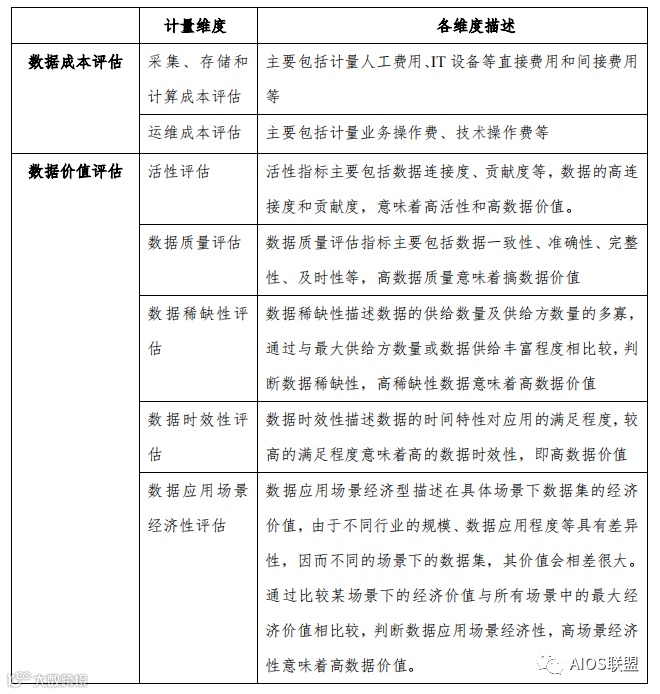
数据价值管理是对数据内在价值的度量,可以从数据成本和数据应用价值两方面来开展。数据成本一般包括采集、存储和计算的费用(人工费用、IT 设备等直接费用和间接费用等)和运维费用(业务操作费、技术操作费等)。数据成本管理从度量成本的维度出发,通过定义数据成本核算指标、监控数据成本产生等步骤,确定数据成本优化方案,实现数据成本的有效控制。数据价值(收益)主要从数据资产的分类、使用频次、使用对象、使用效果和共享流通等方面计量。数据价值(收益)管理从度量价值的维度出发,选择各维度下有效的衡量指标,对针对数据连接度的活性评估、数据质量价值评估、数据稀缺性和时效性评估、数据应用场景经济性评估,并优化数据服务应用的方式,最大可能性的提高数据的应用价值。比如可以选择数据热度、广度等作为数据价值的参考指标,通过 ROI 评估,高效管控和合理应用数据资产。
表 1数据成本和价值评估的维度

当前,对于数据资产评估的研究还处于早期阶段,评估方法手段还不成熟。可能的方法包括市场法、成本法和收益法三种,三种方法的优缺点如表 所示。以收益法为例,将企业数据资产未来可能产生的收益折现为现金流进行计算。对数据资产价值的估算可以帮助企业更准确的掌握信息化投资收益,也是数据交易流通的前提之一。
表 2数据资产价值评估典型方法比较

进行数据价值管理的关键性活动包括:
确定企业数据集成度水平;
确定企业数据的应用场景;
确定数据存储、计算和运维的成本预算;
明确数据成本和收益的具体计量指标;
计算数据在不同应用场景下的成本和收益;
计算企业数据资产的总体成本和收益;
制定数据成本优化方案和提升数据增值方案;
审核、改进方案。
8. 数据共享管理
数据共享管理主要是指开展数据共享和交换,实现数据内外部价值的一系列活动。数据共享管理包括数据内部共享(企业内部跨组织、部门的数据交换)、外部流通(企业之间的数据交换)、对外开放。数据内部共享的关键步骤是打通企业内部各部门间的数据共享瓶颈,建立统一规范的数据标准与数据共享制度,数据外部流通和对外开放可以通过数据直接交易与提供数据分析信息的两种方式实现,将数据中符合共享开放层级的信息作为应用商品,以合规安全的形式完成共享交换或开放发布。目前来看,拥有海量数据是企业开展数据资产运营的前提条件,在数据流通环境下,数据资产运营流通职能的服务对象包括了数据提供者、数据消费者、数据服务者和数据运营者四类角色。
数据共享管理的关键活动包括:
定义数据资产内部共享和运营流通监控指标;
设计数据资产内部共享和运营流通管理方案;
制定数据资产内部共享和运营流通管理办法和实施流程要求;
监控数据资产内部共享和运营实施;
监督落实数据内部共享与外部流通等合规性管理要求;
分析内部共享与运营流通指标,评价运营效果并改进。
重视数据资产管理、运营、流通可以为企业带来未来经济利益,同时这也是数据保值增值的重要手段。数据资产运营流通是使数据资产流动和发挥价值的核心,它将推动数据价值创造模式的不断创新,从根本上改变企业管理、社会管理和政府治理的发展趋势。
在数据资产管理的实践中,各项管理职能所涉及的管理内容之间往往存在着紧密的联系。数据资产管理的数据一般包括元数据、主数据和业务数据。数据模型管理为主数据、元数据和业务数据设计数据模型。数据质量管理按照数据标准的规定稽核各部分数据内容。元数据管理发挥承上启下的作用,承接数据标准管理和数据模型管理的阶段性成果,同时为主数据管理提供有力支撑。数据安全管理贯穿数据全生命周期,为数据资产管理各项管理职能提供了有力支撑。数据标准管理,顾名思义,就是定义数据模型、数据安全和数据质量相关规范,一般以文件形式呈现。
(二) 保障措施
数据资产管理是体系化非常强的工作,需要充分考虑企业内部 IT系统、数据资源以及业务应用的开展现状,同时也要考虑围绕业务开展所设立的人员和组织机构的情况,在此基础上设计一套有针对性的数据资产管理组织架构、管理流程、管理机制和考核评估办法,通过管理的手段明确“责权利”以保障数据资产管理工作有序开展。数据资产管理的保障措施可以从战略规划、组织架构、制度体系、审计方式和培训宣贯五方面进行展开,本章将进行详细阐述。
1. 制定战略规划
从管理层、领导层出发,从顶向下全局部署数据资产管理规范从而形成全面的标准规则体系和执行调度流程。战略规划是数据资产管理成为企业战略核心任务应用的重要部分,是数据资产得到一定程度内外部应用的指导蓝图。值得一提的是,越来越多的企业单位在战略规划阶段决议成立专门的数据管理部门,以连通 IT 部门和业务部门。
2. 完善组织架构
典型的组织架构主要由数据资产管理委员会、数据资产管理中心和各业务部门构成。组织架构划分和角色设定如下图所示:

为了让组织架构中的各个角色相互配合,各司其职,还需要明确他们相应的职责,让工作职责融入到日常的数据资产管理和使用工作中。与上述典型的数据资产管理架构相适应的角色职责如下表。
表 3数据资产管理组织架构角色职责



数据认责是数据资产管理在服务各领域、各环节工作落到实处的有效手段,通过数据角色职责开展数据认责相关工作,其主要认责流程如图 5 所示。具体认责条例、管理办法及相关制度流程由数据资产管理委员会进行制定。

3. 建立制度体系
为了保障活动实施和组织架构正常运转,需要建立一套覆盖数据引入、使用、开放等整个生产运营过程的数据管理规范,从制度上保障数据资产管理工作有据、可行、可控。数据资产管理规范包括元数据管理规范、生命周期管理规范、数据质量管理规范以及数据安全管理规范等对应管理职能的具体规范。在此基础上,规范需细化至接口设计、接口开发、模型设计、模型开发、数据开放以及服务封装等内容。规范的标准一般包括基础分类标准、命名规范要求、数据架构划分、存储与数据权限规则、元数据信息完整性要求等。规范和标准在执行的过程中执行监控规定,要求事中检查和事后监控。事中检查指的是在开发和上线时进行控制,包括命名规范,信息完整性,合理性等;事后监控指的是对存储周期,数据安全敏感信息和加密信息,权限赋权常态化检查。图 6 是可参考的一种典型的制度体系架构举例。
图 6 一种典型的制度体系架构

4. 设置审计机制
为进一步保障、评估数据资产管理的规范、规划、组织机构、制度体系的执行状况,保障、评估数据资产的安全性、准确性、完整性、规范性、一致性、唯一性和时效性,需有完整的贯穿数据资产管理整个流程的审计机制。审计方式从审计体系规范建设入手,信息技术审计方法和专职人员审计方法并行。审计对象包括数据权限使用制度及其审批流程、日志留存管理办法、数据备份恢复管理机制、监控审计体系规范以及安全操作方案等体系制度规范以及敏感、重要数据。数据资产管理在实施过程中需要保障集中审计的可行性。
5. 开展培训宣贯
培训宣贯是企业实施数据资产管理进程中的重要组成部分,是数据资产管理理论落地实践、流程执行运作的基础,是数据资产管理牵头部门在技术部门和业务部门之间顺利开展工作的重要保障。企业需利用现有资源,合理安排员工参与数据资产管理培训、课程。促进员工有效培训和自我提高,提升人员的职业化水平,强化工作的标准化、规范化。
企业开展数据资产管理的培训教育周期、培训内容和参与方式,包括:行业现有数据资产管理体系课程培训,行业内、外部单位优秀经验沟通与交流,主要参与培训人员部门内二次培训,企业优秀部门、员工经验、案例分享,常规员工培训中添加数据资产管理培训的课程等。
各企业单位需将数据资产管理纳入现有晋升、薪酬、职位资格等体系范畴,建立员工职业发展通道。根据现实工作环境中完成任务的能力,设立数据资产管理相关奖项,对优秀的个人、团队进行奖励,树立行业、员工优秀模范,引导员工树立不断学习,激发员工不断改进工作,提高工作质量和工作效率。


