
目前供应链上大部分企业还是依靠ERP进行供应链管理,每个企业维护自己的ERP系统,无法做到信息在供应链网络中的互联互通。
通过区块链打通企业间的ERP系统,并保护商业数据在网络中传播的安全性和私密性,是用区块链优化供应链管理的核心思路。
在这个基础之上,用智能合约提升供应链管理效率,防范违约风险,建立互信互赢的供应链环境。
供应链管理的区块链解决方案的总体设计,包括四个组成要素:
第一个是供应链的各个参与主体,包括供应商、制造商、分销商、批发商、零售商、终端用户等;
第二个是具备资质的第三方CA认证机构,为身份认证、电子合同认证提供法律支持和保障;
第三个是标准化组织,为整个供应链管理平台的运营制定标准,如供应链贸易标准、区块链技术标准;
第四个是监管方,包括工商、税务、质检等政府监管机构。
在这里,应该还有第五个要素,即供应链管理平台的运营方。
它可以是专门的区块链技术公司,也可以是核心企业(制造商或零售商),或两者的联合,因此不单独列出。
如果供应链上有融资需求,就要在供应链参与主体中加入资金供给端(商业银行、保理商等金融机构),构成供应链金融。
围绕某个核心企业的供应链都有其特定的参与主体,主体身份需要经过认证才能加入(而不是任何人都能加入),信息通信也应该在供应链主体间进行,而不是公开的,因此采用联盟链的方式来构造区块链平台,对于每一个参与者来说,都要经过身份认证→数据上链→定制并签订智能合约→自动执行智能合约这个过程,最终完成供应链相关业务。
(1)身份认证:供应链上的各个参与主体构成联盟链,核心企业联合区块链技术公司负责联盟链的运营。
当一个新用户加入联盟链时,首先需要经过第三方CA认证,并通过联盟链准许后才能加入。
准许可以是由核心企业提供,也可以由供应链各参与方共同投票决定。
新成员获得许可后,由运营方为其分配区块链身份和节点类型,自动生成公私钥,并获得相应的权限。
(2)数据上链:供应商、制造商、销售商相互之间发生交易时,将与合作企业相关联的主数据标准化后,从其ERP系统中抽离出来,并通过Hash计算保存到区块链上。这里的主数据包括三类:
第一类是和交易相关的产品数据,如名称、型号、生产日期、价格、特征等;
第二类是和交易相关的供应商数据,如供应商的名称、编号、区块链地址等;
第三类是和交易相关的客户数据,如客户名称、编号、区块链地址等。这些主数据经过Hash运算后,形成唯一的区块链标识并被记录在区块链上。
区块结构和形成过程:
Hash计算的原理在这里不再赘述。需要注意的是,区块链上只有主数据的Hash地址,而不存储主数据本身。
联盟链的成员虽然可以轻松访问这些地址,但无法随意查看这些地址所代表的实质性内容。
主数据依然存储在各个企业的ERP系统中,只对特定权限的用户开放(可用智能合约自动授权)。
但是,一旦用户通过区块链地址获取了这些数据,区块链可以保证他们看到的数据一定是原始的、未经修改的。

基于区块链的供应链管理总体设计

区块结构
(3)智能合约:用区块链保证数据的真实性只是第一步,智能合约才是优化供应链管理的关键。
由于有真实数据作支撑,规则的制定也变得轻松。
可以把交易双方都认同的规则写成计算机代码,让其自动履行。
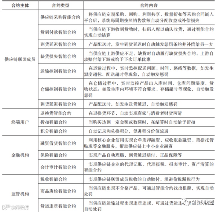
现代供应链的业务众多,在很多环节都可以使用智能合约。
例如,将定期采购的规则写入智能合约,按照真实发生的数据自动触发相关规则进行补偿或惩罚;或者将物流的规则写入智能合约,在延迟配送或配送失败的情况下进行惩罚。



