
一、主数据管理主要包括两个方面:
一是主数据从产生、使用、归档到消亡的全过程管理;
二是主数据管理平台(MDM)的建设与运营。

主数据全过程管理不仅包含主数据日常申请、审批、发布等日常管理工作,也包括主数据的质量管理、剖析、挖掘与应用以及主数据使用监控等。
主数据全过程管理内容可划分为主数据应用需求管理、主数据标准管理、主数据编码管理、主数据评价与监控管理四个方面的内容。

二、主数据应用需求管理
主数据应用需求管理是主数据全过程管理的起始阶段。
主数据需求管理包括:建立主数据需求提出的途径与流程、界定业务部门主数据管理职责、明确主数据层级分类及相关采标原则等。
根据关键业务内容,主数据应用需求管理可分为主数据需求提交与分析管理、主数据识别与归类管理、主数据标准变更管理和主数据标准采标管理四部分内容。

(1)主数据需求提交与分析管理:
在业务变革与系统的建设、升级、维护的过程中,都会有主数据的应用需求。
对于主数据应用需求,为了避免信息闭塞与数据标准各自为政的情况发生,有必要对主数据的需求进行统一管理,如规范相应的提交方式与途径,提交到哪个部门进行统一规划与管理,管理实践中通常会有主数据的常设机构作为主数据需求的收集与协调机构,并对主数据业务领域、应用范围与主管部门进行界定。
(2)主数据识别与归类管理:
对于提交上来的主数据,需要参考一定的标准进行识别、分层、归类,以确定主数据的适用范围,并获得信息标准管理部门的认可与核准。
(3)主数据标准变更管理:
针对新提交的主数据应用需求,需要与现有的主数据标准进行对标分析。
如果现有主数据标准不能满足新的应用需求,则需要提交相应的主数据标准变更需求。
另外,如果现有标准的适用范围因为新的应用需求,适用范围发生了变化,层级也随之发生了变化,那么就需要提出主数据标准层级的变更需求。
对于这两类标准的变更需求,均需要有信息标准管理组织与对应的业务部门的认可与支持。
(4)主数据标准采标管理:
针对主数据应用需求阶段提交的主数据应用需求,经过与现有的主数据标准对标分析后,如果现有的主数据标准可以满足新的应用需求,则需要启动相应的采标管理流程。
采标管理内容一般包括:采标原则、采标方案、采标的适用范围等。(系统设计的时候这个部分要重点全局考虑)
反之,如不能采标的,则需要启动相应的不采标的例外管理流程,说明不采标的具体原因,如历史因素、技术条件、采标成本、业务影响等,并由需求提出方向信息标准管理部门、主数据业务主管部门、主数据信息支持部门提供评估报告,组织相应专家评审。
三、主数据标准管理
(理想状态下应该是这样的,确切执行还是具体情况具体实施吧,毕竟除了大型数据厂商,中小企业这么干约等于“卷”,甚至会产生“内耗”)
主数据标准管理在主数据管理中至关重要。
制定统一、规范和科学的主数据标准,是实现企业各部门间数据交换、资源共享和信息集成的前提。企业拥有真实、有效、一致、共享的高质量核心数据,可以保证企业信息系统间数据交换的准确性与高效性,促进业务协同运作及管理。
因此,建立、健全主数据标准,开展相应的主数据标准管理在企业信息化建设中显得尤为重要。
主数据标准管理主要解决的是如何进行标准的制修订、如何加强标准培训等问题。
经过主数据应用需求管理阶段的分析与识别后,明确了主数据标准应用需求、采标需求及变更需求,以满足这些需求为目标,开展主数据标准制修订、主数据标准发布与试运行、主数据标准的完善、主数据标准及流程培训、考试及授权等工作内容。

(1)主数据标准的制修订。
针对主数据应用需求管理阶段提交的主数据标准采标或变更需求,进行相应的标准需求分析,进一步确认验证需要制定或修订的标准,最终识别出真正的主数据标准需求,并完成相应的标准制修订草案,供业务部门审批。
经业务部门审批通过的标准制修订方案,将组织专家进行具体的标准制修订工作,完成标准定稿,并进行标准的统一发布。
(2)主数据标准的完善。
己发布的主数据标准,通过一定时间的试运行,可能发现需要完善的地方,则应收集相应的反馈意见,并进行标准内容的修改与完善,标准修改定稿后,再进行标准的修订评审与发布。
(3)主数据标准及流程培训。
标准发布后,对有标准培训需求的用户进行培训,主要包括主数据标准培训及管理流程培训,培训方式包括现场培训、集中培训、远程培训等。
(4)标准考试及授权。
完成标准培训的用户,需进行统一的考试,参加其权限范围内的数据标准考试。只有考试合格的用户,才能授予相应的标准管理权限;而未通过考试的,则需进一步学习直到考试合格。
四、主数据编码管理
企业主数据标准确定后,进入主数据编码管理阶段。
主数据编码管理的主要内容包括明确主数据编码管理组织及职责,授权编码管理组织对主数据编码进行日常管理。
主数据编码管理策略从类型上来分,通常有三种管理方式:集中制、审批制和备案制。
主数据编码管理的流程主要包括:编码创建、分发、修改、冻结和归档,也就是主数据从产生到消亡的全过程管理

(1)主数据编码创建:
关注的是通过什么样的形式申请、采取什么样的途径、经过什么样的流程、应用什么样的技术手段来完成主数据的编码。
主数据编码创建之前,一般要“先查询,再申请”。
用户首先在所使用的信息系统中查询编码是否存在,若不存在,再到对应的主数据管理系统中进行查询,若仍不存在,再提交主数据编码创建申请,经过成员企业和总部的逐级审批后,最终给码发布。
在主数据编码创建过程中,应重点关注、增强查询操作的便捷性。
而在创建申请环节,应通过一些技术手段,规范主数据申请与填写要求,把好“入口”关。
(2)主数据编码分发:
是指当数据编码在用户所使用的信息系统中不存在,但是存在于主数据管理系统时,将数据编码由主数据管理系统分发至用户所使用的信息系统的过程,分发是否需要审核,可根据企业情况酌情定义。
(3)主数据编码修改:
是指现有的编码库中,编码的某些属性不满足使用要求,需要进行修改。修改时,也需要经过成员企业和总部的逐级审批,并经过相关应用信息系统使用单位确认后,方可发布生效。
(4)主数据编码冻结:
由于数据质量问题,对于待清理的数据,在最后确认无误之前或者对主数据编码进行清理之前,通过业务部门公示,需先行冻结对应的主数据编码。该冻结操作由主数据管理系统首先发起,而后同步至相关的信息系统,以防止主数据编码清理确认操作之前,待清理的编码在应用系统中发生新的业务。
(5)主数据编码归档:
是指将己冻结主数据编码从生产环境迁移到归档环境,以提高生产系统的性能。归档前,应首先进行待归档数据清单检查,在生产系统设置删除标记,然后将待归档数据迁移到归档系统,最终在生产系统中将被迁移数据编码清除。
额,一不小心把产品设计文档都写出来了,好吧,那就按这个格式继续编辑,毕竟通过各种搜索引擎做资料整理不易,多分享一些也算对得起自己的午休时间。
五、主数据评价与监控管理
为了评估数据质量、流程审核效率和数据应用水平,需要对主数据的应用、规模、质量、效率进行评价与监控管理。

(1)主数据质量评价与监控:
从数据的完整性、规范性、唯一性对数据质量进行检查分析与评价,逐步完善数据质量管理体系,提升主数据质量。
主数据质量管理,是产生主数据编码后的延伸管理,该阶段基于所选取的质量检查指标,对主数据质量进行监控、统计与分析,发现数据质量问题并发布问题数据清单以指导开展数据清理工作。
(2)主数据流程效率评价与监控:
针对数据流程质量水平设计评价指标,并对评价指标进行监控、分析、优化与结果展现,使得主数据编码流程在系统中实现可监控、可查询、可优化,从而提升数据管理效率。
在信息化建设过程中,成员企业从自身的业务需求出发,往往会对主数据流程效率提出意见和建议,是企业进行效率评价的重要驱动力。
(3)主数据应用评价:
通过从采标系统收集应用数据,对编码的一致性、采标率、活跃度、共享度等方面进行综合评价,逐步提升主数据的应用价值。
若发现数据的采标范围需要扩大,则可以开展编码标准及制度的修订工作。
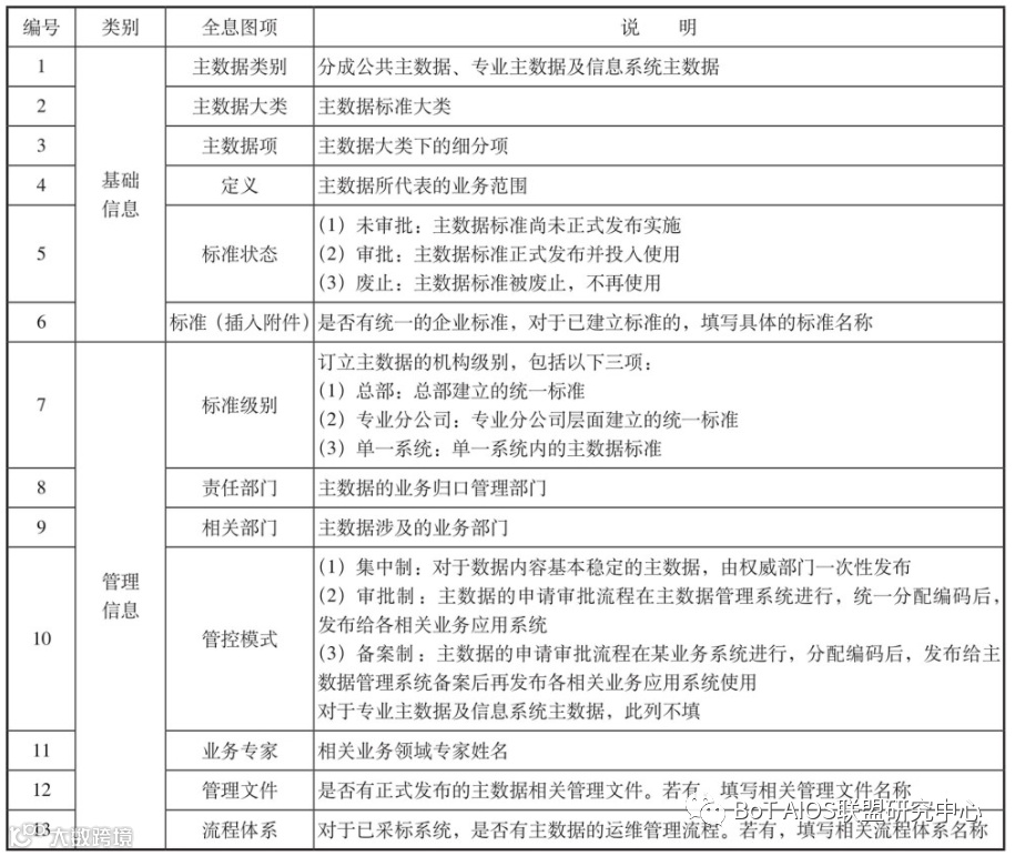
六、主数据全息图
用来记录企业主数据的相关基础信息、管理信息、应用信息的信息化工具,称为主数据全息图。
该图是用来展现企业各类主数据管理内容的信息工具,不仅可以对主数据标准状态、采标情况、系统应用情况等综合信息进行统一展示,还可以将主数据编码的质量水平、审核效率、编码规模及相关的基础信息、应用信息和管理信息等进行综合展示,并反映出主数据全过程业务管理流程操作结果,从而为各相关方提供主数据综合信息管理视图,并在主数据管理各阶段发挥作用。
借助主数据全息图所提供的主数据基础信息、应用信息和管理信息,业务部门、信息管理部门与系统建设团队等相关方可以快速了解到现有主数据标准的管理现状与应用情况,从而提升待采标信息系统确认采标的效率。


七、主数据管理平台
主数据管理平台是企业非常重要的信息系统,是实现主数据全生命周期管理的工具。应用主数据管理平台,可以帮助企业科学规范地管理主数据,从而满足企业对主数据全方位管理的要求。

主数据管理平台是落实企业主数据标准体系、固化主数据管理流程、建立主数据编码库、为企业各业务应用系统提供编码服务的技术平台。
主数据管理平台的建设应与企业信息化建设的总体规划和总体建设进程相协调,以螺旋上升式的方法来逐渐推进主数据管理平台建设,平台规模逐渐由小变大,通过“以用促建”推动系统的进一步建设完善。
此外,随着业务发展主数据标准需要不断地进行修订,主数据管理流程也要不断地优化完善,因此主数据管理平台在架构设计上应尽可能地考虑到系统模块之间的耦合性,各模块内部的功能设计则应该考虑功能的灵活可配置特性,这将为未来系统的运行维护提供便利。
主数据的集成是主数据管理平台的重点和难点,主数据管理平台要与多个应用信息系统实现集成,而集成的数据对象也具有各种各样的业务需求,因此,应该根据具体的数据对象和业务场景来设计实现主数据的集成,对于业务实时性要求高的数据应采用实时同步,而对于业务实时性要求不高的数据可以采用定时同步机制。
所以选择一个好的ETL开发工具也是主数据管理的重要工作。


