
主数据共享管理的目的是使企业标准信息主管部门、业务部门、使用部门和运维部门快速、便捷又真实地查询到相应的主数据标准层级、标准版本、主管部门、联系方式、质量水平等相关信息。
因此,需要建立对主数据信息的综合管理,可通过构建并维护主数据全息图来实现。
主数据全息图是通过单一入口提供主数据全方位信息的工具,能够对主数据标准状态、采标情况、系统应用等综合信息进行展示。
主数据全息图提供集中、统一的查询整个企业主数据管理状态的信息渠道与工具,供不同的主数据应用部门参考,帮助决策。
主数据全息图建设主要关注点是:
(1)为各级主数据标准建设、使用、维护及管理提供主数据信息;
(2)基于主数据为企业提供完整的主数据标准基础信息、应用信息和管理信息;
(3)设计完整的全息图管理流程,为未来可持续更新各级主数据相关信息提供有效的实施途径。
主数据全息图的应用
主数据全息图是主数据编制、审批、应用全过程管理流程操作结果的综合反映,是了解主数据管理信息的主要线索,可以为企业生产管理、经营管理、信息化建设各相关方提供主数据综合管理信息视图。主数据全息图在主数据管理各阶段都提供了相应的内容,通过建立主数据全息图,为主数据标准使用、建设与维护以及管理提供主数据信息。

在主数据需求管理阶段,通过对主数据全息图的查询,相应主数据的层级、标准版本、主管部门、联系方式、采标情况及质量水平等相关信息有无情况均一目了然,为主数据应用需求的快速确定提供了强有力的基础保障,从而提升待采标信息系统确认采标的效率。
在主数据标准管理阶段,通过对主数据全息图的查询,可以快速了解主数据标准的最新版本、制修订过程、标准管理组织、培训渠道及考核取证管理办法等相关信息,为标准的制定者、使用者和维护者提供了清晰准确的标准管理信息。
在主数据编码管理阶段,通过对主数据全息图的查询,可以快速了解到各类主数据的编码管理策略、己有编码流程分类及编码数据量等相关信息,为主数据管理系统平台编码流程的发起者、审批者及流程运维人员提供了实时的编码管理信息。
在主数据质量管理阶段,通过对主数据全息图的查询,可以使数据质量责任部门与管控部门快速了解系统己有数据的数据质量情况,从而为后续开展一系列提升数据质量的举措提供决策依据。
各阶段展示的全息图内容范围有所不同,需求管理阶段展示的全息图内容包括数据标准、标准级别、责任部门等信息;标准管理阶段展示的全息图内容包括数据标准、标准级别、责任部门及采标系统数量等信息;而编码管理阶段在标准管理阶段展示的内容基础上,又增加了编码数据量的信息;质量管理阶段将数据质量情况,即数据的不合格率纳入全息图范围;应用评价阶段将数据管理效率情况,即编码流程审批效率纳入范围。

企业主数据全息图内容
主数据全息图的设计旨在以主数据为主线,满足主数据标准使用、主数据管理系统建设、运维与管理的全业务领域综合信息需求,并提供相关信息为确认采标需求与范围、提报标准修订需求、掌握主数据应用水平等主数据管理活动提供决策支持。
主数据全息图是可提供集中、统一查询所有主数据管理状态的强大信息渠道与工具,涵盖主数据对象全方位的信息。
按照所包含信息的类别进行划分,可将主数据全息图的内容分为基础信息、管理信息及应用信息三部分。

(1)基础信息包括:主数据类别、主数据大类、主数据项、数据项定义、主数据标准、标准状态等;
(2)管理信息包括:标准级别、责任部门、涉及部门、管控模式、业务专家、管理文件、流程、根源系统、评价指标清单等;
(3)应用信息包括:涉及的信息系统、采标状态、己采标信息系统状态、信息系统联系人、未采标原因、数据量等。


通过全息图信息项标准化管理,规范全息图的查询和更新的应用。例如,主数据项类别可以分为“T1公共主数据、T2专业主数据和T3信息系统主数据”。

主数据全息图维护
为了确保主数据建设与业务发展保持同步,主数据全过程管理的相关数据应及时更新到主数据全息图中,从而为业务、信息技术各相关方提供实时、准确的主数据管理综合信息视图。
主数据全息图信息的维护流程包含主数据全息图初始化流程和主数据全息图应用流程,通过对主数据全息图信息项的维护管理,可以规范主数据全息图的查询和更新应用。
1.主数据全息图初始化
主数据全息图初始化是指依照主数据全息图的初始化模板对现有主数据对象的基础信息、管理信息及应用信息进行搜集、汇总并导入主数据全息图数据库的过程。

按照主数据全息图初始化模板,将各类主数据己知的所有相关信息填入模板中,主数据全息图中未确定的信息可在系统建设和使用过程中逐步完善。主数据全息图初始化模板分为三个:《公共主数据标准采标模板》《专业主数据管理信息模板》和《信息系统主数据管理信息模板》。

公共主数据标准采标情况表模板

专业主数据管理信息表模板

信息系统主数据管理信息模板
2.主数据全息图应用流程
主数据全息图的应用可分为主数据全息图查询与主数据全息图更新两部分。在主数据全过程管理的各个阶段,通过对主数据全息图的查询,可以获取辅助管理决策的各类主数据信息;通过将主数据全过程管理相关的数据更新到主数据全息图中,可以保障主数据全息图中信息的准确性与实时性。

主数据全息图应用流程的各个步骤说明如下:
(1)项目实施团队登录主数据管理系统;
(2)查询主数据全息图中主数据的基础信息、管理信息与应用信息;
(3)获取相应的标准内容,作为参考;
(4)如果标准不存在,提出新建标准的请求;
(5)如果不采标,更新全息图中不采标原因;
(6)如果相应数据标准的内容满足其系统建设的需求,则采用此标准后通知全息图的管理员更新全息图中采标信息系统相关的内容;
(7)如果标准不满足其需求,提出修订标准的请求;
(8)全息图管理员更新全息图的内容。
在主数据全过程管理的不同阶段,主数据全息图需维护的内容也会不同。在主数据需求管理阶段,有三个业务场景:主数据标准变更、新建信息系统采标和己有信息系统采标。在不同的场景中对主数据全息图信息项的输入是不同的。

在主数据标准管理阶段,涉及四个业务场景:主数据标准制订及发布、主数据标准集中培训、主数据标准日常补充培训和主数据标准修订发布。不同的场景中对主数据全息图信息项的输入也是不同的

在主数据编码管理阶段,只涉及编码管理一个业务场景。

编码管理阶段主数据全息图维护内容
在主数据应用评价管理阶段,涉及应用评价一个业务场景。

应用评价管理阶段主数据全息图维护内容
3.企业主数据全息图成果展示与应用
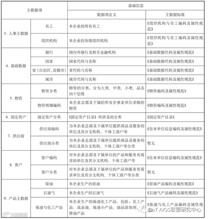
以A公司为例,展示主数据全息图成果和应用。


公共主数据基础信息


部分公共主数据管理信息

部分公共主数据应用信息


