
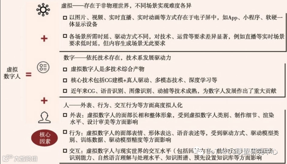
虚拟数字人是具有数字化外形的虚拟人物。
根据头豹研究院的定义,虚拟数字人是指通过计算机图形学、图形渲染、动作捕捉、深度学习、语音合成等技术手段,打造出存在于物理世界中并具有数字化外形的虚拟人物。

头豹研究院——虚拟数字人的定义
虚拟数字人具备如下三方面特征:
(1)人的外观,即具备特定相貌、性别和性格等人物特征; (2)人的行为,即具有用语言、面部表情和肢体动作表达能力; (3)人的思想,即具有识别外界环境,并与人交流互动的能力。 |
技术推动下,虚拟数字人已进入发展成长期。
得益于电脑绘图和人工智能等技术推动,虚拟数字人发展经历萌芽、探索、初级和成长四个阶段,目前正处于快速成长期,未来将向着智能化、便捷化、精细化和多样化的方向发展。

虚拟数字人历史发展阶段
此外,从运用领域看,虚拟数字人的应用领域也从文娱领域拓展至金融、医疗、教育、通信等千行百业。
很多人把其当作简单的一个人物形象的替换,但其实他的作用有很多,比如医美行业,可以用虚拟人规避很多法律方面的风险。
虚拟数字人可分为非交互型虚拟数字人、智能驱动型虚拟数字人和真人驱动型虚拟数字人三种。

头豹研究院——各类型虚拟数字人的运行流程
图中从左到右依次是非交互型虚拟数字人、智能驱动型虚拟数字人和真人驱动型虚拟数字人。
虚拟数字人作为新一代人机交互平台,一般包括人物形象、语音生成、动画生成、音视频显示、交互等五个模块构成,并根据不同交互模块可分为非交互型虚拟数字人、智能驱动型虚拟数字人和真人驱动型虚拟数字人。
非交互型虚拟数字人系统运作流程较简单,系统根据目标文本生成对应的人物语音及动画,并合成音视频,通过终端呈现给用户。
智能驱动型虚拟数字人的语音表达、面部表情、具体动作主要通过深度学习模型的运算结果实时或离线驱动,在渲染后实现最终效果。
真人驱动型虚拟数字人运作是通过真人来驱动数字人,技术流程中须根据真人演员进行形象设计与建模,同时真人演员为数字人提供动作与语音等内容。
虚拟数字人产业链上游是内容制作类、工具类和P策划类公司,中游是虚拟人厂商、综合类/互联网技术商、专长类AI厂商、CG厂商和XR厂商,下游主要是企业服务、文娱等各类公司

头豹研究院——虚拟数字人产业链
虚拟数字人产业链上游包括显示设备、光学器件、传感器、芯片等硬件制造商以及建模软件、渲染引擎等软件制造商。

头豹研究院——虚拟数字人底层技术
(1)显示设备:数字人载体,既包括手机、电视、投影、LED显示等2D显示设备,也包括裸眼立体、AR、VR等3D显示设备; (2)光学器件:用于视觉传感器、用户显示器制作; (3)传感器:用于数字人原始数据及用户数据采集; (4)芯片:用于传感器数据预处理和数字人模型渲染、AI计算 |
虚拟数字人产业链中游包括软硬件系统、生产技术服务平台和AI能力平台,为虚拟数字人制作及开发提供技术能力,其中最重要的技术为人工智能技术。
人工智能技术作为虚拟数字人行业核心驱动力量,已成为各国经济发展新引擎。
经过多年积累,中国在人工智能领域取得突破进展,人工智能理论和技术日益成熟,应用范围不断扩大,全产业链逐步形成,商业模式也逐步进展中。
据头豹研究院的数据,2019年,中国人工智能相关产业规模近6400亿元,同比增长21%,已成为全球人工智能第二大力量,2020年中国人工智能相关产业规模超万亿元,其核心产业规模已达3251亿元,人工智能的快速发展为提升AI语音交互能力带来了极大的便利。

2018-2020年中国人工智能行业规模

中国人工智能行业规模(单位:亿元)
虚拟数字人产业链下游为虚拟数字人技术结合实际应用场景领域,包括传媒、游戏、影视、金融、文旅等行业,形成行业整体解决方案,赋能各领域发展。
根据不同行业及应用领域,虚拟数字人可分为:
娱乐型数字人(虚拟主播、虚拟偶像等)、
教育型数字人(虚拟教师)、
助手型数字人(虚拟客服、虚拟导游、智能助手等)、
影视型数字人(替身演员、虚拟演员等)。
虚拟数字人技术、产品与不同行业相结合,与人们生产生活相融合,其规模化、可定制化、可复制化的能力可推动改善传统环节流程、提升效能、降低成本等,大幅提升业务效率,增强用户体验感,给传统领域带来变革。
除了传统领域外,虚拟数字人还可应用于政务领域,主要为语音机器人(仿真类型),理解人们说话意图以及背后的含义

虚拟数字人下游细分领域
预计至2030年,虚拟数字人市场规模将实现2703亿元。根据头豹研究院测算,基于2019年影视、直播、游戏金融领域所贡献收入和虚拟数字人在各领域所贡献比例,当前虚拟数字人市场规模已超2000亿元。

2019年虚拟数字人市场规模
根据产业应用,虚拟数字人可划分为服务型虚拟数字人和身份型虚拟数字人;
受益于虚拟IP潜力巨大以及虚拟第二分身起步发展,身份型虚拟数字人在未来发展中占据主导地位,根据专家预测,2030年市场规模达1747亿元;
服务型虚拟数字人发展较为稳定,未来AI助手将在金融、政务、文旅等领域逐步发展,预计到2030年,服务型数字人市场规模达95亿元。
综合两类虚拟数字人,预计2030年虚拟数字人市场规模将实现2703亿元。
11月19日,新华社旗下青年演说品牌“新青年”推出虚拟偶像“热爱”,目前高瓴、Motphys谋先飞、河南卫视已加入“热爱联盟'成为合作伙伴

新华社——新华社推出虚拟偶像“热爱”


