文章来源《农业互联网》
在传统农业中,由于农户组织太分散,没有议价能力,而且在农产品交易中,信息严重不对称,所以生产者根本没有定价权,农产品的价格通常是由流通环节决定的,同时一些被纳入国家战略物资范畴的农产品的价格还要受国家调控政策的影响,更没有议价空间。
农产品很长时间以来,一直处于低价倾销的状态,很大程度上就是缺乏定价权造成的。
互联网给农业带来的最大影响就是降低了信息获取的成本,打破了产销两端信息不对称的局面,价格越来越透明,流通商不敢再胡乱叫价,农户的议价能力获得提升,定价权也逐渐向生产端倾斜。
价格是所有营销组合中唯一能带来收入的,也是影响消费者购买决策的最重要的因素。
尽管随着收入水平的提高,消费者对价格的敏感度在不断降低,一些非价格的因素,比如品牌、品质、体验等对购买决策的影响越来越大,但价格仍然是目前决定一家企业、一个品牌市场份额和盈利率的最重要因素之一,而且企业的很多战略或战术也大多是借助价格的制定和修改来实施的。
影响农产品价格的因素
影响农产品价格的因素主要有生产成本、供求关系、竞争环境、国家政策,其中生产成本决定了价格的底线,供求关系和竞争环境决定了价格的最高限值。
生产成本
生产成本指农产品从种养到包装、物流运输、渠道、库存、税金、营销的全部费用,通常农户负责种养的成本和包装的成本,流通商负责剩下的所有成本。
随着互联网对农业上中下游产业链各个环节的改造,农产品的生产成本呈现大幅下降的趋势。
例如,上游通过信息技术和物联网技术实现了种养的规模化和集约化,生产管理和人力成本大大降低,农资的电商化也削减了中间毛利,使得农资产品的价格越来越合理;
流通环节也通过信息化加速了库存的周转,降低了储运的费用;
下游零售环节的成本压缩则更加明显,流通环节的去中间化以及互联网环境下的零渠道费、零营销费、零库存,彻底改变了传统农产品交易中的成本结构。
从整体上看,随着农业的规模化和智能化发展,农产品的生产成本是逐渐走低的,这也为定价策略的制定带来了更大的可操作空间。
2.供求关系
供求关系主要是指消费者对产品的需求弹性,需求弹性大,产品的议价能力就弱,反之就强。
决定产品需求弹性的因素有:
①替代品的数量和相近程度。
如果市场上有大量的替代品,那么需求弹性就大,定价的操作空间就小,必须参考行业平均水平,不宜定太高;
②产品自身的价值和重要性。
如果产品的价值突出,或者属于生活必需品,则需求弹性就小,产品的议价空间就大;
③产品的稀缺性。
这在农产品的交易中,往往起着十分重要的作用,比如这几年出现的“蒜你狠”“姜你军”“豆你玩”“糖高宗”就是因为某些投机商的恶意囤积造成产品稀缺来操控价格。
产品越稀缺则需求弹性越小,定价的上限就越高,反之相反。
互联网一方面提高了信息传递的速度,另一方面也降低了信息获取的成本。
这给供求关系带来的变化就是需求弹性大了,任何商品只要上网一搜都会出现大量的信息,这也是为什么电商这么多年来一直走不出低价竞争的原因。
3.竞争环境
竞争环境是指市场的竞争程度。农产品的价格不仅受生产成本、供求关系的影响,而且还受到竞争程度和市场结构的制约。
一般在完全竞争的市场结构中,市场中有较多的生产经营者,市场上同质商品的可选择性强,市场信息充分,这时候定价的弹性就非常小。
因为竞品太多,消费者可选择的余地较大,你的价格高一点点就会造成顾客的大量流失。
农产品天生具有弱差异化的特性,因此,市场竞争通常比较激烈,要想获取更大的定价空间,就必须通过品类、包装、渠道、概念等一系列创新来实现产品的差异化,拉开与竞品之间的距离。
4.国家政策
农业这个行业比较特殊,除了受市场因素的影响之外,某些被纳入国家战略物资的农产品还要遵循国家相关的定价指导,比如小麦、玉米、甘蔗等。
这类商品由于一些特殊因素,价格可操作的空间较小,所以我们认为不适合电商化。
定价的目标及方法
价格是企业非常重要的一个战术工具和手段。
通过价格的制定和修改可以帮助企业实现市场渗透、扩大市场份额、打压或抑制竞争对手、塑造产品或品牌形象等多种目的。
市场渗透
新品上市,要想快速地吸引消费者的关注,除了营销上的投入之外,价格也是一个十分重要的因素(见表4-1)。
尤其是需求弹性较大的农产品,消费者对价格比较敏感,低价的渗透力将更加明显。
例如,正处于市场培育期的生鲜电商主打的就是这种定价策略,通过低价产品进行引流,做大用户规模,然后再寻找盈利出口。
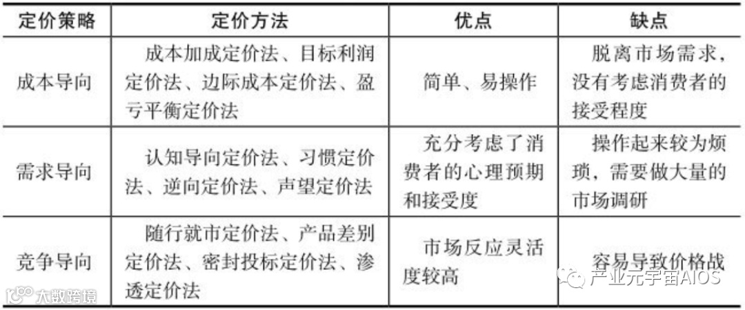
表4-1 定价策略及方法

渗透价格并不意味着绝对的便宜,而是相对于价值来讲比较低。这种策略一般包括三种方式:高质中价、中质低价、低质低价。
2.扩大市场份额
通过修改产品的价格,还可以帮助企业扩大市场占有率,这是企业主动进攻的一种策略。
降价可以是直接降低价格,也可以通过“加量不加价”的形式来实现;
促销的策略也有很多种,比如买赠、抽奖、免费试用、分期付款或者送货上门等附加服务;
折扣的方式有现金折扣、数量折扣、季节折扣、业务折扣,企业可根据不同的情况采取不同的折扣定价方式。
3.打压或抑制竞争对手
这通常是行业领导者采取的定价策略,是对新进入市场的竞争者采取的一种主动防御措施。
行业领导企业通常具有规模优势,边际成本低,因此掌握很大的定价空间,在新进入者羽翼尚未丰满的时候,通过降价可以有效限制其扩张,甚至将其拖死。
4.塑造产品或品牌形象
这在高端农产品企业中较为常用。
消费者通常存在“便宜没好货”的消费心理,甚至在礼品消费中存在“只买贵的,不买对的”现象,所以定价对树立产品的高端形象十分重要。
例如,褚橙的价格是普通橙子的好几倍,比进口的橙子还高一大截,消费者不但不嫌贵,反而认为它贵,说明它品质好。
这种高质高价的定价方法称为声望定价法,属于心理定价(psychological pricing)的一种,为了提高潜在消费者的认知价值,故意把价格定成整数或高价,限制潜在的买主,创造一种高品质的印象。
这种定价策略必须满足两个前提条件:
一是,产品品质确实突出,有实实在在的东西,而不能价格虚高;
二是,营销上要配合定价策略,通过品牌塑造和包装创新让消费者感受到产品的价值所在。
“互联网+”下的定价原则
互联网给农业带来三个变化:品牌透明化、渠道透明化、价格透明化。
在“互联网+”的背景下,获取信息的成本大大降低,过去由于买卖双方信息不对称造成的价格乱象将彻底终结,价格趋于透明化,在这种模式下,农产品的定价原则也要发生相应的改变。
1.以需求为导向
通常传统企业用得最多的定价策略就是成本定价法,因为它简单易用,但在互联网时代这种定价策略越来越不合时宜,必须从成本导向转变为需求导向。
需求导向定价法就是以消费者对产品价值的理解和需求强度为依据。
互联网时代,信息的获取越来越便捷,消费者通过网络可以接触到海量的产品信息,并且可替代的选择越来越多,买卖双方的地位正在发生逆转,买方的话语权和议价能力逐渐增强。
在这种情况下,产品的定价必须从成本导向转向需求导向,要以顾客为主导,以顾客的心理价位为依据。
小米是需求导向非常典型的一家企业,其产品定位、设计、定价都是在米粉的参与下完成的,通过邀请潜在消费者参与,与他们互动,了解他们的心理预期与需求。
例如,在第一代手机新品定价前他们做了大量的调研,发现大众消费者对智能机的心理价位在1000~2000元,这一群体的比例占到了67.5%,于是将第一款手机的价格定为1999元,满足了大众的心理预期,迅速抢占了三星、苹果留下的空白市场。
这种定价方式首先考虑的是市场的需求和顾客的心理认知,而不是先考虑自身的生产成本。
价格体系的制定也是倒推的,即先制定终端零售价格,再沿着渠道供应链逆向设计价格体系。
2.低价原则
前文已经讲过,互联网提高了信息传输的速度,降低了信息获取的成本,因此使得所有触网的产品需求弹性变大,这意味着在互联网竞争环境下,产品的定价空间降低了。
这也是由消费者对互联网的传统认知决定的,互联网使用者的主流观念是网上的信息是免费的,产品也必须是便宜的。
受淘宝的影响,直到目前为止,大多数上网购物的消费者仍然是冲着低价去的。
因此,农产品的定价必须遵循低价原则,当然这种低价并非只有价格一个衡量标准,与品质也是相对应的,比如高质中价也算是低价。
3.统一原则
统一原则是指同一产品在线上、线下、不同的地域享受同一的价格和服务。
农产品的全渠道模式一定切忌两条腿走路,同质不同价,这样很容易导致渠道冲突。产品定价既要考虑消费者的需求,也要照顾渠道商的利益和态度。
统一原则并不是说不可以差别定价,但必须通过服务以及其他手段来形成差异化,比如线下可以通过服务增值来实现差别定价。
另外,还可以通过产品定制的方式差别定价。

