当今全球市场竞争激烈,新产品的生命周期越来越短,供应链整体资源的整合水平和运营效率已成为决定企业、产业乃至一国经济竞争力的重要因素。
虽然很多企业已经认识到,通过供应链协同可以有效降低生产运营成本、提高服务水平、减少“牛鞭效应”、提高资源利用率、提升企业对市场变化的反应能力。然而,供应链协同的本质是什么?
该如何去推动实现?
这些问题仍然值得企业去关注与思考。
(一)如何理解供应链协同
供应链协同是指企业借助互联网等信息网络,在内部及供应链各相关主体间实现产品全生命周期环节信息的横向转移、交换或共享,推动全供应链围绕共同目标开展紧密协作,实现供应链内各项活动、资源及优势的有序整合与动态优化,形成以市场需求为中心的全供应链高效协同运作新体系。
分解来看,供应链协同涉及三个维度:
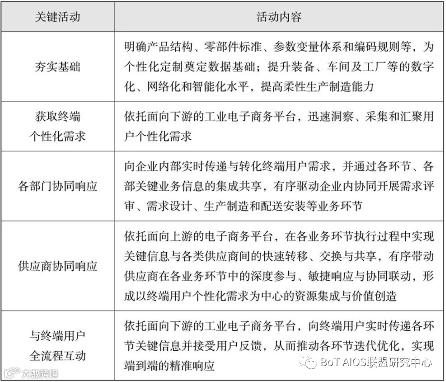
一是面向下游供应链,以从感知需求到实现需求的全流程环节信息交换与共享为牵引,实现下游供应链交易协同、产品协同和服务协同;
二是面向企业内部,以订单信息为牵引,实现内部供应链各环节协同;
三是面向上游供应链,以下游供应链和企业内部各环节信息的快速传导为牵引,实现上游供应链交易、研发、设计、制造、加工、检测、配送和服务等活动协同。
综合来看,供应链协同的全景在于同时实现下游、内部和上游供应链协同,从而促进终端用户—经销商—工业企业—供应商的全连通,形成以市场需求为驱动、以工业企业为核心、以全供应链主体协同响应为支撑的“拉动式”供应链价值网络。
(二)如何实现供应链协同
在推动供应链协同的具体实践中,不同行业、不同规模、不同信息化水平的企业所采取的方法并不相同。
一般而言,“用户驱动”“需求定制”“精准相应”是企业推动供应链协同过程中出现频率最高的三个关键词。
用户驱动,是指以用户驱动为核心,构筑“拉动式”供应链价值网络。
系统优化企业内及企业与上游供应商、下游经销商和终端用户等供应链主体间的业务流程,打造以市场需求驱动研发、设计、采购、生产、销售、服务和回收等产品全生命周期环节的供应链运营体系,实现从感知用户需求到满足用户需求的端到端流程一体化。
需求定制,是指以需求定制为骨干,打造供应链数据资源共享体系。
大力推进企业工业电子商务平台等信息化平台建设,利用平台实现企业内部及上游供应商、下游经销商和终端用户等主体间的深度对接,全面构筑满足市场需求的采集、响应和交付需求的全供应链信息交换与共享体系。
精准响应,则是指以精准响应为目标,推动企业组织结构平台化转型。
为推动供应链各相关企业从传统集权式、专业化的金字塔式组织结构加速向分权式、协作化的扁平式、平台型组织结构转变,提高决策单元的自主性、灵活性及供应链响应的敏捷度和准确度。

大型工业企业供应链协同全景图
综上,我们认为实现供应链协同需以终端用户个性化需求的快速采集、响应和交付为目标,以工业电子商务平台等企业信息化管理平台为载体,以全供应链信息迅速采集、交换和共享为纽带,推进全供应链主体在产品全生命周期环节的协同运作,实现以个性化需求为中心的精准响应和价值创。



