在能源双控、双碳政策下,搭建一站式低碳数智化平台是必然趋势。以下推荐园区数字碳中和解决方案全文,供行业参考。
方案目录:
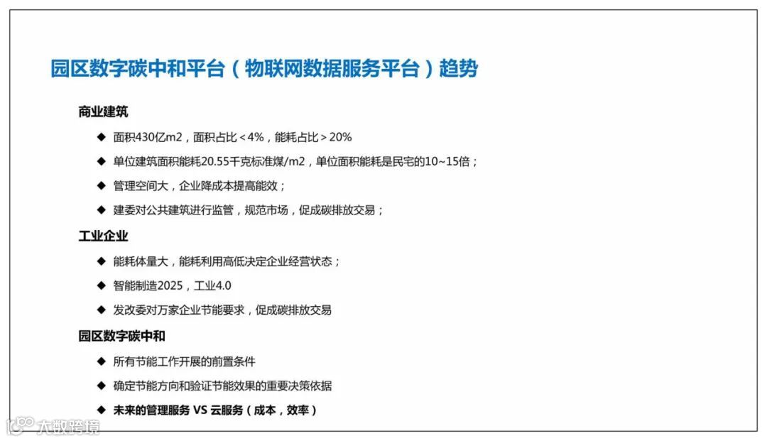
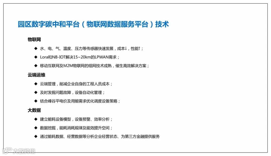
园区数字碳中和解决方案
园区数字碳中和体系结构
园区数碳中和功能介绍
园区数字碳中和应用场景
园区数字碳中和模块介绍
项目建设运营








































































来源 | 综合互联网文库公开发布整理,转载请注明来源
数组智控产业发展科技院园区数字碳中和解决方案
园区数字碳中和体系结构
园区数碳中和功能介绍
园区数字碳中和应用场景
园区数字碳中和模块介绍
项目建设运营








































































来源 | 综合互联网文库公开发布整理,转载请注明来源