文章来源《应急管理与危机公关》
一、预则立,标准化
预案是指根据评估、分析或经验总结,对潜在的、可能发生的突发事件的类别和影响程度,事先制定的应急处置方案,通过预案来达到标准化目标。
政府通过制定法律法规,颁布相关预案对应急管理进行规范。
一方面,通过法律法规实现标准化应急管理;
另一方面,通过过程和操作方式的标准化对应急管理进行规范。
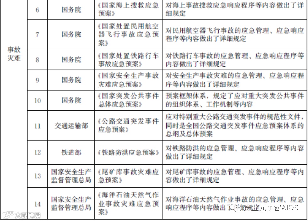
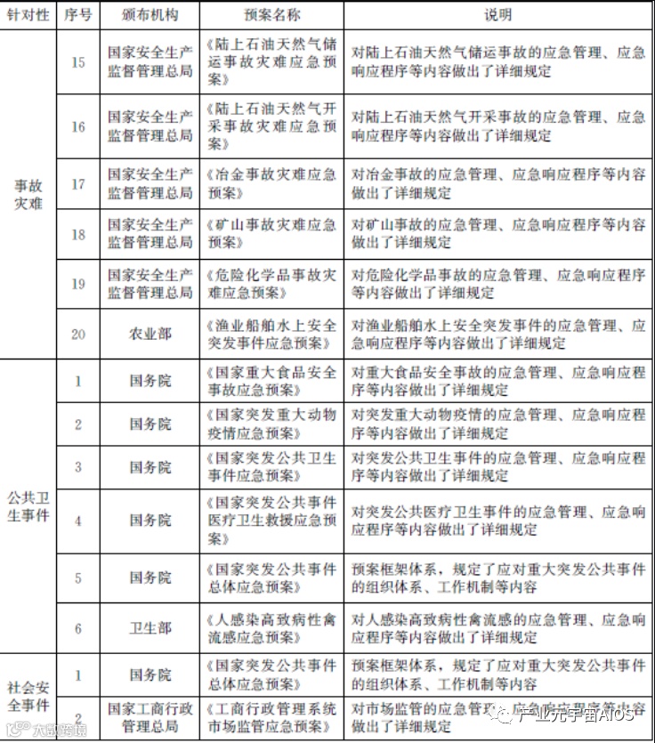
1预案概况(见表3—7)
表3—7 我国应急管理相关预案




注:根据救援救助法律法规整理而成,不完全统计。
自2006年1月国务院颁布《国家突发公共事件总体应急预案》以来,我国应急预案工作不断修正完善,各级各类应急预案共计240余万件,涵盖国家总体应急预案、国家专项应急预案、国务院部门应急预案和地方应急预案等方面,“横到边,纵到底”的国家突发事件应急预案网络基本形成。
我国应急预案的修订和完善工作不断加强,应急预案工作与时俱进,使预案内容更具全面性和前瞻性。
以《北京市突发事件总体应急预案》(2010年修订)为例,总体应急预案在原有事件分类的基础上增加了公共电汽车运营突发事件、重污染天气、群体性不明原因疾病、生活必需品供给事件、粮食供给事件、能源资源供给事件、新闻舆论事件、旅游突发事件等17种突发事件类型,同时分析了北京地区突发事件的特点及发展趋势,使应急预案覆盖的范围更全面,预案编制更具前瞻性。
应急预案在应急管理的实践中突出精细化和规范化。
应急预案的精细化,体现在事件分类的精细化、专项预案的精细化和分级负责的精细化。
《北京市突发事件总体应急预案》中将主要突发事件划分为自然灾害、事故灾难、公共卫生事件和社会安全事件4大类、23分类、51种,类别细致全面、分类科学合理,并针对重点频发事件制定了相应的专项预案。
应急预案的规范化,体现在应对流程中预测和预警、应急处置与救援、恢复与重建、信息发布等行动的规范化操作。
应急预案通过强化实际操作的标准,规范体制的运行,具有较强的实用性。
例如,在“4·14”玉树地震中,民政部启动Ⅳ级应急预案,救灾司赶赴青海开展救援。
应急预案工作兼具全面性和前瞻性,实用性增强,使得突发事件应对标准化,在流程、操作等多方面形成了步调统一。
2.标准化的流程
标准化的应急管理不仅需要预案作为依据和支持,还需要标准化的流程。
我国应急管理的标准化流程主要分为应急准备——预警预报与信息管理——应急响应——灾后救助与恢复重建四个主要阶段。
在各类事件中,具体操作有所差异(见表3—8)。
表3—8 我国应急管理的标准化工作流程


注:根据相关资料整理,为不完全概括。
3.标准化的保障
应急管理的标准化保障包括资金、物资、信息、人力等。
(1)资金。
民政部组织协调发改委、财政部等部门,根据国家发展计划和《中华人民共和国预算法》规定,安排中央救灾资金预算,并按照救灾工作分级负责、救灾资金分级负担及以地方为主的原则,督促地方政府加大救灾资金的投入力度。
(2)物资。
整合各部门救灾储备物资和储备库规划,分级、分类管理救灾储备物资和储备库。
主要包括以下五方面的工作:
第一,按照救灾物资储备规划,在完善中央救灾物资储备库的基础上,根据需要,科学选址,进一步建立健全中央救灾物资储备库。
各省、自治区、直辖市及灾害多发市、县建立健全物资储备库、点。各级储备库应储备必需的救灾物资。
第二,每年初购置救灾帐篷、衣被、净水设备等救灾物资。
第三,建立救灾物资生产厂家名录,必要时签订救灾物资紧急购销协议。
第四,建立健全救灾物资紧急调拨和运输制度、应急采购和调拨制度。
第五,灾情发生时,可调用邻省救灾储备物资。
(3)信息。
国务院建立了全国统一的社会安全事件信息系统。
县级以上地方各级人民政府应当建立或者确定本地区统一的社会安全事件信息系统,收集、储存、分析、传输有关社会安全事件的信息,并与上级人民政府及有关部门、下级人民政府及有关部门、专业机构和监测网点的社会安全事件信息系统实现互联互通,加强跨部门、跨地区的信息交流与情报合作。
(4)人力。
人力资源是应急管理的重要保障,如自然灾害的人力保障。
人力的标准化保障主要包括四个方面:
第一,完善民政灾害管理人员队伍建设,提高其应对自然灾害的能力。
第二,建立健全专家队伍。
组织民政、卫生、水利、气象、地震、海洋、国土资源等各方面专家,重点开展灾情会商、赴灾区的现场评估及灾害管理的业务咨询工作。
第三,建立健全与军队、公安、武警、消防、卫生等专业救援队伍的联动机制。
第四,培育、发展非政府组织和志愿者队伍,并充分发挥其作用。
二、运转高效、配合协调、口径一致、保障有力
科学有效的应急管理体系,要打造应急管理指挥平台,形成统一的指挥调度平台。
从以处置为主向以预防为主转变;由以部门为主、条块分割的单灾种管理体制,向联动配合、条块结合、全过程管理的综合减灾应急管理体制转变。
打破现有部门分割的单灾种管理体制,实现组织、资源、信息的有机整合,形成矩阵式应急管理体制。
加大基层网络信息平台建设力度,逐步形成市——区(县)——街(乡)——社区(村)四级综合减灾应急管理网络。
实现统一规划部署、统一汇总信息、统一指挥协调、统一调配物资、统一新闻发布的一体化综合减灾应急管理机制。
1运转高效、配合协调
运转高效、配合协调要以职能整合为基础来实现。
对应急管理的职能进行整合,一个国家的应急管理委员会应该将其他涉及应急管理的部门进行有机整合。
从目前来看,国务院是全国重大危机事件管理的最高行政领导机构,国务院应急管理委员会是国务院负责指挥协调处理危机事件的机构,其下设有国务院应急管理委员会办公室,具体负责日常管理工作。
凡是涉及应急管理事务的部门都是国务院应急管理委员会的成员单位,在此各个成员单位的应急管理职能被有机整合。
凡遇危机事件,各成员单位要受该委员会的统一领导、统一指挥、统一调遣,遇重大危机事件,则受国务院总理直接领导、指挥和调遣,国务院应急管理委员会办公室作为议事协调机构负责召集各成员单位等管理工作。
2.口径一致、保障有力
口径一致依赖于新闻发言人制度,保障有力需要物资保障和社会力量的参与。
新闻发言人制度,是涉及公共部门、企业的重大事项、重要活动、社会关注的热点问题,包括海内外关注的问题、重大突发事件、公共政策、公共服务、政府决策等所有与公众利益直接相关的问题,并针对这些问题提供的一种接受公众公开咨询、质询和问责的制度安排。
新闻发言人制度是“口径一致”的重要保证。应急管理的保障,包括资金保障、物资保障、信息保障和人才保障。
以统筹规划和资源共享为原则,通过新建、改扩建国家和地方现有的物资储备库的形式,构建覆盖全国的应急管理物资储备网络。
结合现有物资储备,建立快速、有效、常备的应急物资保障机制,建立应急物资目录,整合现有应急物资。
各级财政应设立一定额度的应急准备金,列专户用于应急管理支出。
另外,平时也应注意消防、公安、急救、医疗等应急管理人员的培训,储备应急管理的专业力量。
应急管理的保障,从社会力量方面说,要充分发挥企事业单位、社区、非政府组织、社会团体等社会力量在应急管理中的作用,以此弥补政府应急管理职能的缺位;
要努力提高每个人、每个家庭、每个单位应对灾害和危机的反应能力,形成全民参与的格局;
尤其要发挥非政府组织在宣传危机知识、解决信息不畅通等方面具有的重要作用。

