文章来源《物联网与公共安全》
1.2.1 概念的演进
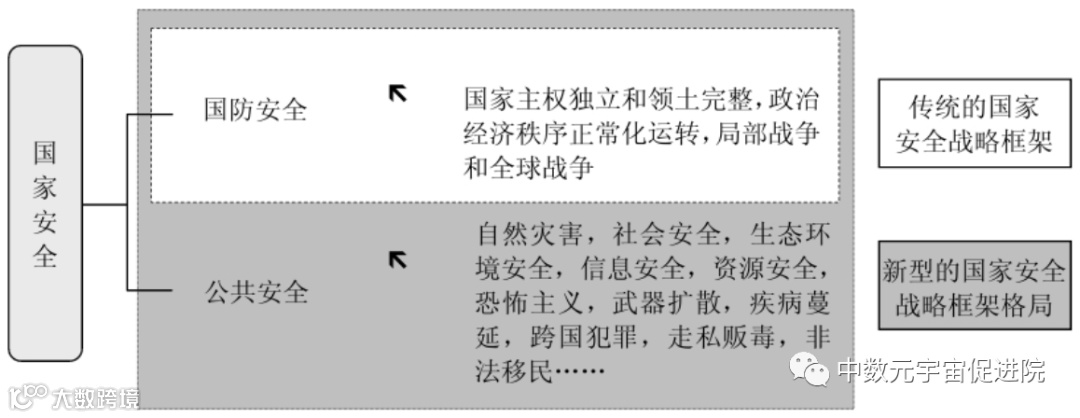
我们把一个国家的安全概略地分为国防安全与公共安全两大部分,对外的安全称为国防安全,对内的安全则称为公共安全。
国防安全在国家安全中的战略核心地位将依然稳固,是国家战略威慑的需要,是社会稳定、国民安康的前提与保障,是实现公共安全的基础。
同时,公共安全也正在成为国家安全的战略重点,与改革、发展、民生密切相关,而公共安全中的某些不稳定因素长期蔓延可能引起国防安全乃至整个国家的安全问题,如图1-1所示。

图1-1 国家安全的分类
公共安全的范围很广,且其内涵随着对生命、健康与财产的理解相应发生变化,因此很难对公共安全的内涵和范围进行界定,至今还没有一个普遍公认的表述。
《辞海》(2009年版,夏征农、陈至立主编)中,“公”被解释为“公共,共同”,与“私”相对;
在《现代汉语词典》(2005年版,吕叔湘、丁声树主编)中,“公共”意为公有的,公用的,公众的,共同的,“安全”被解释为没有危险,不受威胁。
因此,“公共”的中文语义强调多数人共同或公用,“安全”一般是指稳定、完整,没有危险、不出事故、不受威胁。
在英语中,其词义更为广泛一些,指“无危险,无忧虑,以及提供安全之物,使之免除危险或忧虑之物。
在《中国刑法学》中对公共安全做了如下界定:公共安全是指“不特定或者多数人的生命、健康、财产安全,重大公私财产安全,重大生产安全,公共生活安宁及重大公共利益的安全”。
具体地说,公共安全包括6个方面:
①不特定人的生命、健康、财产安全;
②多数人的生命、健康、财产安全;
③重大公私财产安全;
④重大生产安全;
⑤公共生活安宁;
⑥重大公共利益安全。
北京市科学技术研究院院长丁辉从解读“安全”入手,阐述公共安全的概念。
安全由两个字组成——安和全,“安”是安全的意识行为,“全”是安全的日常行为。
学者战俊红、张晓辉认为,公共安全概念是对多数(个)人安全的关注,亦即公共安全是对普通个体生命的普遍关怀,它不对属于个人的特定性安全问题展开研究。
相对于个体生命而言,安全的首要价值在于生存,其次是健康(包括生理和心理健康等),再次是财产。
学者刘铁从法学和管理学的角度阐述了公共安全的概念。
他认为,从法学的角度,公共安全的含义是指不特定多数人的生命、健康或重大私产的安全,公共生产、工作和生活的安全,以及重大公共财产安全和法定其他公共利益的安全。
从管理学的角度来看,公共安全是由自然因素、生态环境、公共卫生、经济、社会、技术、信息等多重因素影响的系统,是一个可以从多角度、多侧面进行分析研究的复杂体系。
学者夏保成从分析国外公共安全相关概念入手,进而提出我国公共安全的概念。
他辨析了西方国家关于公共安全管理两组基本概念“紧急事态”与“紧急事态管理”和“危险”、“风险”、“脆弱性”与“紧急事态风险管理”,通过辨析而确定共同术语,从而了解西方公共安全相关学科的内涵。
作者指出,公共安全是人们正常生活和生产的秩序状态。
作者认为,公共安全的概念可以从两个维度来理解:
一是常态环境下的“没有危险,不受威胁”,
二是应急情景下的“减少威胁,降低威胁”。
从这个角度来理解,常态环境下的公共安全就是通过全面感知、智能分析、智能处理,建立一整套公共安全预警与防范体系,从而达到风险防范的目标,衡量指标是“控制风险,化解威胁”。
在应急情景下的公共安全,主要目的就是通过采用一整套的应急技术与管理措施,把公众的风险、威胁和损失降到最低,衡量指标是“快速响应和峰值能力”。
2005年7月22日,温家宝在全国应急管理工作会议中指出:“建立健全社会预警体系,加强应急管理工作,就是要提高国家保障公共安全和处置突发公共事件的能力,预防和减少自然灾害、事故灾难、公共卫生和社会安全事件及其造成的损失,保障国家安全,保障人民群众生命财产安全,维护社会稳定。”
2006年国务院颁布了《国家中长期科学和技术发展规划纲要(2006—2020年)》,首次把公共安全作为独立领域进行战略研究,与环境、能源、人口与健康、农业等摆在同等重要的位置。
2008年中国科学院组织编写了《科技革命与中国的现代化——关于中国面向2050年科技发展战略的思考》,书中将国家与公共安全列为中国八大经济社会基础和战略体系,提出国家与公共安全体系主要包括空间安全、海洋安全、生物安全和信息网络安全。
2010年,胡锦涛总书记在中国科学院第十五次院士大会、中国工程院第十次院士大会上讲话指出“大力发展国家安全和公共安全科学技术,提高对传统和非传统国家安全和公共安全的监测、预警、应对及管理能力,加强安全生产技术研究和推广”。
2011年制定的《国家“十二五”科学和技术发展规划》提出“加强公共安全科技发展,提高公共安全和防灾减灾能力”,并提出了国家公共安全应急信息平台、重大生产事故预警与救援、食品安全与出入境检验检疫、突发公共事件防范与快速处置、生物安全保障、重大自然灾害监测与防御六大优先主题。
2011年2月19日,胡锦涛总书记在省部级主要领导干部社会管理及其创新专题研讨班中发表重要讲话,把创新的公共安全体系作为创新社会管理工作中的重点之一。总书记指出“需要进一步加强和完善公共安全体系,完善社会治安防控体系,完善应急管理体制”。
公共安全科研与实践活动中,往往我们很容易把安全与应急混淆在一起。在《现代汉语词典》中安全解释为“没有危险,不受威胁”,应急解释为“应付迫切的需要”。
从字面意思上看,安全既包括常态状况,又包括应急情景,而应急指针对突发事件应采取的行动,因此,安全比应急的概念要大得多。
在2007年8月由全国人大通过的《中华人民共和国突发事件应对法》中称,突发事件是指突然发生,造成或者可能造成严重社会危害,需要采取应急处置措施予以应对的自然灾害、事故灾难、公共卫生事件和社会安全事件。
这句话对“应急”做了一个较好的界定,应急主要是面对自然灾害、事故灾难、公共卫生事件和社会安全事件,其主要的行动是预警定位、互联互通、决策和救援等。
而“安全”实际上是范围更广的一个概念,包括其本身对各种突发公共事件具有有效的抵御能力与恢复能力,还包括在环境、社会、人身健康等方面保持一种动态均衡和协调发展的能力。
其主要是通过构建探测感知、预警定位、互联互通、决策、救援和重建等公共安全管理活动,达到“没有危险,不受威胁”的目的。
就其特征来讲,公共安全往往具有爆发性、衍生性、连锁性、交叉性等特征,同时公共安全以其多领域、多主体、多目标、多特征等特点,成为物联网延伸和应用的最佳舞台。
1.2.2 分类的维度
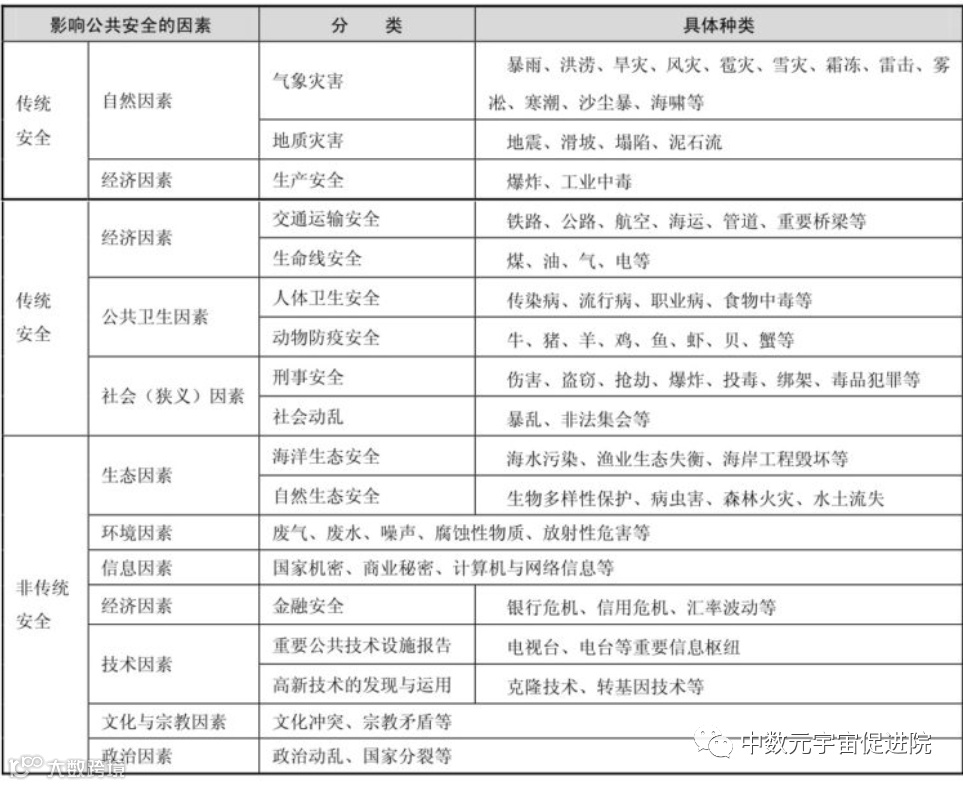
公共安全可以划分为传统安全与非传统安全。
一般认为,传统安全主要指由某些自然、经济、社会因素引起的,各类自然灾害、社会安全、工业安全、公共卫生事件等。
而非传统安全更多的是由新兴风险因素,如信息、技术、生态、政治等因素引起的,如信息安全、生态安全、文化安全、能源安全、人口安全等问题(见表1-1)。
本书主要讨论的是传统安全活动。
表1-1 现代社会中影响公共安全的因素与类型

根据《国家突发公共事件总体应急预案》,突发公共事件分为四种类别。
一是自然灾害,地震、台风、滑坡、泥石流和森林火灾。
二是事故灾难、环境生态的灾难及安全生产在各个领域的事故。
三是公共卫生事件,包括食品安全和群体不明原因的疾病(包括和人类密切相关的动物的一些疾病,像疯牛病、禽流感)。
四是社会安全事件,既包括了刑事案件、恐怖袭击,也包括了大规模的群体事件和经济安全事件。
根据公共安全所涉及的领域可将其分为交通安全、食品安全、医学安全、法律安全、建筑安全、电力安全及水资源安全等。
根据公共安全所涉及的行业可以将其分为制造安全、医药安全、通信安全、航空安全、物流安全、化工安全、健康安全及粮食安全等。
根据公共安全所涉及的主体,可以将其分为人身安全、设备安全及信息安全等。
根据公共安全的可预测性,可以将其分类为可预测的安全和不可预测的安全。
根据公共安全的可控性,可以将其分类为可防可控的安全和不可防不可控的安全。
根据公共安全事件的成因,可以将其分为自然性安全事件和社会性安全事件。
根据引起安全问题的因素,可以将其分为自然安全、人为安全和社会安全等。
根据安全所涉及的主题类别,可以将其分为个人安全、行业安全、单位安全及公共安全等。

