本文精选其中架构部分
完整PPT已上传至知识星球“IT售前之家”
【知识&要点】
城投行业数字化解决方案的需求要点可以包括以下几个方面:
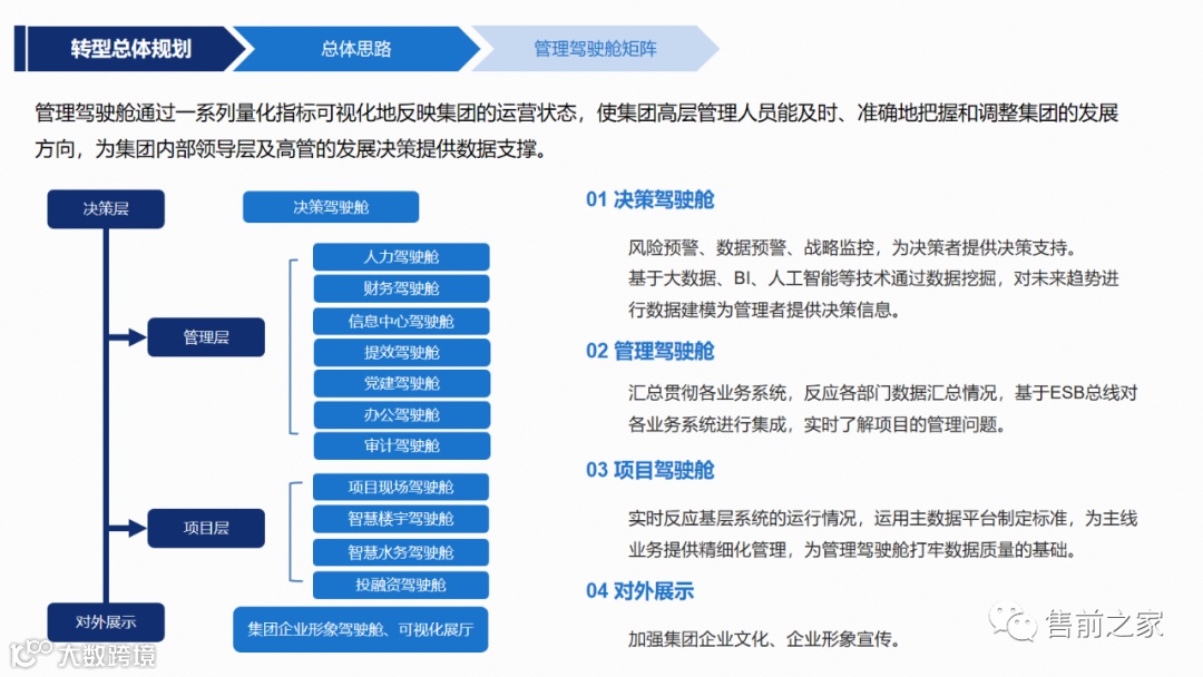
综合管理平台:城投企业通常涉及多个业务板块,如水务、环卫、公共交通等,需要一个综合管理平台来集成和管理各个业务板块的数据和流程。该平台应提供实时监控、数据分析和决策支持功能,帮助企业进行跨部门和跨业务的协同管理。
智能运营管理:数字化解决方案应提供智能化的运营管理功能,包括设备远程监控和维护、资产管理、工单管理、计划与调度等。通过物联网技术和人工智能算法,提高设备效率和故障预测能力,降低运营成本和提升服务质量。
数据分析与决策支持:城投企业需要借助数据分析和业务智能技术,对大量的数据进行挖掘和分析,以获取有关市场趋势、客户需求、资源利用率等方面的洞察,为决策提供支持。解决方案应提供可视化的数据报表和预测模型,帮助企业做出更准确的决策。
资金管理与风险控制:城投企业的资金管理和风险控制是关键的管理要点。数字化解决方案应提供资金流动和财务数据的实时监控、预警和分析功能,帮助企业进行资金规划和风险评估,提高财务管理的效率和准确性。
智慧城市建设支持:城投企业在智慧城市建设中扮演重要角色,数字化解决方案应提供与智慧城市建设相关的功能和接口,如智能交通管理、智能能源管理、智能环保等。通过集成不同系统和数据,实现城市各个方面的协同运作和优化。
安全与合规性:数字化解决方案应具备安全可靠的特性,确保数据的机密性和完整性。同时,应符合国家法律法规和行业标准,满足对数据隐私保护和合规性的要求。
综上所述,城投行业数字化解决方案需要具备综合管理平台、智能运营管理、数据分析与决策支持、资金管理与风险控制、智慧城市建设支持以及安全与合规性等关键要点,以提升城投企业的管理效能和竞争力。



