
“军民融合”征稿函
为贯彻落实军民融合的国家战略,凡是涉及新材料、智能制造、电子信息、新一代信息技术、高端装备、新能源、环保等6个领域与军民融合相关的技术研发,技术应用及观点文章本刊将优先发表。
在线投稿平台:www.cnkjxx.com
投稿电话:010-68003056/57/58
2017年,我国国防预算突破1万亿。未来五年,我国军费年复合增长会保持在10%以上。再加上军民融合的市场,军工行业市场规模不可限量。
现阶段军民融合中民营企业无论是规模还是资源层面都没有国有大型企业融合级别高,但相较于已相对成熟的大型企业有着更高的成长空间,辅以时间成本也将会逐步提升融合级别。结合两方面的合作机会考虑,三至五年后将会是军民融合高峰的第一轮波峰。
资本的嗅觉是最敏锐的。2017年以来,资本市场开始了前所未有的“军工热”。市场虽然看得到,但不一定摸得着。在诡谲的市场环境之下,要踏准军工投资的风口并不容易。
1.1
概述
随着我国经济实力和国际地位显著提升,地缘政治问题逐步显现,中国的地缘战略非常复杂,周边与15个国家接壤。目前仍与两个国家——印度、不丹还未明确陆上边界,同时领海主权也存在许多争议:中日围绕东海问题、中国与东南亚国家围绕南海问题以及中韩围绕黄海问题等。中国的强大崛起对旧世界格局形成挑战,使得政治、军事冲突难以避免,而军事工业、国防力量的强大则是保证国泰民安最直接最有力的手段。
在周边局势不稳定的局面下,2017年中国国防预算增加7%,约 10211亿元,预期未来5-10年内,我国军费有望继续保持稳健增长。鼎兴量子预计,到“十三五”末期,我国国防预算将达到13000亿元。

图1:中国军费开支及增长幅度
目前,我国国防投入占GDP的比例仍然较低,根据数据显示,2016年我国军费预算占GDP的比例仅为1.28%,显著低于美、俄等世界军事强国以及印度、越南、巴西等发展中国家的水平,考虑到国际形势的变化以及我国在国际上话语权的提高,军费预算未来的提升空间较大。

图2:全球军费变化趋势
2017人大会审议2017年度军费预算增长大约7%,以2016年9543.54亿元预算为基数,2017年中国的国防费将突破一万亿元人民币大关,大约折合1450亿美元,但是,这也仅相当于美国的24.6%。人均国防费用对比西方国家更低,仅相当于美国的1/18、英国的1/9、法国的1/7、俄罗斯的1/5;军人人均数额是美国的13.58%、英国的22.98%、法国的22.8%、德国的14.3%。

图3:全球主要国家军费开支及占GDP比重

图4:全球军费分布情况
和平与发展仍然是当今世界的两大主题。但是,国际局势仍然处于紧张环境中,叙利亚内战、朝鲜核问题、中国周边国家领土、领海争端等问题也代表了持续紧张局势将成为常态。国防军工作为肩负维护国土和经济安全的重要角色变得越发关键,而军费开支的合理增长则为该能力提供了强有力的保障,军工行业正迎来重大发展机遇。
1.2
我国军工行业分类
目前中国军工行业的基本分类主要有六大类别,具体可核定为核工业、航空工业、航天工业、船舶工业、兵器工业以及信息电子。
1.2.1核工业
核工业指从事核燃料研究、生产、加工,核能开发利用,核武器研制、生产的军民结合型工业,涉及领域及其宽泛。核工业具有极高的战略意义和地位。一个国家的核工业发展水平,能集中反映出这个国家的整个工业基础和科学技术水平。首先,核工业能利用核能使之转变为电能、热能和机械动力,与有机燃料相比,核燃料具有异常高的热值,单位质量核燃料产生的热量为有机燃料的2.8兆倍。其次,可以向国民经济各部门提供多种放射性同位素产品、同位素仪器仪表以及辐射技术等核技术,在辐射加工、食品保鲜、辐射育种、灭菌消毒、医疗诊断、示踪探测、分析测量和科技生产等方面发挥更大的作用。最后,核工业的发展需要冶金、化工、机械制造、电子等工业的支持,从而也促进了它们的发展。
1.2.2航空工业
航空工业是研制、生产和修理航空器的军民结合型工业,通常包括航空飞行器、动力装置、机载设备、机载武器等多种产品制造和修理行业。航空工业是建设独立自主巩固国防的重要基础。现代局部战争的实践表明,航空武器装备对战争的进程和结局都发挥着关键性作用,同时航空工业也是带动国民经济发展的重要产业。历史表明,先进航空产品的研制生产有力地促进了冶金、化工、材料、电子和机械加工等领域的技术进步,从而在技术层面上提升了国民经济。航空技术用途广泛,可以转移应用于广阔的非航空领域,从而推动国民经济的发展。
1.2.3航天工业
航天工业特指从事研制与生产航天器、航天运载器及其所载设备和地面保障设备的工业,是国防科技工业的重要组成部分,也是军民结合型的高技术产业之一。两弹一星促进了我国电子工业的发展,航天部门在电子工业系统建设了相当规模的外测、测控、电子元器件等专门研究机构,集中了一批专业人才,推动电子技术水平的提高。同时航天工业也带动了中国许多行业的科研发展,特别是新材料、新工艺的开发和应用。航天部向有关部门辐射出4800多项科研、试制和生产项目,有关协作单位研制开发了395种新材料。我国开发的1100余种新材料中,约80%是因航天需求而诞生的。航天工业引导了高新技术产业的发展,导致产业结构向高层次转化,使得研究所、企业、高校建立了紧密的业务联系,优化了产业结构。
1.2.4船舶工业
船舶工业,是承担各种军民用舰船及其他浮动工具的设计、建造、维修和试验及其配套设备生产的重工业。一方面为海军建设提供全套现代化舰船装备,另一方面又为国民经济中的水运交通、能源运输、水产渔业和海洋开发等提供必需的物质手段,在确保国家的国防安全和推动我国交通运输业、海洋开发业等重要国民经济部门的发展方面具有不可替代的巨大作用。船舶工业通过军转民和发展非船产品,可为国民经济其他各方面的需要提供服务;除此之外,船舶工业的发展可以对其周围地区产生良好的经济影响,包括由于工人区形成而对地区交通、建筑、商业的需求,以及对推进城镇化建设和地区经济发展所产生的积极作用。
1.2.5兵器工业
现代常规兵器包括坦克、装甲战斗车辆、枪械、火炮、火箭、战术导弹、弹药、爆破器材和工程器材等,具体可以细分为坦克装甲车辆、火炮、火箭炮、火箭弹、导弹、炮弹、枪弹、炸弹、航空炸弹、深水炸弹、引信、火工品、火炸药、推进剂、战斗部、火控指挥设备、单兵武器、夜视器材等产品。
发展兵器工业的意义在于可以提升产业结构。一方面,现代科学技术许多来源于军事武器的研发。而兵器工业是高科技密集产业,是高投入高收益的行业,往往可以拉动科技,教育,重工业,轻工业,各行各业。另一方面,军工行业可以培养高素质技术人员,促进产品技术升级进步。现在科学技术往往与民用互通,对军工的投入也促进了民用企业的进步,并分担了其部分科研经费,减少了企业的负担。
1.2.6信息电子
军事电子信息装备涵盖雷达、通信、导航、电子对抗等多个种类,除了作为独立装备提供给军方外,其装载平台几乎覆盖了陆、海、空和各种主战武器,形成复杂的武器集成系统。军事电子信息装备的设计、试验测试和验证必然是多学科集成的综合过程,产品研制过程中,需要机、电、热和磁等机电参数耦合设计和相应的行业特色制造技术手段,来保证产品的电讯、机械和物理等综合性能,多专业协同要求高,流程相对复杂。
1.3
军工产业带动经济发展
军工产业作为国民经济的重要组成部分,其在投资、消费和出口等方面均能对经济发展带来重要作用。鼎兴量子根据军工产业的设备投资、基础设施建设、社会投资和技术支持等特点,对军工六大产业涉及的产业进行了总结:

表1:军工行业分类明细
总体来看,中国军工综合实力还是落后于欧美国家,但中国的国有体制在重大项目上发挥着独有的作用。从生产角度考虑,中国军工行业活力比美国强,且是一个上升期行业,潜力更大,对于行业中的企业和项目投资的机会也更多。由于美国的垄断程度已经很高,所以市场体制下受到的限制也相应增加;而在中国,虽是国有体制,但体制内企业的竞争力也不可小觑。目前中国的工业深度按当前的生产速度与零部件的精密程度及复杂程度而言无法和二战时期相比,且造价方面也有差异。在生产效率方面,中国相对落后于美国,其原因在于过去缺乏可以大批量操作的市场,能够出产的装备量也较少,行业内的可塑性比较差。以流水线生产作业为例,因为过去没有大量生产需求,因此投资出口与紧迫性就无从谈起,但现在来看,军队对军备品的需求增加,量产及生产制造方式方面还存在可上升空间。市场需求存在,再加上中国数年来厚重的积累,军工行业将会蓬勃发展是个不争的事实。
军工产业不是一个独立的个体,其发展与各个行业都存在着紧密联系。国家的军工发展,必定是整个工业体系的发展,要求国家要有足够大的市场、有强大的工业背景作支撑,而在这方面,中国的工业基础在国际上是名列前茅的。军民融合概念落地为中国军工行业的创造优势。一是军工装备有后发优势。无论美国还是俄罗斯,军工装备有个共通的特点在于军工技术迭代是一个缓慢而长期的过程。他们更在意军事装备的稳定性而非新鲜度,不会刻意追求产品频繁的升级,典型的例子是美国预警机使用的仍然是70年代的技术——机械扫描式的脉冲和雷达,原因在于这项技术更加便于维护。作为后发阵容,我们可以在装备制造的前期直接采用最先进的技术,人无我有,从技术层面达到领先水平。二是有低成本优势。民营企业转做军工,无论是人员成本还是研发成本,相较于“根正苗红”的国营企业都更为低廉。在这层优势的基础上,通过补给好的制造经验和优秀的专业人才,进行产品的转型升级是大势所趋。中国制造同样等级的装备造价只有欧美国家的五分之一甚至十分之一。以航空母舰的制造为例,美国造船厂目的单一,只单纯生产军舰,因此他们的固定成本较高;但中国有民船产业分担成本,很大程度上激发了舰船制造的积极性,故而制造的速度远超过美国。三是民营企业在公司管理、成本把控等方面的能力更加突出。国有军工企业相较于自负盈亏的民营企业而言对于成本变动的敏感性不够尖锐,因此从长远来看,国营军工企业的利润可能不会持续保持在同一较高水平上。民营企业介入军品市场,能够很好地把控产品成本,从而实现军民优势的互补。
2.1
国家战略:政策红利
2.1.1政策综述
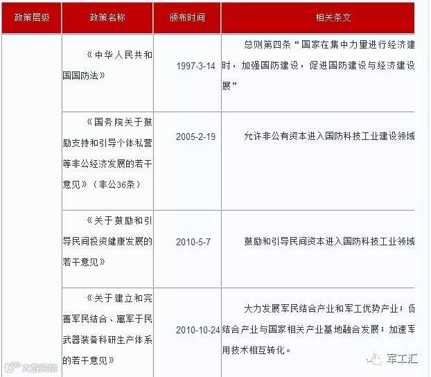
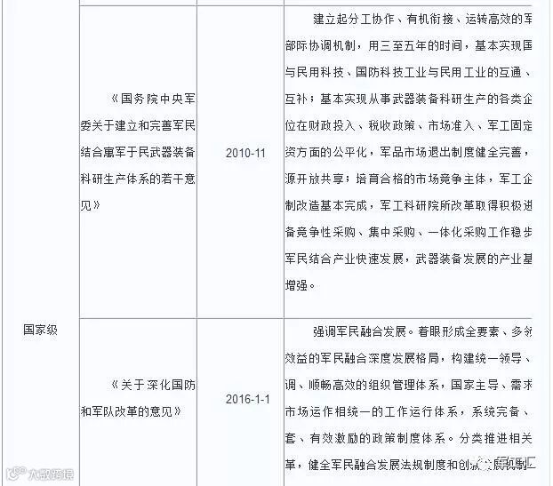
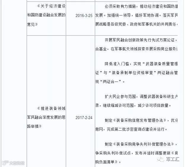
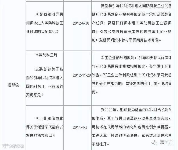
为推动国防科技工业体系开放,引入更具活力的竞争机制,国务院、中央军委以及地方各级政府或部门相继出台了一系列政策法规,涵盖了军转民、民参军、军工集团股份制改造等多方面,并明确了民营企业参与武器装备科研生产与综合保障的权利,以及应承担的责任和义务,破除了过去民参军没有依据和制度保障的体制障碍。这些政策法规的出台,对于改善我国军民分割的体制,促进军民结合产业发展和国防科技创新体系形成,建立和完善国防科技工业体系与制度建设等起到了重要的推动作用。可以看出,我国对军民融合的法规建设整体成效显著。但随着军民深度融合战略的确立,现有法规政策还不能完全适应军民融合发展的现实需求。据悉《军民融合促进法》已经提到议事日程,军方、国务院、人大相关部委和机构已经配备相应人员,正在酝酿中,目前尚未纳入立法程序。






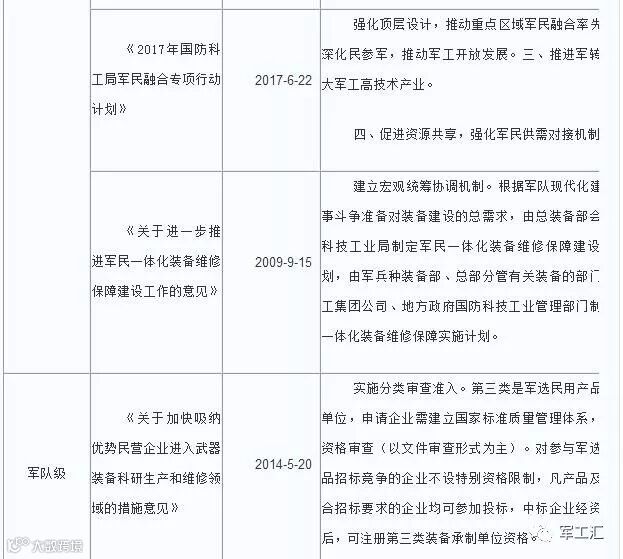
表2:军民融合相关政策
2.1.2政策意义
军民融合就是把国防和军队现代化建设深深融入经济社会发展体系之中,全面推进经济、科技、教育、人才等各个领域的军民融合,在更广范围、更高层次、更深程度上把国防和军队现代化建设与经济社会发展结合起来,为实现国防和军队现代化提供丰厚的资源和可持续发展的后劲。
自2015年军民融合上升为国家战略以来,在国家鼓励和政策支持下许多民营企业加入军工配套体系,打破了军工的封闭环境,将国防科技工业根植于国民经济体系之中。不断落地的政策支持将推动军民融合发展具体规划加速前进,使得今年成为军民融合发展元年,投资机会随之显现。
2017年可谓是“军民融合”发展最好的时期。随着中国经济实力逐步提高,国家也在不断加大军工投入,尤其最近几年,中国经济赶超美国,一直在“向外走”,综合来看,未来五至十年将会是军工行业高速增长期,说是军工行业发展的黄金时代也不为过。一方面,国家经济发展水平已经到了有一定实力来支撑军工投入的阶段;另一方面,军工也需要有投入与发展。由于之前我国军工行业发展情况较为落后,装备工业研发多,生产少,造成大量武器装备短缺,而国家将重点放在经济建设上,使得整个军队装备不管是数量还是质量都是严重落后的。如今随着综合实力的提升,国家已然加大对军事力量的强化和关注,然而要填补上之前的缺口至少需要四、五年的时间,再加上科技升级带来的新装备投产与老装备的更新换代,未来五到十年仍会对军工行业有较高的市场需求,且会有一个比较长的持续时间。
2.1.3政策红利
军民融合政策主要方向分为军转民和民参军。军转民侧重于企业股份制改造、资产证券化和国防工业核心技术军转民用;民参与则更倾向于民企参与体系配套和军工企业改制、军民用技术科研合作及产业化方向。
对国营企业而言,无论是军转民还是民参军,都意味着当前体制的约束在被逐步打破,尤其是标志着国企内部设立的机制正在好转。国营企业体制长期以来保持着其独有的刚性,在管理上较为严谨。军民融合一个重要的阶段性进程是军工混改,而混改实际上同时叠加了国营企业内部改革的双重效果,改制后的国营企业可以引入员工的股权激励和持股平台等激励机制,帮助锁住企业内部核心人员,从而进一步提升国营企业的管理效率。另一方面,民营企业在武器装备科研生产的过程中能解决国有企业无法解决或不愿意解决的问题。
而民营企业所能享受到的最大红利无非是获得了进入军品市场的权限。由于军工行业涉及到国家军事力量,其各种信息具有极高的保密性,难以按照市场规律进行调节和演进,故而过去的军工行业是最后一块保持“计划经济”的领域,具有单一的垄断性。但通过军民融合战略的落地实施,现在这个数千亿体量的市场正逐渐向民营企业敞开了怀抱。目前国家已经出台了多项政策,比如混改招标强制要求民营企业占有一定份额,政策推动的力度空前的强劲。除给民营企业参与军工制造的机会,让更多的民营企业参与到军工研发体系中外,军民融合还为民营企业引入更具活力的竞争机制,可以大幅提高武器研制水平和补充军工生产产能。
对于投资机构来说,以往由于行业性质的限制,民营企业没有渠道和方式进入军工产品市场,而国企方向上没有给投资机构提供足够的投资机会,渠道的不畅通导致军工行业在过去难以成为一个专门的、细分的投资领域。现如今,军民融合的加速推进为投资机构提供了对接企业的市场机会,让机构把军工行业作为专门的板块来入手操作,延展投资方向和投资目标,可以给军工企业带来更高的价值,弥补军工企业与资本市场之间的鸿沟。
随着武器装备价格、价值提高,已经不能单单依靠财政资金来解决所有问题,军民融合口号的提出一方面解决了核心问题,另一方面实现国防工业未来发展的换档,推向更公开透明、与国际接轨的方向。
2.2
军民融合混合所有制改革
2.2.1军工产业混合所有制改革历程
混合所有制改革一直是国企改革的重头戏,2013年十八届三中全会,赋予了混合所有制经济前所未有的重要地位。2016年12月经济工作会议,混合所有制改革被定位为“国企改革的重要突破口”。军工是“混改”“6+1”试点行业之一,科研院所改制是军工“混改”的特色。2017年6月22日,国防科工局发布2017年军民融合专项行动计划,提出6个方面30项年度重点工作 。

图6:2017年军民融合专项行动计划六方面重点工作

表3:混合所有制改革进程
2.2.2军工产业混改空间巨大
2007年,国防科工委、发展改革委、国资委发布关于推进军工企业股份制改造的指导意见,推动军工企业的股份制改革。但是,由于国防军工产业属于关系国家安全的重要行业,所以涉及保密以及政策面等原因,资产证券化率较低,且股份制改造进程缓慢。

图7:中国十二大军工集团资产证券化率比较
近期,在政策方面连续推动军工改革,在国企“混改”、军工成为 “6+1”试点领域的背景下,军工集团资产证券化进程或将提速,旗下上市公司有望得到集团优质资产注入。鼎兴量子认为,资产证券化是贯穿军工改革的主线,引入外部民营资本,盘活军工企业原有固定资产,多元投资主体格局将是军工行业发展的大势所趋。
在国防科工局发布的2017年军民融合专项行动计划中,强调了设立军民融合产业基金的重要意义——深入推进军工企业混合所有制改革。同时,军工集团积极推进资本运作,设立专项基金、引入战略投资者、科研院所改制等方式已经成为混改重要环节。

表4: 2013-2017年军工上市公司并购案例

图8:军工企业资产重组趋势图
根据2017军民融合专项行动计划,民参军将得到全方位深化:
准入门槛上,“两证合一”实现后,民营企业的准入流程将得以简化,准入门槛大幅降低;另外,还将引导社会投资参与军工投资建设,扩大军工投资的渠道和来源;加强军工能力建设军民统筹,提高投资的集约度,突出专业化发展和安全绿色发展;鼎兴量子认为,随着政策的不断完善与推进,未来将有越来越多的民营优质企业将进入军工产业。
在军转民方面,积极推动军工技术转化应用,支持一批军转民产业化项目,促进军工央企从“输血”向“造血”转变,调动全社会力量推进技术攻关;开展军工技术成果转化试点,加大支持力度,引导产业集聚发展;鼓励军贸企业利用军贸渠道优势,积极参与海外资源能源开发、基础设施互联互通和高端装备出口;在政策、资金、产业化等多种手段共同促进下,军工改革有望加速突破。
鼎兴量子认为,国家政策红利持续释放,军转民、民参军将迎来大发展。军工行业内外影响因素正逐渐向积极方面演变,在政策、资金、产业化等多种手段共同促进下,军民融合的产业大幕才刚刚拉开。
2.3
军工行业投融资分析
鼎兴量子通过调研数十家涉猎军工行业的VC/PE机构2012-2016年募投管退业绩,借以分析军工行业的投资发展情况。
2.3.1募资情况
据鼎兴量子统计,2016年各机构新募集具有投资军工行业意向的基金共18支,比2015年多设立募集4支;与2015年相比,投资机构在军工方面的募资金额迅猛增长,涉及规模近300亿元人民币,单支基金规模从1亿至百亿不等;其中实际已完成规模达220亿元左右,募集完成度约为73.33%。新募集基金注册地以北京和宁波居多,两地基金数量约占总量的48%,但单只基金规模最大落于上海。

图9:2016年新募集资金地域分布
随着政策的不断落地,全国多个省市成立了军民融合产业基地:2011年江苏省镇江市投入2亿元经费,设立了军民融合产业引导和高层次人才引进专项资金,出台了13项军民融合产业基地建设优惠政策;上海市闵行区正在加速建设军民融合产业基地,占地近1200亩的航天科技研发中心已经建成;成都先期启动四个军民融合产业园,力争在“十三五”末,军民融合产业主营业务收入突破1500亿元;2016年军民融合产业发展基金成立;10亿顺丰无人机产业基金签约成都双流区。鼎兴量子认为,军民融合基金是贯彻落实军民深度融合国家战略,是为支持军工产业“十三五”重大战略任务实施和产业发展的资金,所以对于目前我国集团军民融合发展、军工企业资产证券化改革都起到关键作用。

表5:2016年至2017年各地军民融合产业基金设立情况
2.3.2投资情况
根据鼎兴量子统计,2012-2017年三季度,国内投资军工项目的金额总量约200亿元,涉及军民融合企业超500家,其中2016年军工融资金额约51.7亿元,为2012年的2.2倍。所投资项目中,军工装备制造与电子信息成为行业热门,其余不乏高端制造、无线电、船舶制造、新能源以及新材料等企业。就投资轮次而言,相比之下投资机构更看好军工企业的早期发展,根据投资案例统计,投资天使轮和A轮共计超过50%,其中天使投资单次投资金额比较小,一般控制在1000万元以下,而其他轮次的投资基本在2000万元以上,单个投资金额上亿元的项目接近五分之一。

图10:2012-2017年军工行业融资金额
2016年较以前年度相比,无论是投资项目还是投资金额都有较大幅度的增长,其原因在于军工行业目前处于一个发展速度较快的成长期,2015年提出的很多理念和政策支持在2016年开始逐渐落地,如2016年7月份出台了《关于经济建设和国防建设融合发展的意见》,明确了军民融合发展的重点任务和主要思路。政策利好的加持为投资机构指明业务开拓方向和保障,使得VC/PE在军工市场的动向愈发活跃。
2.3.3并购情况
军工企业是显著的资本和技术密集型产业,参考美国等发达国家的军工企业可以看出,其具有显著的规模效应,对外竞争方式也集中在资本和技术方面。但是我国长期以来一直存在着国有军工集团统治产业的弊端,民企参与程度少,产业集中度偏低,难以形成有效的市场竞争力等问题。鼎兴量子认为,对于军工企业来说,企业及资本规模度小必然导致企业无法进行必要的研发支出及技术更新。所以,提升军工企业规模度,也成为近年来军工企业发展的一大目标。
据鼎兴量子统计,2012-2016年期间,军工领域中作为标的企业被并购的数量约为50家。并购数量方面,2015-2016年增幅迅猛,船舶工业涉及交易的数量最多,占并购案例总数的54%。其中,涉及国有上市公司并购案例数量在2015-2016年间同样有较大幅度的增长,例如2016年中国电子通过资产收购方式吸收中电广通、2015年中国动力以15.6亿元收购上海推进,这与近年来国家大力推行军工企业混改有较大关系。交易类型方面,2012-2016年主要有收购、增资、资产收购与合资设立4种方式,其中收购作为企业间并购首选方式占据总量的64%,增资以22%数量占据第二。并购金额方面,五年间平均并购金额达到4.53亿元/例,其中2013-2014年单笔交易金额较大,平均达到6.96亿元/例;相比之下2015-2016年交易数量虽然远高于前期,但交易金额却与2013-2014年相当,单笔投资金额较小。一方面是受到军民融合政策影响可以给标的企业较高估值,另一方面中国企业面临要求不断提高的市场,自身实力亟待通过并购提升。

图11:2012-2016年军工行业并购情况
2.3.4退出情况
相比较于军工产业投资市场的火热,退出情况则显得不稳定。据鼎兴量子不完全统计,2012-2016年间,70%以上的退出项目集中在2013年之前,这也与军工行业投资周期普遍较长有关。从退出方式来看,企业青睐于IPO退出、并购和公开市场减持三种,其中IPO上市退出仍是首选,占据退出项目总量的56%,而公开市场减持同样占有一定比例,约占项目总量的30%左右。从账面回报率来看,已披露的项目回报率基本保持在1.4-1.8之间,行业回报率比较稳定。
通过对比不难发现,随着军民融合政策的不断推进和落地,军工产业已进入扩张期,单笔投资金额正逐步增大。目前发展较好的电子信息、装备制造等行业将更适合产业资本进入。
2.4
民参军投资模式分析
2.4.1民营企业发展现状
当前,民参军正处于由初步发展向深度融合过度的阶段,国防经济与社会经济的结合度越来越紧凑。但受到国家制度及保密措施的要求限制,民营企业在军工行业的发展仍然被局限。具体表现在专业领域及结构层次两方面。
首先,与国有大型军工集团深度涉入军工产品不同,民营企业参与的领域有限,主要涉及军工装备部分元件或外围设备的制造,集中于前端材料生产或后续维修业务,对于完整的核心的军事装备技术仍然难以获取。当然或许随着军民融合政策逐步深化,民营企业参与国防科技工业的深度会进一步加深,参与涉及的领域也会逐步向核心范围延伸。

表6:民参军涉及领域
其次,从产品结构层次来说,一个完整的军工产品从上到下分为装备总体——分系统——整机——核心元器件(关键原材料)——部组件五个阶层。目前我国民营企业的生产对象集中于底层基础零部件,能够做到分系统及以上的寥寥无几,即目前大多数民营军工企业仍然位于金字塔的中下层。某种层面来说,民营企业目前扮演着为国有大型军工集团提供辅助功能的角色,民营企业获得大量整体装备、分系统订单的可能性较低。

图12:各产品结构层次民企参与数量
目前部分民营企业手中有一定的系统或分系统订单,但数量较少且行业小众。国家未将主力发展方向倾向于民营企业的原因在于一方面,大多数民营企业规模小,人才与技术配备不足,发展潜力不足以具备强大的制备总体的能力;另一方面,军工企业肩负着维护国防力量的重任,对于民营企业来说这份责任过于重大,难以担负相应的风险。故而民营企业发展方向侧重于基础元件的制造与提供,起到一定的辅助作用。
2.4.2军民融合加速推进
我国国防工业由四大支柱支撑,即国有军工集团、地方国有军工企业、军工高校和民营军工企业,结构上已经进入四大支柱同时出力的阶段。其中民营军工企业扮演了十分重要的角色。
从准入门槛来看,通过查询国家国防科技工业局科公开信息得知,截至2016年3月,我国已有1000多家民营企业获得武器装备科研生产许可证,比“十一五”末期增加127%;《中国军民融合发展报告2016》揭示获得武器装备科研生产许可证的民口单位已达总数的三分之二。目前取得武器装备科研生产许可证和总装承制单位资格的企业总数超过3000家,涉及军工行业的企业更是达到4000家以上,但尚不能满足我国军民融合深度发展需要。
2014年底,总装开通运行武器装备采购信息网,让社会资本进一步进入助力建设现代国防科技工业体系中。根据武器装备采购信息网统计,截至2017年,注册企业已达到 11791 家,现场认证的 5716 家,其中民营企业 3709 家,占 64.9%。“民参军”企业队伍在政策的引导下已经进入快速发展期。

图13:2016年获得武器装备科研生产许可证情况

图14:我国民营企业参与军工行业分类
另外,从全军武器装备采购信息网发布的装备采购需求来看, 2017 年前三季度发布的项目信息数量高达990个,而 2016 年全年的项目信息仅为1081个,2015 年全年项目为767个,2014年从11月上线开始共发布643的项目信息,复合增长率达到18.91%。总体来看军备采购呈现明显增长趋势,预计到2020年将超过2000项。

图15:武器装备采购需求趋势及预测图
2.4.3产值增加产品多元化
从军品产值来看,预计2017年中国军工产业产值将达到8536亿元,近五年(2017-2021)年均复合增长率约为22.70%,2021年中国军工产业产值将达到19347.85亿元。

图16:2017-2021年军工产业产值
从产品结构来看, 2000年全球军事工业的十大企业中已经有6家企业的军品销售额超过各自产品销售总额的50%。同时,这十大企业的总销售额约为2038亿美元,其中军品销售额约913亿美元占45%,民品销售额约1125亿美元占55%。在中国,军工集团的民品收入已经超过了军品。早在2006年中国军工系统民品收入就占到军民品总收入的65%左右,军工集团的民品收入的复合增长率在20%左右。

图17:全球十大军事工业企业产品结构

图18:2006年中国军工系统产品收入结构
在产业政策支持下,军民融合将加速,军转民推进效率提升,同时也为优势民企带来更多机会。另外,事业单位改制的进行使得军工重组涉入深水,将为优势民营企业进入国防科技工业体系扫清障碍,军民结合产业将以每年超过20%的增速高速发展。以中国航天领域发展情况为例,截至2017年6月已有2000多项技术转为民用。
2.4.4投资模式
目前,军民融合企业整体潜在发展空间仍较大,特别是民参军公司尤其值得关注。根据数据显示,2016年我国国防预算中用于武器装备采购与维护的投入超过 3500 亿元,而目前中国市场上民参军企业市场份额较小。鼎兴量子认为,随着国家政策的扶持,国内军工企业融合热度逐渐升温,到2020年左右有望升至三分之一,未来有望产生500-1000 亿元市值的大型民营军工企业。并且,随着国防开支的增长和武器装备采购投入占比的提升,这一数据规模在未来5-10年有望持续增长。
通过借鉴国外已有的成熟模式,立足于我国军事工业发展现状,民营企业可以从生产经营、管理经营、资产经营等3个方面参与国防工业投资。
(1)生产经营
过去固有的传统思想认为我国国防军事工业只能由国有企业挑大梁,但经过近年来的实践发现,民营企业同样可以作为国防装备的分包商,承担外围关键技术研发任务。诚然,民营企业现有的技术和规模不足以达到军事装备研发-生产一条龙的程度,但投资研制关键技术、零部件与设备,并完成后期的各分系统集成、组装和测试工作确是完全可以胜任的。由于军工企业大多集中在高精尖技术产业和高端制造业,引入民营资本既有利于通过资本运作增加有效供给,提升产品生产效率和创新成果转化率,也有利于原来仅供军用高端技术普及到民用,进一步推动军民融合落地。
(2)管理经营
过去军工行业在大众视野里一直有着神秘的外衣,一张武器装备科研生产保密资格证书更是将企业进行了划分。长期以来传统和保守的管理风格禁锢了一些民营企业参与军民融合的步伐:一些民营军工企业在上世纪八九十年代就被纳入军品生产体系,一直小心翼翼地维护自己的军工身份,拒绝接触可能触及“雷区”的任何可能。虽然近年来随着国家政策的推动和思想的转变,部分民营企业选择与投资机构合作进行生产管理方式的转变与更新最终脱颖而出,但仍然存在部分民营企业难以迈出融合的一步。此类企业并非不需要投资机构的帮助与扶持,在转变管理风格的前提下,将带来广阔的投资机会。
(3)资产经营
军品的研发有很强的需求导向属性。民营企业进入市场前要充分了解甚至引导需求,其角色可以定位于国有军工资产的评估、管理、租雇、买入资产等。民营企业通过这四种方式参与国防工业产品研制、生产与销售,从而实现其对国有军工资产的运营。其中,民营企业买入国有军工资产与其它三者不同的是资产的归属问题会发生根本转变,买入后,民营企业将掌握充分的自主权,可将其资产纳入企业未来实现军民融合更长远的发展规划中。
3.1
存在问题
3.1.1一级市场估值泡沫化严重
每一个行业新进入公众视野时,一定会经历一段泡沫化的时期,这是不可避免的必然过程。在二级市场中,度过了2011-2012的平淡期之后,军工概念股成为了大众热炒的话题。同样,作为一级市场的投资,军民融合也是投资机构目光的聚焦点,目前一级市场受二级市场的影响较大,估值一路飙升,然而把一级市场的投资当作二级市场的概念在炒作是一个危险状态的信号。因为军工行业本质上还是归属与制造业,并且与传统制造业不同,军工产品的末端很窄,可开发的市场有限,在缺乏末端空间的情况下提高估值是没有足够支撑的。一级市场的投资理念和二级市场截然不同,需要足够的耐心,是一个长线投资的过程,延伸至退出阶段,如果估值过高,当IPO加快以后,在一级市场走向二级市场的过程中,二者之间的估值差距会越来越小。因此现阶段估值泡沫化现象严重实际上是为基金退出埋下隐患。
作为投资机构,在面对市场过热时应当坚持自己的清晰判断和自身投资理念,在项目选择时要基于事实判断能为企业提供什么样的资源和附加价值,强调有足够的安全边际。
3.1.2投资成本前置,收益产生时间长
与其他大部分行业不同,军工领域具有前期投入大、投资周期长、收益时间久的特性。军工企业是个前期需要大规模投入资金和人才的行业,企业在初创期一旦没有找准正确方向,资金和时间成本在短期内是难以收回的。投资机构不仅需要确保设计、研发、采购、生产、测试等诸多环节准确无误,还要等到产品最终定型后,才能进入批量生产的环节。这种情况下,机构在前期投入时,营收往往不会有太大的变动,甚至数年间都保持着亏损的状态,这也是为何涉及军工的上市公司财务报表中会出现跳跃式营收上涨的主要原因。同时,通常军备用品从研发到生产的周期长达数年,这也就意味着投资者在短期内难以看到收益回报,并且一旦资金无以为继,企业将缺乏生存下去的必要条件。简言之,军工行业存在成本前置的现象,其风险程度相较于其他行业高。
3.1.3军工改革动力不足
此次军民融合国企改革目的与以往提高经济运行能力不同,是以释放国企潜力为主要方向。目前我国军工院所经济发展势头良好,更多的是从国家顶层战略的角度出发,以优化资源配置为目的进行变革,因此没有改革变化的紧迫性。下层改革同样面临着推行方式和手段不足的问题。此前的几轮国企改革中存在着国有资产流失、腐败等不良现象,针对这种情况国家订立了很多硬性的相关政策和法律条文,例如制定审查、追责机制等,却仍然没能对下层改革起到足够的推动作用。从执行细节来看,不足之处也层出不穷:国有企业资产作价问题,引进民营企业的新增量问题,员工持股、团队持股协调分配问题,事业单位向企业单位改制的“历史包袱”问题等,都存在着一定风险。具体而言,国营军工企业,特别是大型的兵工集团资产作价很难参考当前已有的上市公司,因为二级市场价格受多种因素共同影响波动较大,很难评估何时是合理的价格范围,可供参考的价值较小。对此,可以先用证券化的方式理顺,引入市场化定价作为标准。其次,资产作价仅仅是需要考量的问题之一,国企改革还涉及团队内部利益分配等问题。军工资产都是国家长期不计成本地投入积累起来的技术与产品优势。但也同样面临着国家政策层面的诸多风险和限制,包括政策变化风险、政治风险、资产流失考虑、正向激励缺乏等。举例来说,通常情况下国企不能对员工的股权激励提供支持,单个人员持股比例不能超过1%。在这种限制条件下,大企业对员工设立的激励机制就被拘束起来,人员参与的积极性不足,为军工混改的顺利向下推行增加了难度。
军工混改是一个很好的市场投资机会,留给市场的想象空间非常大,可做的事情也很多。长期来看,中国最优质的军工资产都集中在国企中,当前民营企业在资源储备方面无法与国企相比,如果民营企业和投资机构能够参与到军工领域中,双方价值都会有较大程度的提升。民企参与首先应当有正确认识,充分认识参与军民融合的意义及其中的复杂性;其次要对项目有长期的跟踪,对涉及到的利益关系等应当与监管机构、团队人员等多方面进行沟通与交流,尽可能的降低复杂程度和风险水平。
3.1.4军民差异化带来信息不对称风险
军品和民品的差异化主要体现在市场定位和生产体系方面。从市场层面区分,一直以来军品的定位更倾向于计划经济的产物,具有及高的封闭性,属于垄断行业;而民品更倾向于受到市场经济的调控,二者面临的竞争态势完全不同。从生产体系区分,军品对产品的可靠性要求极高,所有产品要求全检,而民品更追求成本-效益原则,抽检比率满足质量管理体系要求即可,无需全部受检。
因此对于企业而言,“军转民”面对的首要问题是是否能跨过市场的门槛,是否能适应市场化的生长。长期做军品的企业,其客户和内部激励机制都较为稳定,末端市场产生剧烈波动的可能性较低,企业的发展环境平稳。但当面对市场竞争时,激励机制、研发投入、内部治理机制等需要同步协调,对市场的控制把握需要跟进,对团队的综合能力要求也更高。毕竟从追求可靠性到追求低成本,不是单纯的靠外部力量支持就能平稳过渡的。想要成功的在军品市场占有一席之地,兼顾两个团队两个体系,才能更好地转型,这也是国企引入民企来混改的原因。目前许多国有企业有意识地引入有产业背景的投资机构来帮忙拓展市场开发、激励机制引入等工作,通过新设立公司的形式,引入战略投资人,帮助拓展民营市场,改变之前的封闭局面。
军民差异化使得军工与其他行业最大的区别就在于信息不对称,这也是投资机构最大的行业障碍。机构在选择民企时,能够通过对竞争对手、产业链上下游、市场价格走势等信息进行尽职调查获得充足信息从而进行估值和评价,即投资环境相对透明;但许多军工领域内的单位涉及国家机密和大量保密信息问题,在信息提供上配合度低,使投资机构很难获得充足的信息进行决策。故而各投资机构首先要从宏观上对该行业进行总体把握,包括当前的军事需求、未来战争发展方向、武器装备的演化方向、中国的优势与缺陷等,对此要有自己的判断;其次要在行业中建立自己的资源与信息渠道,让信息在行业范围内顺畅流通。
3.2
发展趋势
3.2.1军工信息化
“军工+大数据”一直是未来战争被关注的方向,信息技术不仅能提升传统兵器装备的作战性能,其本身也是可以直接进行作战攻防的武器。随着经济环境的蓬勃发展和民营企业技术的更新换代,国防科工保密需求对信息化升级提出了更为严格的要求。以5G通信技术为例,从技术层面来讲,5G在传输速率和稳定性方面都比现有通信技术提升了一个台阶,安全性方面也不可同日而语,足够覆盖未来战场通信任务需求。据专业人士估计,5G将在2020年将迎来爆发点,未来3年全球通信产业投资规模可达6000亿美元。随着5G技术的革新,核心技术和组件、基础设施制造等融资需求会大幅增加。
军工信息化同时包含装备信息化,市场空间远大于其他行业信息化。预计到2025年,国防信息化开支可能会达到2513亿元,占国防装备的40%,其中核心领域有望保持20%以上的复合增长。目前较为成熟的发达国家军工信息化建设80%以上的技术来自于民营,随着我国军工产业的不断深入和升级,信息化也将成为下一个军民融合突破口。相较于国有军工企业而言,民营企业机制更为灵活,再辅以人才、技术的配合,在军用通信、电子、导航、计算机等对技术积累要求相对较低的信息化领域就会获得快速成长,未来有望出现500-1000亿市值的民营军工集团,但需要注意的是,民参军企业订单波动较大,整体估值仍有下降空间。
3.2.2人工智能广泛应用仍需时间
2015年中国工程院设立“中国人工智能2.0发展战略研究”重大咨询项目,使得人工智能上升为国家级发展战略,如今我国有400余城市在建设智慧城市,图象识别等领域都形成了较大市场规模,形成人工智能领域创新活跃、合作协同的产业生态体系。大环境的推动使得人工智能技术在军事上有着广阔的应用前景,例如自主多用途作战机器人系统、军用飞机“副驾驶员”系统武器装备的自动故障诊断与排除系统等。智能机、智能化武器装备和智能机器人的应用,对军事装备的发展将产生重大的作用,也必将对未来战争的战略、战术带来重大影响,未来军事无人化或将成为大趋势。
目前人工智能在军工领域的应用是一片巨大的蓝海,然而作为具有保障性作用的社会必需品,军工产品关注的首要因素是可靠性而非“高精尖”。出于对产品稳定性的考虑,武器装备所采用的技术手段具有较高的约束性,新兴产品技术往往不会太快地运用在军工产品制造上,一般会作为技术储备,在经过多次的实验核查,确保技术成熟之后才会有所应用。人工智能技术目前正处在新兴阶段,未来的发展方向具有一定的不确定性,其背后所需的关联技术如互联网、大数据等仍存在诸多问题需要进一步改善,故而人工智能技术在短期之内不会有广泛应用,但从中长期来看未来将会有快速发展的机会。
3.2.3 三至五年后将迎来融合高峰
从长远来看,随着进入军工市场企业数量的不断增加,军工装备整体采购或将进入一个平台期,市场竞争加剧,而未来军民市场的合作机会主要体现在两个方面。一方面是新技术的应用。短期内,军工行业将一直处于上升态势,国内基础技术储备将被快速消耗,真正的创新性的技术、能在未来发展的技术是下一个周期需要大量储备的重点,而新技术的开发和应用需要一定的时间来酝酿。另一方面,目前军民融合仍处于初创阶段,相关政策在尝试性的逐渐落地推广,现阶段军民融合中民营企业无论是规模还是资源层面都没有国有大型企业融合级别高,但相较于已相对成熟的大型企业有着更高的成长空间,辅以时间成本也将会逐步提升融合级别。结合两方面的合作机会考虑,三至五年后将会是军民融合高峰的第一轮波峰。
— END —

本文转自互联网,转载的目的在于传递更多信息及分享,并不意味着赞同其观点或证实其真实性,也不构成其他建议。仅提供交流平台,不为其版权负责。作者如接洽版权问题,烦请联系(13699204203),谢谢!


长按二维码,关注我们!
《中国科技信息》杂志社 主管单位:中国科学技术协会 主办单位:中国科技新闻学会 国内统一刊号:CN11-2739/N 邮发代号:82-415 在线投稿平台:www.cnkjxx.com 投稿电话:010-68003056/57/58
投稿、寻求报道、内容合作,请联系微信:liangdianshenghuo
杂志收录情况:
《中国知网》
《中国期刊核心期刊(遴选)数据库》
《中国学术期刊综合评价数据库(CAJCED)统计源期刊》《中国期刊全文数据库(CJFD)》
《中国科协、中国图书馆学会(解读科学发展观推荐书目)》
北京国信品牌评价科学研究院是国内领先的品牌评价咨询、研究和服务机构。研究院可为中华驰名商标和地方著名商标,中华老字号和地方老字号,文化企业及非物质文化遗产的IP资产提供品牌价值报告,以及基于品牌评价的品牌指标化管理咨询,品牌项目营销预算评估,品牌项目授权取费评估等服务。同时还承接各行业、各领域及各企业品牌评价体系建设课题研究。
联系电话:010-64679588 13811038229
|凡市优选|
原创生活类社交电商品牌
全场满99包邮
品质保障 价格合理 选手推荐
¥ 10优惠券
订单满199元使用
¥ 30优惠券
订单满299元使用

