《自然-代谢》发表的一项研究The flavonoid procyanidin C1 has senotherapeutic activity and increases lifespan in mice发现,葡萄籽中的一种天然化合物——黄酮类化合物原花青素C1——能破坏促衰老细胞,进而提升老年小鼠的健康和寿命。不过,仍需开展进一步研究确定其生物学作用的确切机制以及与人类的潜在关联。
随着人类的自然衰老,暴露在化学物质或辐射中也会让我们的细胞衰老,改变或终止它们的正常功能。衰老细胞的日积月累被认为会导致生理功能的年龄相关性退化和多种年龄相关性病理症状。

中国科学院上海营养与健康研究所的孙宇和同事利用一个含有体外人类前列腺细胞的模型筛选了一组天然提取物。他们发现,葡萄籽提取物和其中的一个关键成分——原花青素C1(PCC1)——能有效地选择性杀死衰老细胞,同时保证正常细胞完好无损。
在衰老细胞会引起疾病的多个小鼠模型中,比如在辐射暴露后产生的衰老细胞,注射PCC1能减少衰老细胞数量,改善小鼠的健康水平。PCC1还能提高免疫缺陷小鼠的化疗效果。此外,91只老年小鼠(年龄在24-27个月的48只雄鼠和43只雌鼠,相当于人类75-90岁)在每两周注射PCC1后,剩余寿命延长了60%以上,即总寿命延长了约9%。

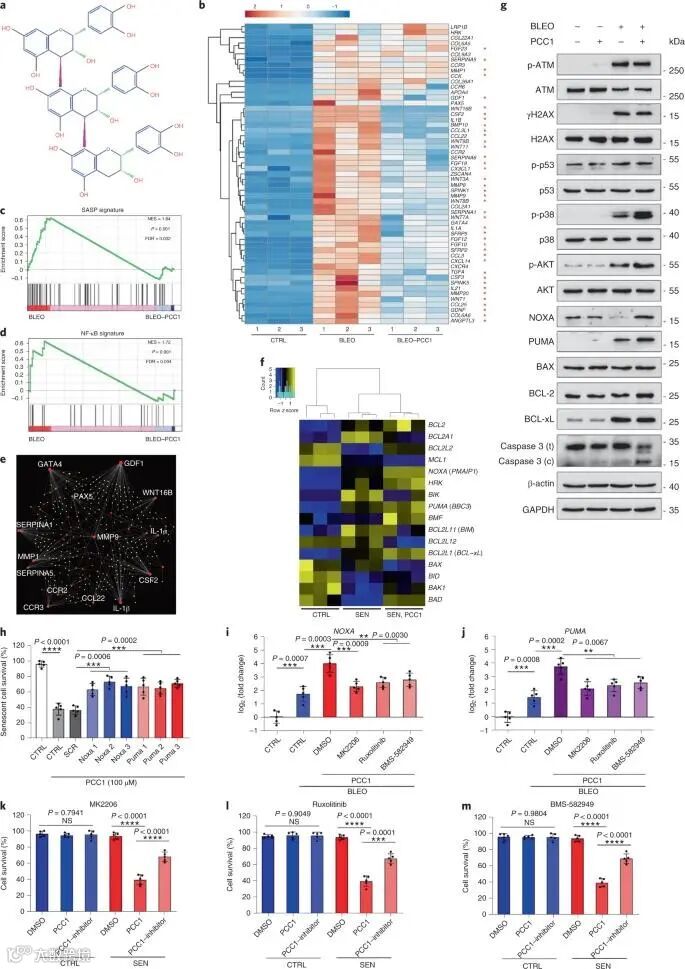
科研人员筛选出一组天然产物的药物库,鉴定出葡萄籽提取物(GSE)能够选择性清除衰老细胞。鉴于GSE是包含多种酚类的混合物,研究通过HPLC-QTOF-MS分析GSE,发现植物成分PCC1是介导GSE发挥Senolytic作用的主要物质,并运用多种衰老细胞模型,证明PCC1选择性诱导衰老细胞凋亡的过程具有安全性和广谱性。
生物信息学分析PCC1对衰老细胞转录组的作用发现,衰老细胞的表达谱中SASP被PCC1显著抑制,同时多种促凋亡因子显著上调。PCC1不影响衰老细胞的DNA损伤反应,却能激活p53-p38 MAPK促凋亡信号通路。在衰老细胞中敲低促凋亡因子Noxa和Puma的表达能减弱PCC1诱导衰老细胞凋亡的作用。研究发现,PCC1进一步增加衰老细胞胞内ROS的积累,诱导衰老细胞线粒体膜电位下降,促使线粒体内cytochrome c释放,从而导致细胞凋亡。该过程中,p53是PCC1选择性诱导衰老细胞凋亡的关键因子。与正常细胞相比,衰老细胞胞质中p53水平下降,并大量转移至细胞核中;相比之下,PCC1处理后的衰老细胞,p53出核并转位入线粒体内,经p53介导的线粒体依赖性方式促使细胞发生凋亡。
研究人员进而在多种小鼠模型中论证PCC1清除体内衰老细胞的有效性和安全性,结果证明在自然衰老的老年小鼠模型中,PCC1能清除老年小鼠多种组织器官类型中的衰老细胞,增强小鼠生理机能并延长老年小鼠寿命。

作者指出,仍需进一步阐明PCC1作用的具体分子作用机制。虽然注射PCC1似乎在临床前试验的小鼠中耐受良好,但仍需开展进一步研究确定安全剂量是多少,以及研究结果是否适用于人类。
寻求报道、内容合作,请联系微信:15811564659
杂志收录情况:《中国知网》《中国期刊核心期刊(遴选)数据库》《中国学术期刊综合评价数据库(CAJCED)统计源期刊》《中国期刊全文数据库(CJFD)》《中国科协、中国图书馆学会(解读科学发展观推荐书目)》