工业和信息化部、国家发展改革委、财政部、税务总局等四部门近日印发通知,部署做好2024年度享受加计抵减政策的集成电路企业清单制定工作,明确了清单的管理方式、享受政策的企业条件等内容。本通知自印发之日起实施。
通知明确,清单是指《财政部 税务总局关于集成电路企业增值税加计抵减政策的通知》中提及的享受增值税加计抵减政策的集成电路设计、生产、封测、装备、材料企业清单。申请列入清单的企业应于10月10日前在信息填报系统中提交申请,已列入2023年清单的企业,拟继续申请进入2024年清单的,须重新提交相关材料。地方工信和发改部门应根据企业条件,对企业申报信息进行初核推荐后,于10月31日前将初核通过名单报送至工业和信息化部、国家发展改革委。根据第三方机构复核意见,工业和信息化部、国家发展改革委、财政部、税务总局等四部门进行联审并确认最终清单。企业可于11月30日后,从信息填报系统中查询是否列入清单。
根据通知,清单印发后,企业可在当期一并计提前期可计提但未计提的加计抵减额。列入2024年清单的企业,于2024年1月1日起享受政策;已列入2023年清单但未列入2024年清单的企业,于2024年11月30日停止享受政策。
关于2024年度享受增值税加计抵减政策的集成电路企业清单制定工作有关要求的通知
工信部联电子函〔2024〕264号
各省、自治区、直辖市及计划单列市、新疆生产建设兵团工业和信息化主管部门、发展改革委、财政厅(局),国家税务总局各省、自治区、直辖市、计划单列市税务局:
根据《财政部 税务总局关于集成电路企业增值税加计抵减政策的通知》(财税〔2023〕17号)要求,为做好2024年度享受加计抵减政策的集成电路企业清单制定工作,现将管理方式、享受政策的企业条件通知如下:
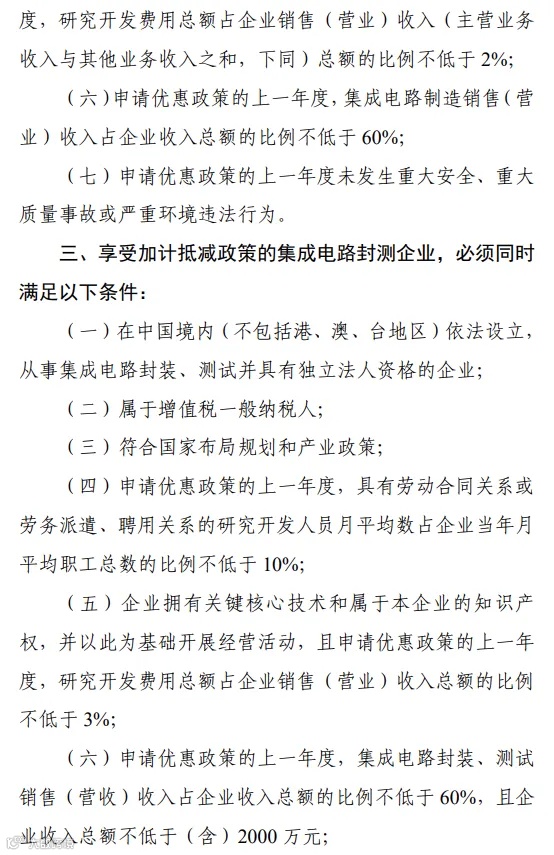
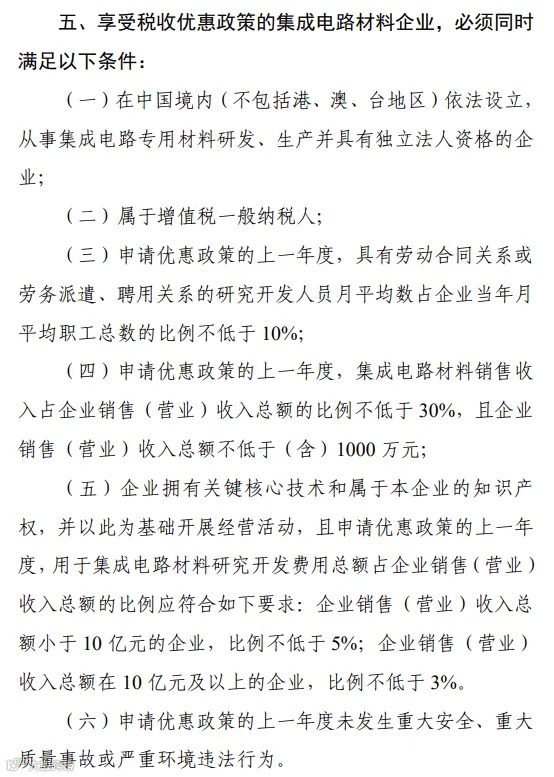
一、本通知所称清单是指财税〔2023〕17号中提及的享受增值税加计抵减政策的集成电路设计、生产、封测、装备、材料企业清单。
二、申请列入清单的企业应于2024年9月25日至10月10日在信息填报系统(https://ic-tax.ccidthinktank.com/)中提交申请,并生成纸质文件,加盖企业公章,连同必要佐证材料(电子版、纸质版)报各省、自治区、直辖市及计划单列市、新疆生产建设兵团工业和信息化主管部门。已列入2023年清单的企业,拟继续申请进入2024年清单的,须重新提交《享受增值税加计抵减政策的集成电路企业提交材料明细表》(见附件2)中的相关材料。
三、各省、自治区、直辖市及计划单列市、新疆生产建设兵团工业和信息化主管部门和发展改革委(以下称地方工信和发改部门)根据企业条件(见附件1),对企业申报信息进行初核推荐后,于10月31日前将初核通过名单报送至工业和信息化部、国家发展改革委。
四、工业和信息化部会同国家发展改革委组织第三方机构,根据企业申报信息开展复核。根据第三方机构复核意见,工业和信息化部、国家发展改革委、财政部、税务总局进行联审并确认最终清单。
五、企业可于11月30日后,从信息填报系统中查询是否列入清单。清单印发后,企业可在当期一并计提前期可计提但未计提的加计抵减额。列入2024年清单的企业,于2024年1月1日起享受政策;已列入2023年清单但未列入2024年清单的企业,于2024年11月30日停止享受政策。
六、清单有效期内,如企业发生更名、分立、合并、重组以及主营业务重大变化等情况,应于完成变更登记之日起45日内向省级工业和信息化主管部门报告,省级工业和信息化主管部门于企业完成变更登记之日起60日内,将核实后的企业重大变化情况表(附件3)和相关材料报送工业和信息化部,工业和信息化部、国家发展改革委会同相关部门确定发生变更情形后是否继续符合享受优惠政策的企业条件。企业超过本条前述时间报送变更情况说明的,地方工业和信息化部门不予受理,该企业自变更登记之日起停止享受2024年度相关政策。
七、地方工信和发改部门会同财政、税务部门对清单内企业加强日常监管。在监管过程中,如发现企业存在以虚假信息获得减免税资格,应及时联合核查,并联合上报工业和信息化部、国家发展改革委进行复核。工业和信息化部、国家发展改革委会同相关部门复核后对确不符合条件的企业,函告财政部、税务总局按相关规定处理。
八、企业对所提供材料和数据的真实性负责。申报企业应签署承诺书,承诺申报如出现失信行为,接受有关部门按照法律、法规和国家有关规定处理。
九、本通知自印发之日起实施。工业和信息化部、国家发展改革委会同相关部门,根据产业发展、技术进步等情况,适时对符合政策的企业条件进行调整。
附件:
2.享受增值税加计抵减政策的集成电路企业提交材料明细表.pdf





《中国科技信息》杂志社
主管单位:中国科学技术协会
主办单位:中国科技新闻学会
在线投稿平台:www.cnkjxx.com
投稿电话:010-68003059
新媒体内容合作联系微信:cnkjxx1989
杂志收录情况:《中国知网》《中国期刊核心期刊(遴选)数据库》《中国学术期刊综合评价数据库(CAJCED)统计源期刊》《中国期刊全文数据库(CJFD)》《中国科协、中国图书馆学会(解读科学发展观推荐书目)》

