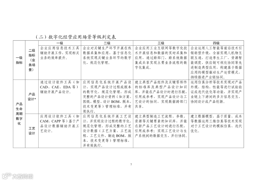
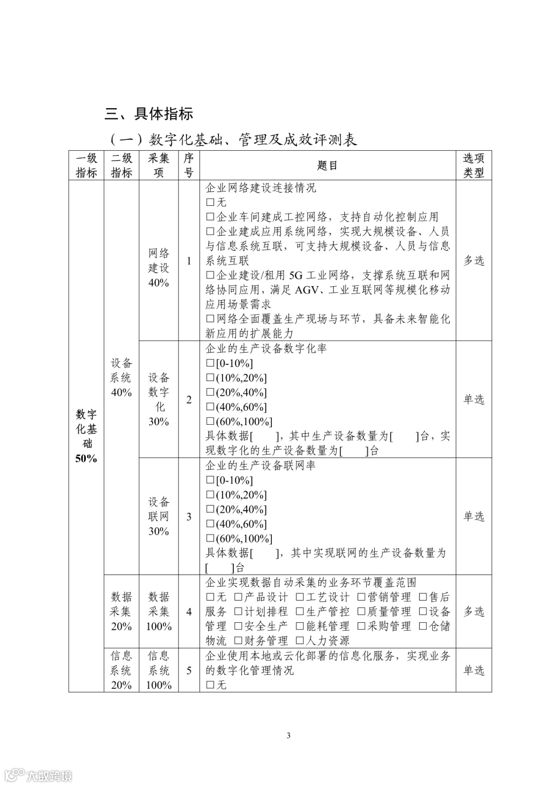
工业和信息化部近日发布《中小企业数字化水平评测指标(2024年版)》。《评测指标(2024年版)》延续2022年版整体架构,从数字化基础、经营、管理、成效四个维度综合评估中小企业数字化发展水平,并对评测方式进行了调整优化,其中,数字化基础、管理和成效三个维度采用评分的方式确定等级,数字化经营部分用场景等级判定的方式确定等级。
关于发布中小企业数字化水平评测指标(2024年版)的通知
各省、自治区、直辖市及计划单列市、新疆生产建设兵团中小企业主管部门:
自《中小企业数字化水平评测指标(2022年版)》发布以来,已有24万余家中小企业运用该评测指标进行线上评测,明确自身数字化水平、坚定数字化转型方向。为进一步提升该评测指标的科学性、适用性和前瞻性,给中小企业提供更加清晰明确的数字化水平评测和转型指引工具,我部组织相关单位,结合该指标的使用情况,完善形成《中小企业数字化水平评测指标(2024年版)》(以下简称《评测指标(2024年版)》)。现印发给你们,使用方式包含但不限于以下三种:
一是企业根据自身实际情况自愿自主填报,进行真实性承诺即可获得评测结果。评测结果将作为《优质中小企业梯度培育管理暂行办法》(工信部企业〔2022〕63号)的附件2“专精特新中小企业认定标准”中“数字化水平”指标的评价依据。
二是根据《评测指标(2024年版)》开发的评测系统(登录https://zjtx.miit.gov.cn,数字化转型板块)供广大中小企业免费使用。鼓励相关单位采用《评测指标(2024年版)》开展调查研究或运用评测结果。
三是中小企业数字化转型试点城市试点企业数字化水平的评定,需按照《评测指标(2024年版)》进行现场评定。
工业和信息化部办公厅


来源:工业和信息化部中小企业局
《中国科技信息》杂志社
主管单位:中国科学技术协会
主办单位:中国科技新闻学会
在线投稿平台:www.cnkjxx.com
投稿电话:010-68003059
新媒体内容合作联系微信:cnkjxx1989
杂志收录情况:《中国知网》《中国期刊核心期刊(遴选)数据库》《中国学术期刊综合评价数据库(CAJCED)统计源期刊》《中国期刊全文数据库(CJFD)》《中国科协、中国图书馆学会(解读科学发展观推荐书目)》