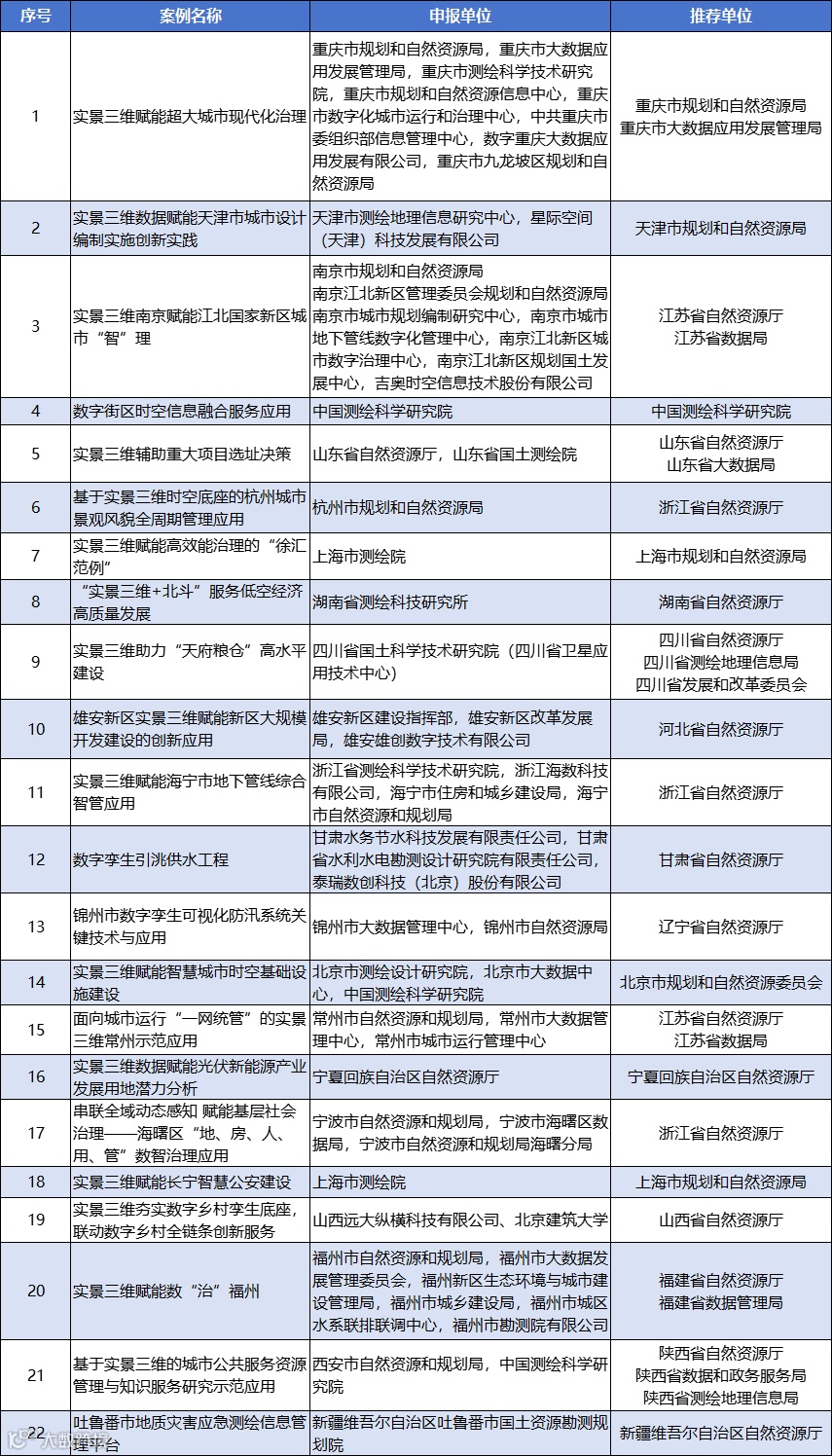
今天,国家数据局综合司对遴选出的60个“2024年实景三维数据赋能高质量发展创新应用典型案例”进行公示,公示期为自发布之日起5个工作日。
任何单位、个人对公示结果有异议的,请在公示期内提出。单位反映情况需加盖公章,个人反映情况需提供有效身份证明并留下联系电话。受理邮箱:yypx2024@ngcc.cn
之前,自然资源部、国家数据局为培育实景三维中国多类型应用场景,加快构建实景三维中国应用生态,切实发挥空间地理数据要素保障效能,服务经济社会高质量发展,联合组织开展了“2024年实景三维数据赋能高质量发展创新应用典型案例”征集活动。
遴选出的60个典型案例候选名单如下:
一、支撑自然资源管理应用场景的典型案例

二、赋能政府决策应用场景的典型案例

三、助力数字经济发展应用场景的典型案例

四、服务百姓美好生活应用场景的典型案例

五、服务数字文化建设应用场景的典型案例

六、支撑数字生态文明应用场景的典型案例

《中国科技信息》杂志社
主管单位:中国科学技术协会
主办单位:中国科技新闻学会
在线投稿平台:www.cnkjxx.com
投稿电话:010-68003059
新媒体内容合作联系微信:cnkjxx1989
杂志收录情况:《中国知网》《中国期刊核心期刊(遴选)数据库》《中国学术期刊综合评价数据库(CAJCED)统计源期刊》《中国期刊全文数据库(CJFD)》《中国科协、中国图书馆学会(解读科学发展观推荐书目)》

