Dia:以“AI 即浏览器”颠覆传统
从信息浏览到需求解决的无缝交互
重塑上网习惯背后藏着
高效与深度思考的博弈
在信息过载的时代,我们每个人都曾经历过这样的困境:为了一个简单的问题打开浏览器,却在十几个标签页间反复切换,复制粘贴、搜索跳转,耗费大量时间仍难获满意答案。想理解一个概念,从搜索结果到相关文章,再到视频讲解,兜兜转转半小时,思维依旧混乱。这正是传统浏览器在 AI 时代的尴尬处境 —— 看似功能完备,实则缺乏真正的「升级感」。而 Dia 的出现,彻底打破了这一僵局。
2025 年,各类 AI 工具如雨后春笋般涌现,从写作到搜索再到总结,纷纷宣称要重塑人机交互模式。但作为互联网核心入口的浏览器,却始终未被 AI 真正「重新定义」。多数所谓的「AI 浏览器」,不过是在搜索框集成大模型或添加插件,本质仍是换汤不换药。直到 Dia 的问世,才让我们看到从底层重构浏览器的可能。
首次开启 Dia,极简的界面令人耳目一新:没有传统浏览器熟悉的标签页、书签栏和插件区,取而代之的是一个对话框,以及下方「聊天」「写作」「编程」三个功能模块。这种设计颠覆了固有认知 —— 打开浏览器无需繁琐输入网址或点击链接,直接通过对话框与大模型交互,堪称「大模型」版高效助手。Dia 的核心突破在于,将浏览器的核心功能从单纯的网页浏览转变为直接解决用户需求。
以视频剪辑工具对比为例:在传统浏览器中,用户需将复杂需求简化为关键词,在海量网页中手动比对功能列表、翻查社区评论、观看评测视频,最终自行提炼结论,过程耗时且易受干扰。而在 Dia 中,用户可直接输入完整需求:「我是剪辑新手,想制作 Vlog 发布到某书 / 某音,请帮我比较剪映和 Final Cut 的功能差异,推荐适合我的工具。」Dia 会自动检索官网、知乎、Reddit 等多源信息,生成结构化摘要,并给出针对性建议 —— 新手更适合操作简单、模板丰富的剪映,而团队协作或追求插件生态者则推荐 Final Cut。这一过程无需用户手动筛选,Dia 完整完成「检索 - 分析 - 结论」全流程,大幅提升效率。
Dia 的独特之处不仅在于任务自动化,更在于其高度个性化的交互体验。用户可通过「个性化模式」自定义 AI 的语气、写作风格,甚至模仿名人表达方式。例如,让 AI 以幽默口吻解答问题,或模仿爱因斯坦的思维方式解析物理概念。
此外,Dia 还能根据用户职业和兴趣提供定制化答案:程序员提问编程工具时,可获得专业术语解析;教师询问教育内容时,能得到结合教学实践的建议。用户还可直接指令 Dia 完成论文总结、网页翻译、邮件模板生成等任务,甚至要求「用保罗・格雷厄姆的风格讲解概念」。这种「目标驱动」的交互理念,让 Dia 超越了传统「问答式」AI,真正实现「人类提出任务,AI 自动执行」。
Dia 对网页交互的重构更具革命性。传统浏览器中,用户需手动复制内容、跳转至第三方工具处理,流程繁琐。而 Dia 通过右上角的「Chat」按钮,直接在当前页面唤起 AI 侧边栏,自动读取并理解包括文本、图表、视频、PDF 等在内的全部上下文信息。
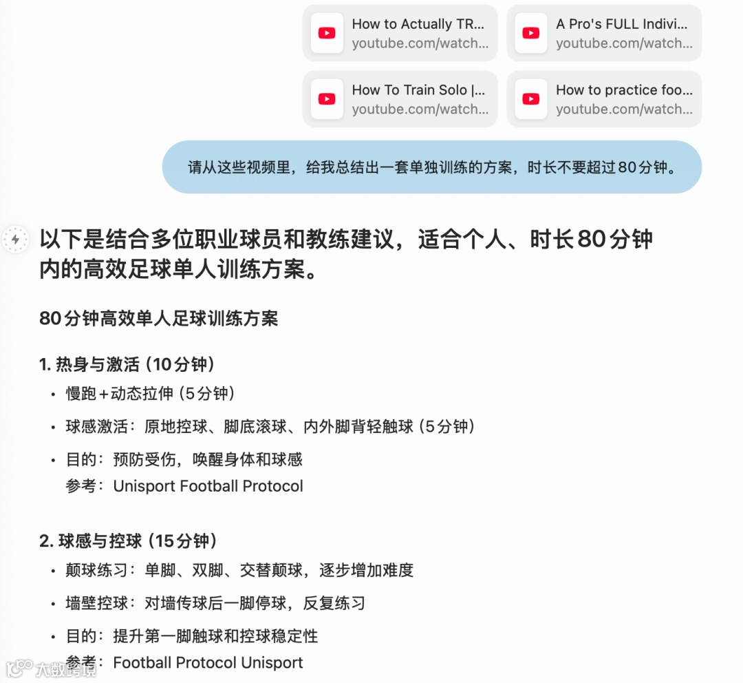
例如,面对 3000 字英文邮件,用户只需输入「总结重点」,Dia 即可剥离座位号、兑换码等关键信息;观看 20 分钟足球训练视频时,输入「单人训练方案及新人建议」,Dia 不仅生成答案,还标注时间点供用户直接跳转。更惊艳的是,Dia 支持多页面并行分析,用户可同时打开多个视频页面,指令 Dia「结合这些教程制定在家训练计划」,AI 会自动整合内容,生成结构清晰的定制方案。这种「所见即所得」的体验,让网页成为 AI 的直接输入接口,彻底改变了信息处理方式。
除核心功能外,Dia 的设计细节同样值得关注。其界面极简如「禅意白纸」,默认屏蔽广告,营造专注环境;支持划词右键「Ask Dia」,自动抓取上下文进行改写或分析;用户可预设快捷指令(如「/read」自动处理长文),将常用操作「快捷键化」。
然而,Dia 并非完美:尽管中文处理能力出色,界面却不支持中文,需手动切换输入输出语言;网络限制方面,目前仅支持美区 IP 登录和模型调用,且存在随机断连问题。此外,用户对其「操作网页」能力仍有更高期待,例如自动播放视频、预订高铁票等,这些功能尚未完全实现。
尽管存在不足,Dia 已重塑了用户的上网体验。长期使用后,用户逐渐从漫无目的的「信息漂流」转向目标明确的「任务驱动」模式:带着问题直接与 Dia 对话,专注于需求本身;阅读内容时,通过 AI 辅助理解,无需中断查词或跳转页面。
这种转变在提升效率的同时,也引发了对 AI 依赖的担忧 —— 当「总结一下」成为替代完整阅读的习惯,人们可能失去对细节的感知和深度思考能力。
Dia 的出现标志着浏览器从「信息入口」向「任务平台」的转型,但其发展仍处于初级阶段。未来,随着 AI 技术的深化,浏览器或将成为真正的 AI Agent,实现自然语言驱动的全流程操作。
在此过程中,用户需在技术便利与自身能力发展间保持平衡,让 AI 成为成长的助力而非阻碍。Dia 的探索仅是开始,更多创新产品将推动浏览器在 AI 时代的持续进化。
END

