KELEWEI|点击蓝字 关注我们
近日,教育部发文部署2021高考招生工作,高考时间已经明确,这也就意味着强基计划时间流程和招生简章发布时间也越来越近啦!
其中,对于报考强基计划的考生而言,最值得的关注的是第10条深入实施强基计划。
因此,今天小编就带大家了解其中提到的综合素质评价档案到底有什么作用!
No. 1
综合素质评价档案是什么?
普通高中学生综合素质评价是每一位高中学生人生中的第一份电子档案,意义深远。每年学生在高一入学时,学校会指导学生建立个人成长记录档案。
此后家长和学生需要在高二、高三规定时间内登录本市普通高中综合素质评价系统,上传学生综合素质评价材料,如各种成绩、证明、获奖材料等形成学生三年的高中综合素质评价档案。
综合素质评价可不是为每位学生 “打分”进行比较,而是记录每个学生的成长和特点,是从“优秀水平”到“个性展示”的转变。同时,综合素质评价程序非常完善和阳光,先是学生如实记录,继而在班内、校内公示审核,最终形成档案。
主要内容包括思想品德、学业水平、身心健康、艺术素养和社会实践等5个方面。
思想品德 爱党爱国、理想信念、诚实守信、仁爱友善、责任义务、遵纪守法等;
学业水平 各门课程基础知识、基本技能掌握情况、运用知识解决问题的能力等;
身心健康 健康生活方式、体育锻炼习惯、身体机能、运动技能和心理素质等;
艺术素养 对艺术的审美感受、理解、鉴赏和变现的能力等;
社会实践 社会活动中动手操作、体验经历等。
温馨提示:每个省份有单独的评价系统,且评价内容可能略有不同,具体以各省说明为准。
No. 2
综合素质评价档案如何丰富?
随着高考改革的不断推进,将逐渐形成“两依据,一参考”的录取模式(一参考指的就是高中生综合素质评价),综评档案的重要性不言而喻。
但是很多学生和家长却没有对综合素质评价档案引起足够重视,导致三年后孩子的高中学生综合素质评价档案中涉及学科能力、特长、创新、艺术潜质、社会实践等很多评价项目无内容可填写。
那么,高中学生如何丰富自己的高中综合素质评价档案?
01
全面了解、熟悉高中学生综合素质评价的内容
根据教育部《关于加强和改进普通高中学生综合素质评价的意见》,各地中学将从思想品德、学业水平、身心健康、艺术素养、社会实践五方面客观记录学生成长过程中反映综合素质的具体活动,为学生全面发展和高校招生录取提供重要参考。
思想品德评价记录 参与党团活动、有关社团活动、公益活动、公益劳动、志愿服务等,比如为孤寡老人、留守儿童、残疾人等弱势群体提供无偿帮助等。
学业水平项评价记录 学生高中三年的所有考试成绩,研究性学习与创新成果,比如:发表文章,发表小论文,发表一些独创性解题技巧方法等等,还有学科竞赛获奖,夏令营、冬令营等。
身心健康评价记录 学生的体育成绩,体育运动特长项目、参加体育活动等,比如学生特别喜欢打篮球,在学校,省市组织的篮球比赛中能积极参与甚至获奖。或者应对困难和挫折的表现等。
艺术素养评价记录 学生在音乐、美术、舞蹈、戏剧、戏曲、影视、书法等方面表现出来的艺术素养和兴趣特长,参加艺术活动的成果等,会演奏乐器,歌唱的好,喜欢绘画,跳舞,表演,书法等特长。
社会实践评价记录 学生在福利院、医院、社会救助机构等的公共场所、社会组织做无偿服务,为赛会保障、环境保护等活动做志愿者等。
02
科学规划,积极参与各类社会公益、科研竞赛
高考改革在路上,将来的高校选拔肯定转变“唯分数”的选拔录取模式,高校逐渐亲睐那些除了学习好,还热衷于参加各类社会活动、各类学科技能赛事或测评活动以及突出个人特长或创新潜能等综合素质高的学生。
因此,从高一开始参加各类活动,培养兴趣特长,记录好活动成绩,待高三时才能使自己的高中综合素质评价档案丰富且与众不同,不要“用时方恨少”!
No. 3
综合素质评价档案在强基中的重要性
从第一年强基院校招生简章中,就可以看出综合素质评价档案的重要性,而且今年教育部还明确指出深入实施强基计划,充分运用综合素质评价档案。
那么在强基计划中综合素质评价档案是如何运用的呢?
综合素质评价档案一般作为强基计划面试的重要参考材料,在面试环节评审,评审结果会直接影响面试成绩。此外,院校会在校测环节审查材料的真实性,发现综合素质档案造假或舞弊的,将取消强基资格,并通报有关省级部门取消当年高考资格。
所以,考生一定要保证材料的真实性,还要对自己所写的内容足够熟悉,能够在面试环节流利回答导师提出的相关问题。
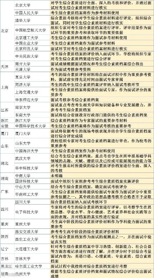
综评档案具体使用办法按照“一校一策”的原则在招生简章中公布,下面小编整理了2020年36所院校在综合素质评价档案上的使用方法,仅供参考~

从表格可以看出,除了中南大学没有明确指出综评档案的使用方法,余下的35所院校全部明确指出综评档案在校考面试中的作用。
比如:浙江大学强基计划招生简章明确说明,综合素质评价重点考查学生的社会实践(志愿服务)情况、在高中期间组织活动情况、高中学业水平考试成绩、研究性学习情况以及参与文艺、体育活动等情况。
武汉大学强基计划招生简章也明确表明,以对专业学科有志向、有兴趣、有天赋,立志于为国家发展做重大贡献”为标准,结合考生综合素质档案,重点考查学生在所申报基础学科领域的志趣、天赋、潜质以及已经或可能展现出的能力等。
总之,有报考强基计划意愿的家长,需要早早替孩子规划,有意识地参加一些社会实践活动和研究性学习创新课程,以更好地丰富综合素质评价材料内容。
温馨提示:目前,大部分省综评系统没有完善,强基计划综合素质评价大多为单独制定的表单,但是整体上与高中生综合素质评价档案内容一致。
附:强基计划综合素质评价表样例






扫描二维码咨询

声明:本文图片、部分内容来自网络,如有侵权请联系删除。
关于我们
科乐维编程教育注重创新教育课程的开发与实施,长期与大中小学、职业院校及培训学校合作,设计开发个性化创新教育课程体系,具有专业的师资、设备、教材等。引进国外先进机器人设备,体验性强。同时在创客机器人方面起到创新引领的作用,校本课程应用于多所学校,相关工作得到教育部和北京市教委领导充分肯定及高度评价。
联系老师




