上个月曾发生了一件令人心痛的悲剧,一名5岁男童被一块瓷砖砸中头部,经抢救无效后死亡。
事发当天中午,原本孩子妈妈带他来外婆家吃饭,骑车经过小区51号楼时,孩子被一块瓷砖样的东西砸中头部,虽然被砸中后立即将孩子送往当地医院抢救,但最终因抢救无效死亡。
当地警方经过初步调查,砸中孩子头部的为过道地脚线瓷砖,瓷砖脱落后被一名6岁男童捡到,随后被其从窗户扔出。
祸从天降,谁能想到走在路上都能碰上这种事情。
安全问题真的是不能忽视,孩子是何其无辜,不管怎么处理,孩子都是没了,家长痛苦一生!
很多人都觉得,意外离自己非常遥远,但是没有看见,并不代表意外不存在,小编身边就有因为车祸而离开人世的例子。
各种风险当中最不可测的就是“意外”的风险了,因为它跟性别、男女、年龄无关,外来的突发事件是猝不及防的,一旦发生带给人和家庭的损失也是不可估量的。
就算不是倒霉蛋,不会发生自然灾害、飞机失事等严重的意外,各种日常生活中的小意外也会发生不少:雪天滑倒、做饭烫伤、旅游溺水、登山扭到脚、在家触电受伤等,有份意外险可以报销一下医药费,不也是挺好的吗?
意外险都保啥?
意外险主要是提供生命与安全的保障,功能是身故给付、残废给付。
通俗点说,因为意外造成的死亡、伤残和医疗,意外险一般都能管。
保意外身故
被保险人发生意外离世,会直接赔一笔钱留给家人,这个就是买多少保额就赔多少钱。
保意外伤残
因为意外发生伤残了,按照伤残等级赔付。
保意外医疗
因为意外导致的医疗,保险公司报销医药费。需要注意的是,并不是所有的意外险都包含意外医疗。
意外险按照保障期限分类,可以分成超短期意外险、短期意外险和长期意外险。
超短期意外险的保障期限一般为1天至几天,如乘坐几个小时的航空意外险、交通工具意外险,保障出游几天的旅游意外险,只保障一定条件下的伤害,价格非常低,保额很高。
短期意外险的保障时间一般为1年,市面上的大多数意外险为短期意外险,价格也不贵,一般一两百元就能买到。
长期意外险的保障时间在1年以上,可以为10年、20年、30年、至70岁、至80岁、终身等,最长缴费期间最可达20年,有消费型的也有返还型的。
如何选择意外险?
每家保险公司都会有意外险,但是为什么价格却相差很多?如何挑选真的很关键。
推荐一年期、消费型的意外险
一年期意外险没啥门槛,保费便宜、购买灵活、杠杆极高,不会因为年龄的增长而增加,如果出现更优秀的产品还可以随时调整更换,非常方便。
而长期意外险一般保费都比较贵,如果是返还型的长期意外险的话,购买10万保额,一年的保费至少要1500+了,非常不划算,完全没有必要的。
意外险保额很关键
很多人觉得有一份意外险就行了,保额多少也不在意,但其实意外险的保额非常重要。
试想一下,假如因为一次意外,导致了终身残疾,无法正常行走,只能长期做轮椅的话,是不是会对生活和工作产生重大的影响?
家庭收入下降了甚至可能失去工作,但同时因为残疾导致的生活成本却增加了,这对整个家庭来说都是很大的打击。
如果这个时候有100万的意外险赔偿,是不是后面的生活也能轻松一些?
而且意外伤残的赔付,是按照伤残等级对应的比例进行赔付。
伤残等级分十级,一级伤残最严重,赔保额的100%,二级赔90%,三级赔80%,以此类推,十级赔10%。
如果意外险的保额买的太低的话,伤残赔付的额度就会非常的少。
意外医疗额度要足够
需要注意的是,不是所有的意外险都包含意外医疗,所以挑选的时候一定要仔细查看。
优先选择免赔额低、100%报销、社保外也可报销的意外医疗,如果0免赔就更好了。
很多小伙伴买意外险,意外医疗的额度只有5000或者1万,说实话这个额度有点低,如果在一二线城市,遇上意外骨折住院等,这点额度就不太够用了。
所以在预算允许的情况下,还是建议大家意外医疗的额度买高一点,至少在2万以上。
还要注意生效的时间
虽然很多意外险号称没有等待期或者等待期较短,但合同却不一定是次日就能生效的。
有的产品合同生效日为投保成功后的第四天零时起,有的为投保成功后第3日凌晨生效,只有在生效之日起发生的保险事故,才能得到相应的理赔。
万一买完保险第二天就发生了意外,但是保险还没有生效的话,就不能理赔了。
所以意外险一定不要拖到最后再买哦,一定要提前买好。
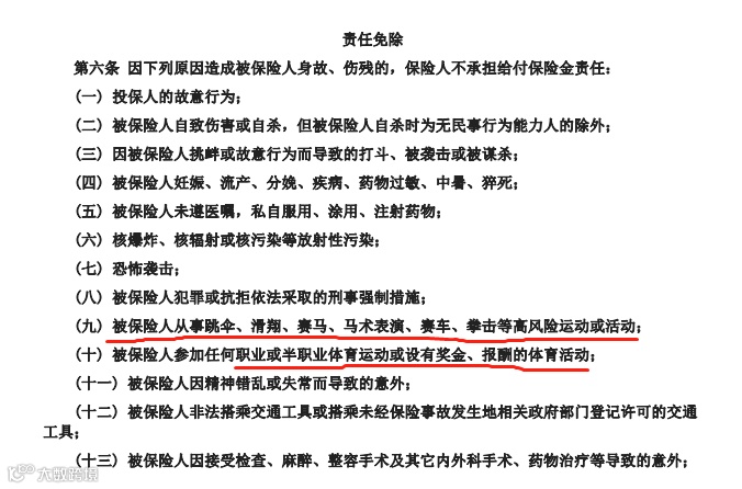
还有一点需要注意,一般的意外险是不保高危职业和高危运动的,以为买了意外险就能随便浪的想法是绝对不对的。
写在最后
意外险真的性价比很高,对于我们大多数人来说,买一年期消费型的意外险就够了,完全没有必要买那种捆绑在一起、动不动就上千的意外险啊。
意外险是相对比较简单的产品了,但是买之前也要做好功课。关于保险的购买,如果有任何的疑问,欢迎后台留言咨询。


