10月26日,国家发改委联同央行、财政部、银保监、证监会以及外汇局合计六部委发布《关于进一步明确规范金融机构资产管理产品投资创业投资基金和政府出资产业投资基金有关事项的通知》,有关部门负责人就新政答记者问。通知特别针对创业投资基金和政府出资产业投资基金两类基金吸收资管资金进行监管放松,豁免资管新规有关限制,鼓励快速发展。
第一部分:资管新规回顾

第二部分:通知解读
1)发文层级高:
本次通知由发改委联合央行在内的6部委发布,而《资管新规》由央行主发,从发文部门来看,两个发文层级相同,且央行、银保监、证监会等主要执行部委均参与起草发布,为后续各部委,特别是银证保监管部门后续落实该通知创造了条件。
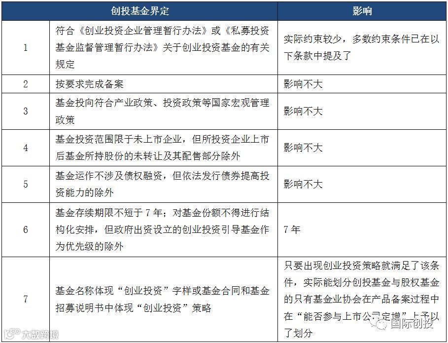
2)创投基金的界定
一个高级别的通知仅仅针对股权投资领域的两个细分产品,这本身就比较少见。通知中对创投基金予以了详细的说明,主要包括:

按照通知对创投基金的定义,多数私募股权投资基金,包括从早期基金到VC再到PE,都可以算入“创业投资基金”的范畴。
3)豁免的范畴
通知直接说明,只要是在资管新规出台前已经签署认缴协议的产品,可以不受资管新规束缚。也就是说,只要新规前一天完成签署LPA,那么后面7年金融机构可直接按协议要求出资,可以继续发老产品募资用于出资,且过渡期结束后,按照“妥善处理”的方法,还可以继续发产品实现出资。凭这一点:
首先明确了,前期签署的LPA是有法律效力的。
第二,至少不用在2020年之前找到合适的接盘方,并转让协议了。
通知说明:如果在新规之前签署完成LPA的资管产品在履行出资义务时,需要加强投资者适当性管理,可以在向投资者充分披露并提示产品投资性质和投资风险的前提下直接将资管计划整体视为一个合格投资人。凭这一点:
无论这个产品底层有多少个投资者都可以视为一个合格投资人。这一点很重要,隐含了“不向上穿透”的意思。如果确实不做向上穿透,那前期的VC产品将无后顾之忧。
要注意的是,通知并未明确说明不对投资者进行合格认定,仍需案例或进一步说明确认。
如果是资管新规出台后签订LPA的,要严格执行资管新规条例。需要做好份额转让等工作。
创投基金和政府出资产业投资基金不算一层资管产品。这使得资管产品嵌套一层后可以向创投基金出资,母基金可以向母基金出资。
总结下,资管新规出台之日是一个划分点,只要在新规之前签署LPA,那么金融机构可以出资,可以发老产品募集资金后出资,而且过渡期过后也可继续执行,而且可以不用去穿透考虑投资人是否合格。只要不签约新的LPA,原有的产品可以无压力持续运营至结束。
虽然,通知没有对期限错配、穿透到底等其他条件予以豁免,但在答记者问环节,部门发言人明确了“通知是为允许公募资管产品投资符合《通知》规定要求的两类基金,要解决公募资管产品出资两类基金的资质认定问题”,根据这一点,我们有理由认为,政府对于期限错配、穿透到底等其他杀手锏限制也会给予豁免。

免责声明:本文仅代表作者本人观点,若需转载或引用,请注明出处。


