重要提醒!2025年浙江省职工“学历与技能提升行动”(即“双提升行动”)资助申报即将开始!一起来看↓↓
资助对象
“双提升行动”资助对象要求是本省工会会员,与用人单位签订劳动合同的一线职工或新就业形态劳动者。同等条件下,适当优先资助各级劳模工匠和新就业形态劳动者。机关、事业单位不属于资助对象。并同时符合以下条件:
学历提升资助对象:
入职后参加学历提升,并在2020年1月1日至2024年12月31日期间取得大专及以上学历证书的职工。证书以教育部学历证书电子注册备案表信息为准。
技能提升资助对象:
入职后参加技能提升,并在2023年1月1日至2024年12月31日期间在浙江省取得高级工及以上职业资格(职业技能等级)证书的职工。专业技术资格证书、计算机信息高新技术证书、专项职业能力证书、特种作业操作证等不列入资助范围。证书以省人力社保厅网站公布为准。
资助标准及名额
资助标准:
对符合条件并通过审核的资助对象按每人1000元标准进行一次性资助。已获得过全总、省总同类补助的职工,不予重复资助。
资助名额:
计划资助30000人,其中学历提升7500人、技能提升22500人。
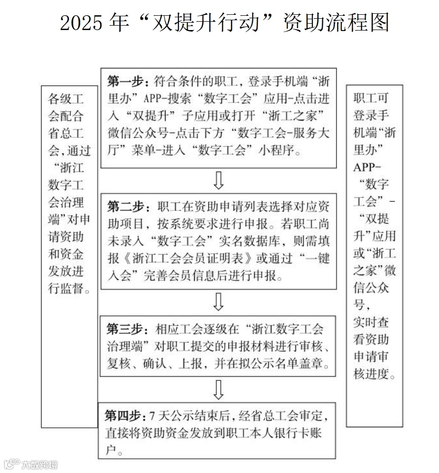
资助流程
项目预热:
学历提升资助于6月23日-6月30日开展预热,技能提升资助于6月30日-7月7日开展预热。
职工可登录“浙里办”APP-“数字工会”-“双提升”应用,或“浙工之家”微信公众号进行试操作。未录入“数字工会”实名数据库的职工,可填报《浙江工会会员证明表》,或通过“一键入会”完善会员信息。
同时,职工应同步准备好本人名下银行卡信息,需提供以下六家银行的任一银行卡,即:中国工商银行、中国农业银行、中国银行、中国建设银行、交通银行、中国邮政储蓄银行。对于将用于填报的银行卡,应确认账户为正常可用状态。为保证后续申请和打款精准性,建议首选填报职工本人名下的省内工行账户信息。
职工申报:
符合条件的职工,可进入“双提升”应用在线填报或核对个人基本信息、学历教育信息(证书信息)、补充信息等申请资料并点击提交。
未录入“数字工会”实名数据库的职工,需完善会员信息后申报。被退回资料的职工,需在申报关闭前完成修改提交,逾期未完善提交,将视作放弃申报。
学历提升资助,7月1日上午10时开放申报,7月15日10时关闭申报。
技能提升资助,7月9日上午10时开放申报,7月23日10时关闭申报。
逐级审核:
资助申报采取系统自动审核为主、县级总工会(或相关省产业工会)审核确认的方式,对职工申报资料按申报时间先后进行逐级审核。由市总工会(省产业工会)上报完成最终确认。
学历提升资助,7月3日上午10时开始审核,7月18日完成初审,7月22日结束审核。
技能提升资助,7月14日上午10时开始审核,7月28日完成初审,7月31日结束审核。
名单公示:
由各市总工会(省产业工会)从系统中导出拟公示名单,加盖公章后报送省总工会,汇总形成公示名单,并在“浙里办”APP公示7天。
逐级审核:
公示结束后,经省总工会审定,直接将资助资金发放到职工本人银行卡账户。
名额要怎么抢?
手把手教你
↓↓↓
(上下滑动查看)
“浙里办”APP
特别声明:转载信息部分来源于“萧山发布”,本公众号转载其他网站内容文字或图片,出于传递更多行业信息而非盈利之目的,同时本网站并不代表赞成其观点或证实其描述内容仅供参考。版权归原网站、作者所有,若有侵权,请联系我们删除。

