
2021年,国家出台3胎政策,引起整个消费领域的关注,各大消费品牌、资本方纷纷入局,在线上竞争之下再添竞争。同时,随着国家数字化战略的推动,消费行为发生的改变,孕婴童行业迎来了数字化发展之路。
虽然现在数字化已是大势所趋的情况下,传统母婴品牌如何摆脱竞争困境、快速实现转型成为了当务之急。
母婴作为传统产业而言,虽然有了政策利好,但在面对数字化转型时,依然会一头雾水,还有许多品牌、渠道对数字化不了解、数字化降本增效具体成效表现不清晰、人人都在谈的数字化转型,到底该怎么做?
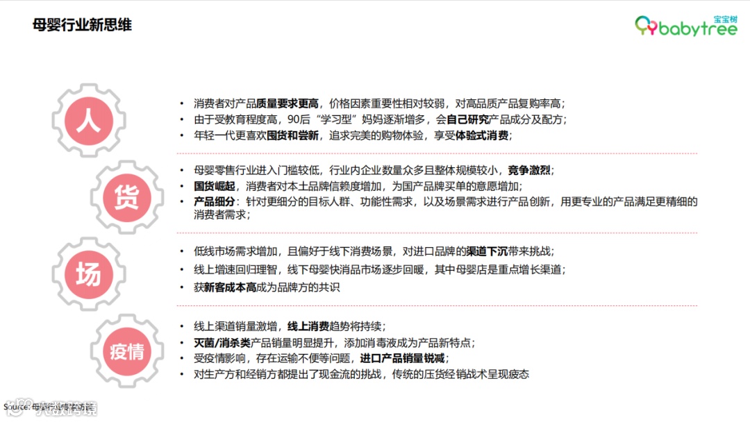
# 当下母婴行业经营痛点
1、线上电商渠道、线下门店的获客成本越来越高。
2、现有的门店销售和线上营销渠道无法整合管理。
3、没办法和客户建立持续互动,消费者粘性不高。
4、用户数据画像不完整,无法精准满足客户需求。
# 全场景数字化
做到人货场降本增效
数字化正在改变品牌的发展方向。透过纷繁复杂、纵横交错的数据比对,品牌可以清晰的洞察消费者的偏好,摸清产品的营销重点。
通过优化供应链的数字化能力,可以精准的配送路线,高效地分仓补货。通过对数据的解析,可以准确得到消费者的选择行为与产品的功效、价格、材质等的内在关系,从而快速的反馈到运营、策划、研发、生产等部门,以实现整个链条的优化调整。
此外,数字的应用才叫数字化,而不是数据的收集,私域数据攥在手里面没用,帮助微乎其微。真正数字化的方向叫运营,怎么把其利用起来,形成我们真正的内容和画像。数字化的核心不在于系统,不在于数据,而是在于人。任务化管理阶段,可以规避掉很多挑战,但如何去深度化的做成,如何去构建信任,门店需要思考线上是如何构建信任的,来构建线下渠道信任,这是比较大的挑战。
所以,数字化转型一定是升级母婴终端信任链的重要途径。企业需要具备越界、破域、出圈的思想,打造线上、线下一体化的商品结构,从供应链数字化,营销数字化,再通过数字化画像链接用户。
扎根产业互联网平台,打通供应商、渠道商、B端店主和C端消费者,融合线上与线下,以消费者为核心,借助社交触点,持续转化用户,深度挖掘会员价值,精准营销,才能降本增效。
点击关注👇

