GFE
2022年12月5日至12月8日,由东莞市人民政府主办,东莞市工业和信息化局、数字化工业软件联盟承办,华为云计算技术有限公司、广东省数字化学会协办的第二届工业软件创新应用大赛(以下简称“大赛”)总决赛在广东省东莞市松山湖工业软件应用推广中心成功举办。广州颖力科技在众多团队中脱颖而出,名列前茅,获得了此次大赛的创新应用最佳实践奖,并于12月19日参加了颁奖典礼。
GFE
本届大赛重点聚焦软件实践层面,遴选一批具有示范带动作用的优秀工业软件实践案例,以点带面,加速推动国产工业软件的应用迭代,助力好技术好产品在市场推广应用中迭代升级,实现“创新-应用-再创新”的良性循环。
GFE
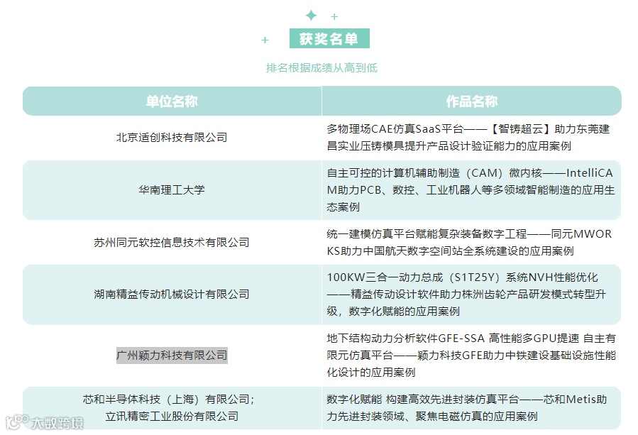
大赛自今年9月正式启动,开赛即受到产业界高度关注,共收到全国120支团队提交的优秀实践案例,通过初赛的激烈角逐,其中53支团队晋级决赛。评委专家们针对提交作品的技术创新、产业应用和价值体现等方面进行答辩交流探讨,最终遴选出包括颖力科技《高性能多GPU提速 自主通用有限元仿真平台 —— 颖力科技GFE助力基础设施和能源设施性能化设计的应用案例》在内的20个案例获得本届大赛的最佳实践奖,我司更是获得了第五名的好成绩。
GFE
据广州颖力科技曹胜涛博士介绍,我司自主研发了地下结构动力分析软件GFE-SSA。该软件由有限元求解器模块和前处理模块组成,并可与结构专业设计软件无缝对接进行结构前后处理。GFE软件的优势与功能特色如下:
(1)“准”—集成了先进的土-结构动力相互作用分析模型与方法,保证计算结果准确。软件的各类单元、本构模型、相互作用、求解算法等对标国际主流通用有限元软件;软件集成了动力人工边界条件、场地地震反应分析、地震动输入等土-结构相互作用分析方法;软件集成了我国地下结构抗震设计规范要求的各类分析方法,包括二维和三维以及线性和非线性时程分析方法、反应加速度法、反应位移法等。
(2)“快”—采用了多GPU并行计算的显式动力求解和编程架构,保证计算过程快速。软件采用CPU+GPU异构并行计算的显式动力分析技术,其计算速度是多CPU并行计算速度的10倍以上。
(3)“简”—简化了土与结构一体化建模,可进行构件设计并生成计算书,操作简便。可将结构专业设计软件建立的结构模型导入GFE软件,之后在GFE软件内简单完成土-结构系统建模;基于GFE计算得到的结构结果可以完成效应组合、截面验算、配筋、生成计算书等;GFE软件也支持导入其他有限元软件的计算模型。
GFE
由于采用独特的“GPU+CPU”的大规模高性能并行计算策略,SSD软件具有当前同类型软件不可匹敌的多方面优势。与目前市场上具有地下结构动力弹塑性分析功能的国外专业软件相比,软件具备显著的模型精细准确程度、求解速度和求解规模等方面的优势,而所需硬件成本基本相同;与国外通用分析软相比,此软件除上述优势,还能具有便于专业应用、软硬件成本低的优势。相信在不久的将来,随着地下结构动力分析软件GFE-SSA的广泛应用,将会大大提升地下结构的抗震设计水平,为我国地下结构的抗震安全做出贡献,颖力科技也将继续开发出更多实用功能的软件,助力企业实现智能化的发展。
GFE
公司简介
广州颖力科技有限公司由国家重大人才工程专家李志山博士和曹胜涛博士创建。公司设立在清华珠三角研究院总部的孵化基地,为黄埔开发区的创业英才公司,并入选广州市“红棉计划”。
公司致力于工业和工程领域的高性能有限元分析软件的开发及推广应用,自主研发基于CPU+GPU异构并行计算技术的高性能通用有限元分析软件GFE。在杜修力院士、赵密教授等专家的指导下,公司自主研发了地下结构动力分析软件GFE-SSA,全面支持我国地下结构抗震设计规范。GFE系列软件填补了国内技术的空白,在工业界具有广阔的应用市场前景。
GFE
联系方式
联系邮箱:Song@gzyltech.com
联系地址:广州市黄埔区香雪八路98号F栋清华珠三角研究院1103
联 系 人 :宋莹莹
邮政编码:510530
原创文章,未经同意禁止转载
长按二维码,关注颖力科技

