“芬太尼”因为中美贸易站的问题,而备受关注。3日各大上市公司都纷纷出公告,撇清出口美国的事宜。4日开始各大替代股反而逆势上行,银河生物一字板,易明医药高开涨停二连板,塞隆药业涨超5%。

1
芬太尼到底是何物?
根据维基百科介绍,芬太尼(Fentanyl)是一种强效的类阿片止痛剂,截至2012年,芬太尼是医学中使用最广泛的合成阿片类药物。其特点是起效迅速且作用时间极短,静脉注射后1分钟起效,4分钟达高峰,维持作用30分钟;肌内注射后约7分钟起效,维持约1~2小时。它是脑中μ-阿片受体的强力激动剂,芬太尼比吗啡效力高50~100倍,是海洛因的50倍。
它的化学名称是N-〔l-(2-苯乙基)-4-哌啶基〕-N-苯基丙酰胺,分子式为C22H28N2O,分子结构式为:

而芬太尼的衍生物卡芬太尼(carfentanil)更变态,其药效是芬太尼的100倍,海洛因的5000倍,吗啡的10000倍,只要0.02克,就足以使一个成年人毙命。
而芬太尼致死最为人熟知的一个例子是,2016年4月21日,57岁的美国著名歌手、音乐家和唱片制作人普林斯·罗杰·尼尔森被发现在明尼苏达州的家中死亡,死因为意外服用过量芬太尼。

Prince去世后Paisley Park外聚集的粉丝
2
上市公司极力撇清关系
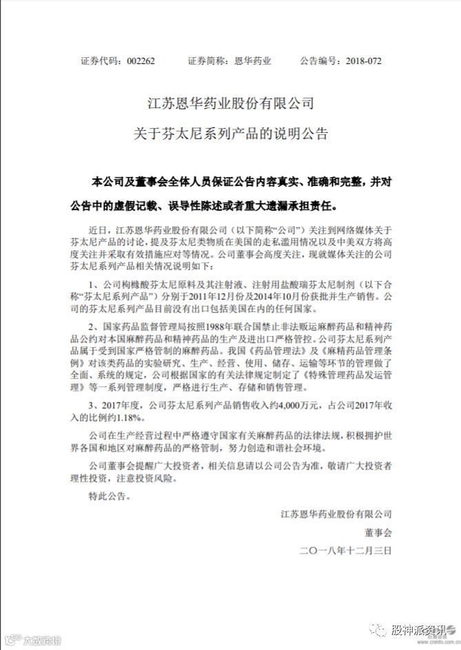
证券代码:002262
证券简称:恩华药业
公告编号:2018-072
时间:12月3日
截至目前,控股子公司宜昌人福没有任何芬太尼类物质(中间体、原料或制剂)出口到美国。

证券代码:600420
证券简称:现代制药
公告编号:2018-100
时间:12月3日
产品均在国内销售,没有出口到包括美国在内的任何国家。

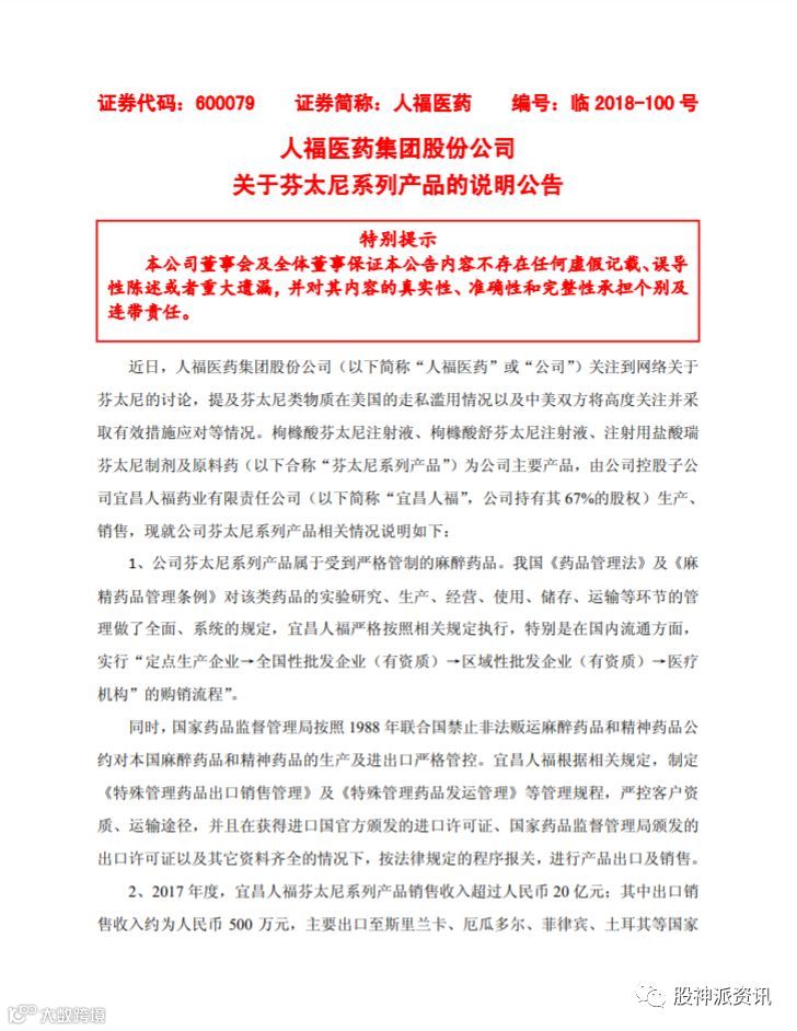
证券代码:600079
证券简称:人福医药
编号:临2018-100号
时间:12月2日
主要出口至斯里兰卡、厄瓜多尔、菲律宾、土耳其等国家或地区,采购方均为进口国的国家官方采购机构、当地官方认可的具有管制药品经营资质的公司或当地具有管制药品生产资质的工厂。截至目前,宜昌人福没有任何芬太尼类物质(中间体、原料或制剂)出口到美国。

证券代码:000513
证券简称:丽珠集团
编号:2018-108
时间:12月3日
公司于2016年2月收到原国家食品药品监督管理局核准签发的《麻醉药品和精神药品研制立项批件》(批件号:TYL2016-0033),申请立项研制药品名称为盐酸羟考酮对乙酰氨基酚缓释片。由于2017年7月原研产品在美国因为不能防止滥用而被终止上市,本项目无参比对照药,已主动终止。

值得一提的是,今年10月25日,国家卫生健康委发布了《关于印发国家基本药物目录(2018年版)的通知》,新增加165种药物品种,其中人福医药的产品瑞芬太尼还新纳入了国家基药目录。
3
麻醉行业庞大市场
国联证券研究报告显示,2015年麻醉用药市场规模为121.59亿元,同比增长6.4%。根据 PDB 样本医院数据,2015 年样本医院麻醉及辅助用药销售额(PDB 数据中不包含麻醉镇痛药)为 22.14 亿元,同比增长 6.73%,2005-2015 复合增长率为 19.16%。中国麻醉药人均医用消耗量还不足北美地区人均医用消费量的 1%,认为随着收入水平的提高整体行业仍将维持两位数增速。
麻醉剂市场随手术量稳步增长,而胃镜、结肠镜、喉镜、支气管镜、阴道镜和宫腔镜等多种检测手段的普及与应用以及整容手术的升温等多种因素也为麻醉剂市场提供了新的活力。

各大证券公司也纷纷发表意见:
1、东方证券认为,考虑到中国一直是对芬太尼为代表的一类精毒麻药品管制最强的国家之一,对芬太尼的规范对相关公司实际影响有限,但受情绪面影响,短期股价或承压。
2、中金公司发表研报称,中国对麻精类药物整个流程都有严格控制,严惩走私利于麻精行业进一步规范,现有企业继续享有准入壁垒。由于中国政府对麻精类药品进出口严格管控,目前国内企业在麻精产品的出口上体量仍较小,且无出口美国。此次事件对于国内企业只是象征意义上的影响,对于实际经营不会产生影响。
3、中信建投医药团队认为,麻醉镇痛领域是国内未满足的临床需求,仍有较大提升空间。由于我国临床对麻醉镇痛药认识不足和新药品种的缺乏,较多强调麻醉镇痛药的成瘾性,导致麻醉镇痛药的处方相对保守。未来在癌性镇痛、非癌性慢性疼痛及无痛分娩等细分领域还有较大提升空间。该团队认为,对芬太尼的规范对相关个股实际影响非常有限。
虽然芬太尼把这个偏门的医药产品推到了大众面前,但是相对于个股影响较小,昨日各个涉及的股票并没有大的股票波动。
相反4日,芬太尼的替代股银河生物、易明医药涨停,赛隆药业、景峰医药等纷纷跟涨。
观点
关键字:
事件影响微小
医药板块持续走强


