1.特朗普发布“禁令”,波音股价盘中骤跌3%

北京时间14日凌晨2点30分许(美国东部时间13日下午2:30),美国总统特朗普表示,他将签署“紧急命令”,要求全部波音737 MAX 8和MAX 9机型停止执飞。特朗普“禁令”发布后,波音股价盘中骤跌3%,随后尾盘拉升,截至当地时间3月13日收盘,股价收涨0.46%。(1号时务局)
2.波音三天蒸发1750亿元

数据显示,波音股价在埃塞航空空难发生后3个交易日内,跌幅达10.74%,成交量也迅速扩大,市值蒸发约1750亿元。波音737MAX是波音产品线中负责盈利的机型,市场订单充沛。有报道称,737MAX占据着波音未来交付量的三分之二,以及预计为40%的利润。彭博预计该机型的年收入将达到300亿美元。2017年,波音收入为934亿美元,净利润为82亿美元。(1号时务局)
国内新闻
3.马云蔡崇信为公益出售股票,马云将出售最多2140万股

马云和蔡崇信的关联实体和慈善基金会签订售股计划:自协议签订之后的今年4月开始,按照事先确定的条款,在12个月内马云将出售最多2140万股,在今年年底前蔡崇信将出售最多920万股,用于达成公益慈善承诺及一般财富规划。2014年,马云和蔡崇信就共同宣布,拿出自己在阿里巴巴集团拥有的相当于阿里巴巴总股本2%的期权,成立个人公益信托基金,致力公益生态等。
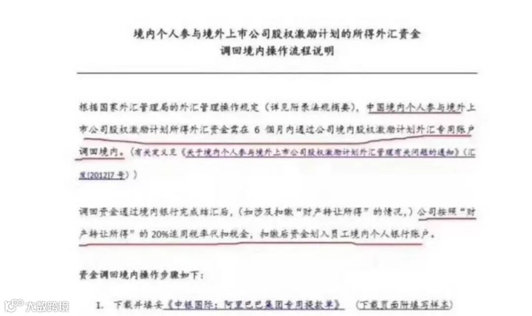
4.阿里:员工VIE境外收益6个月内须强制回流纳税

阿里近日的股权期权激励计划显示,VIE境外收益需6个月内强制换汇回流并纳税。这也是阿里率先响应反避税条款的一大举措。一直以来,大量中国企业通过VIE架构等方式实现境外上市来避税。但去年9月以来,中国与其他部分国家交换CRS信息,中国税务机关将掌握个人境外收入。此外,修改后的个人所得税法首次设立了反避税条款。(Bianews)
5.上交所总经理蒋锋:以科创板为核心,提升服务科创企业能力
上交所总经理蒋锋表示,上交所将以“科创板”作为改革的“牛鼻子”、创新的“试验田”、发展的“主阵地”,积极提升服务科技创新企业能力,努力提高、改善投资者回报,让投资者更好的分享创新企业发展成果。(新浪财经)
任正非周三在深圳华为总部接受了CNN的采访。他表示:“如果美国政府总是以残忍的方式对待其他国家、公司或个人,那么就没有人敢在美国投资。”

他称特朗普总统是一位优秀的领导人,为美国企业减税,但他敦促特朗普重新考虑自己对外国和企业的做法。“他的策略都是错误的,”任正非说。“如果他今天恐吓一个国家,明天威胁一家公司,或者肆意逮捕某人,那么就没有人敢在美国投资。”
7.华为余承东:今年在IoT领域将投入60-70亿美元技术研发费用

华为消费者业务CEO余承东在华为HILINK生态大会2019上表示,“今年华为在IoT领域将投入60-70亿美元的技术研发费用,很快我们会成为全球在这个领域投入研发费用最高的技术公司。”(财联社)
8.YC回应吕骋“投奔”陆奇:不便公布入选企业名单
关于吕骋创立的AI 娱乐公司是否为YC中国首批创业营学员,YC中国表示,目前YC中国不可以公布入选企业名单;就其是否拿到YC中国的投资,YC未予置评。(新浪科技)
9.美警告德国不要在5G网络建设中使用华为设备,中方回应

天眼查数据显示,近期,百度在线网络技术(北京)有限公司新增数条专利申请的公开信息。其中包括无人驾驶汽车的传感器组合装置;无人车的分级方法、装置、设备、存储介质和车辆;无人驾驶车辆控制方法及装置等。
11.新东方在线将于3月28日在港上市,明起招股入场费5606元

新东方在线宣布将于3月28日在港上市,其中1.48亿股股份将作国际发售,约合共占初步发售股份总数的90%;余下0.165亿股股份将于香港作公开发售,约合共占初步发售股份总数的10%,每股招股价介于9.3港元-11.1港元之间。募资额介于15.3亿港元和18.26亿港元之间,入场费5605.93港元。股票代号为1797。
12.小米发文致歉,因备货不足紧急叫停小米9发售

14日晚间,小米商城官方微博发文称,因货量不足,将严重影响用户消费体验,决定取消明天上午小米9 SE及小米9透明尊享版的开售。小米在微博致歉表示,“小米生产线上的全体员工,在尽最大努力进行备货,期待下次开售能够给米粉和用户带来更好的体验。”
13.甲骨文第三财季营收96.14亿美元,同比扭亏

甲骨文发布了2019财年第三财季财报。报告显示,甲骨文第三财季总营收为96.14亿美元,与去年同期的96.76亿美元相比下降1%,不计入汇率变动的影响为同比增长3%;净利润为27.45亿美元,相比之下去年同期的净亏损为40.47亿美元。(新浪科技)
14.“乐视”电视回归:高管称不追求硬件利润 不与竞对打价格战
3月13日,乐融致新宣布LeTV重回市场,为第五代LeTV预热。乐融致新高管表示,我们不会有价格战了。但核心的商业模式没变:还是通过后端运营来获客,在硬件方面不追求利润。我们现在每周监测友商情况,不针对任何人,没有人比我们价格低。他们不是做不到这么低,只是不想把价格放低。但我们不是为了打价格战,而是我们的产品就是这么规划的。(腾讯科技)
15.第九批游戏版号下发,腾讯、网易获版号

原国家新闻出版广电总局网站显示,第九批游戏版号已经下发,数量为93个。公司及结果显示,腾讯和网易未获得版号,巨人网络《猫咪别追我》获得版号。
16.小红书回应“种草笔记”代发刷量:严厉打击数据作弊,已报案
此前有媒体报道,小红书部分“种草笔记”由推广团队代写代发,还可刷量提升搜索排名。小红书对此回应称,已就这类事件向公安机关报案,并积极配合公安调查处理。小红书一直以来严厉打击社区数据作弊行为,此前已配合公安机关调查破获多起刷量案件。为了维护社区内容的真实性,小红书社区早已建立几十人的反作弊团队,形成了独立于业务体系的诚信风控体系。
17.微信2月月活突破10亿,排名第一

Trustdata发布2019年2月移动互联网全行业排行榜,Top 10分别为微信、支付宝、QQ、淘宝、百度、Wifi万能钥匙、抖音短视频、爱奇艺、腾讯视频和今日头条。其中,微信MAU为10.11亿;同时,Top 10中,仅淘宝和今日头条的MAU环比下降:淘宝MAU环比下降2.76%,今日头条MAU环比下降1.45%。
18.哈啰免押一周年,称单车破坏率同比下降37%
哈啰出行今日迎来推行全国信用免押一周年。哈啰出行方面称,在用户信用体系建设上取得阶段性成果:不文明用车现象大幅减少,单车破坏率同比下降37%,在治理效果最好的城市,单车破坏率同比下降甚至超过60%。(新浪科技)
国际新闻
19.中国海关解除对特斯拉Model 3的暂停放行措施

据彭博,中国海关解除对特斯拉Model 3的暂停放行措施。上周,中国海关停止了特斯拉Model 3进口产品的清关,称其没有中文警告标志,名牌标签缺失或不正确。特斯拉当时表示,已与当局达成了解决方案。(腾讯科技)
20.谷歌:2018年删除了23亿条恶意广告
谷歌公布,公司广告团队2018年共删除了23亿条“恶意广告”,比2017年删除的32亿条减少了28%。其称,2018年谷歌使用了“改进的机器学习技术”识别了近100万个恶意广告客户账户,其中包括近73.4万家出版商和应用开发商。此外,谷歌称其2018年还推出了330个检测分类器,检测页面级别的“恶意行为”。(腾讯科技)
21.奥迪2018财年利润47.05亿欧元,2019年将推至少20款新车型

财务数据显示,2018年奥迪股份营业收入为592.48亿欧元,相对于2017年的597.89亿欧元有小幅下滑;扣除特殊项目支出前的营业利润为47.05亿欧元,比2017年的50.58有6.97%的下滑。根据大众汽车年度报告,奥迪计划到2025年将提供至少20款电动车型。在2019年,奥迪将有超过20款新车发布。(经济观察网)
22.FF决定出售北拉斯维加斯超5000亩土地 报价4000万美元
在与地产商恒大和平分手后,贾跃亭创立的电动汽车品牌FF一直试图需求新的投资人,但目前来看进展似乎不太理想——FF正试图通过卖地来推进FF的量产与交付。

洛杉矶当地时间3月13日,FF宣布,为实现全球化战略运营,落实中美一体化研发战略,整合全球资源,FF在战略聚焦的同时正在进行组织调整和减持非核心资产。基于以上原因,FF今天宣布出售其在内华达州北拉斯维加斯市的900英亩土地(约5463亩),报价为4000万美金。该地块已经过FF多次修缮改造,其中的700英亩(约4250亩)已经完全具备了立即进行工业建设的条件。(腾讯科技)
23.Facebook首席产品官和WhatsApp副总裁即将离职

Facebook首席执行官马克扎克伯格周四在一份报告中宣布,公司首席产品官克里斯·考克斯将离职。同时,扎克伯格也宣布WhatsApp副总裁克里斯·丹尼尔斯将离开公司。 丹尼尔斯之前负责管理公司的业务开发团队及其Internet.org工作。(新浪科技)
24.Facebook旗下应用程序停摆,部分用户超过10小时无法使用
Facebook周三表示,世界各地部分用户没有办法使用该公司旗下的Instagram、Whatsapp以及Facebook等应用程序,这是近期以来该公司最长时间的断线。Facebook在推特上告知用户,公司正努力尽快解决这个问题,同时也证实这与公司遭受分散式阻断服务攻击(DDoS)无关;部分用户无法连上这些应用程序超过10个小时。(新浪科技)


