
到 2025 年,自由贸易港制度初步建立;到 2035 年,自由贸易港的制 度体系和运作模式更加成熟
邓小平早在 20 世纪 80 年代末提出“我 们内地还要再造几个香港”,但由于历史原因,自由贸易港的建设在现 实中没能及时落地与推进。2013 年,中国( 上海) 自由贸易试验区获 国务院批准成立,后在全国逐步批准了 11 个自贸试验区,从而形成 横贯东西、驰骋南北的“1 + 3 + 7”的试点格局。2017 年 10 月 18 日, 在“十九大”上,习总书记提出“赋予自由贸易试验区更大改革自主 权,探索建设自由贸易港”。2018 年 4 月 13 日,习近平总书记在庆祝 海南建省办经济特区 30 周年大会上发表重要讲话时强调,党中央支持 海南逐步探索、稳步推进中国特色自由贸易港建设,分步骤、分阶段 建立自由贸易港政策和制度体系。4 月 14 日《中共中央国务院关于支 持海南全面深化改革开放的指导意见》发布并明确提出:到 2025 年, 自由贸易港制度初步建立;到 2035 年,自由贸易港的制度体系和运作模式更加成熟。

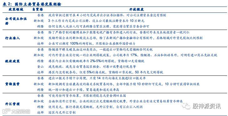
世界自由贸易港各有特点,中国自贸区开放程度仍有较大差距
截至 2016 年,15 个发达国家和地区拥有 425 个自由贸易区,67 个发展中 国家和地区的自由贸易区数据达 775 个。由于不同国家的开放程度、 港口的自然禀赋以及经济发展水平均有差异,各国自贸港的发展都带 有自身的特点,但也有一些共同的基本特征:税收优惠、外汇自由支 付、发达的现代服务业、开放的企业准入制度以及鼓励民间和跨国资 本投资。从目前来看,中国自贸区建设,无论在深度上还是广度上, 与国际自由贸易港相比仍存在较大差距或发展瓶颈。

自由贸易港免税业竞争回归零售业核心:门店选址、运营管理、产品渠道
自由贸易港对大部分货物免征关税,且普遍实行外国人离境 退消费税政策,外国人在自由贸易港的大部分购物可以免除关税以及 消费税。所以,从税收角度而言,自由贸易岛内免税店与普通零售门 店无显著区别。在自由贸易港中零售业态的竞争主要围绕门店选址、 运营管理、产品渠道等。免税运营龙头可依托既有优势,在自有贸易 港中立足。DFS 集团为于 2013 年起,开始以 DFS T 广场为重要战略; 2017 年,DFS 集团收入中 60%来自于 T 广场系列贡献。

中免已抢占海南核心流量,根基深厚先发优势显著;全面建成自由 贸易港后,有望大幅受益于活跃交易、客流增长
根据《中共中央国 务院关于支持海南全面深化改革开放的指导意见》规划,海南省自由 贸易港制度于 2025 年初步建立,相关工作工程浩大,从初步设立到成 熟运行,或需更长时间;中免可在较长时间内作为海南省独家免税运营商持续运营,进一步抢占核心流量,巩固发展根基;全面建成自由 贸易港后,有望大幅受益于活跃交易、客流增长。
风险提示
宏观经济增速明显下行风险;免税政策红利低于预期;自 由贸易港制度开放程度大幅高于预期;机场免税店业绩改善速度低于预期。


