
历史性时刻!8家上市公司集体公告,坐实南北船启动战略性重组!
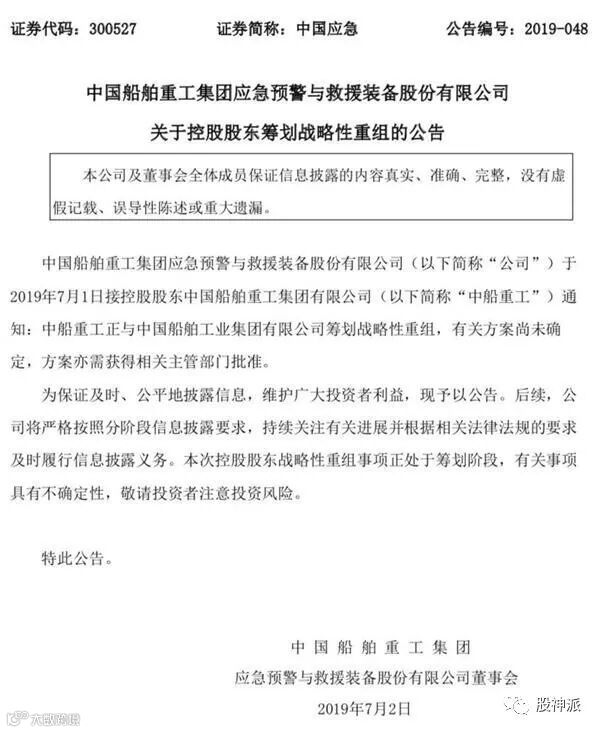
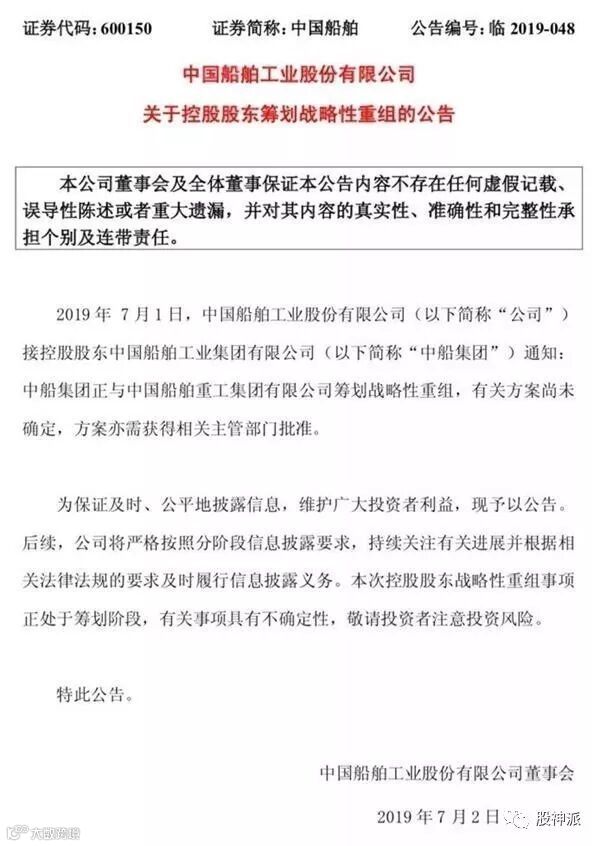
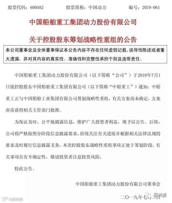
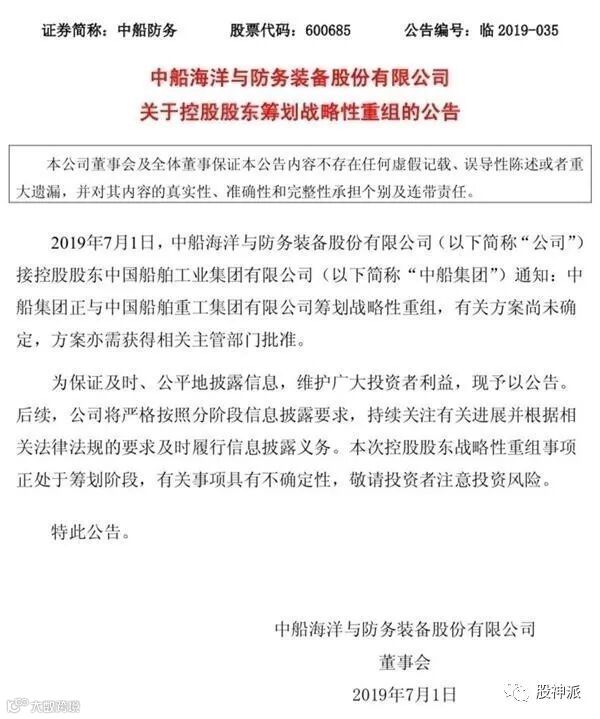
南北船合并终于要成事实!7月1日晚间,中国重工(601989)、中国海防(600764)、久之洋(300516)、中国动力(600482)、中国应急(300527)、中船防务(600685)、中船科技(600072)、中国船舶(600150)等8家上市公司均发布公告,公司7月1日接实际控制人通知,中船重工正与中国船舶工业集团有限公司筹划战略性重组,有关方案尚未确定,方案亦需获得相关主管部门批准。
今年5月份,中船重工就召开整合重组工作推进会,称将从近期和长远发展的角度整体推动整合重组工作。今年二季度以来,南北船体系资本运作的节奏明显加快。
自6月份以来,上述8家上市公司几乎全部上涨,仅中国应急出现小幅下跌。截至7月1日,8家上市公司总市值为2501.66亿元,而在一个月前(6月1日)8家合计市值为2290.22亿元,即一个月时间,8公司市值飙升211.45亿元。

庞大的造船产业链整合
据每日经济新闻报道,市场上近年来反复提到的“南北船合并”,指中船集团与中国船舶重工集团的合并。其中,“南船”指中船集团,“北船”指中船重工。
中船集团官网显示,公司正式成立于1999年7月1日,是在原中国船舶工业总公司所属部门企事业单位基础上组建的中央直属特大型国有企业,是国家授权投资机构,由中央直接管理,在世界500强中名列第364位。截至2017年底,中船集团拥有40余家二级单位。
中船集团旗下聚集了一批实力雄厚的造修船企业和船舶配套企业,包括江南造船集团、沪东中华造船集团、上海外高桥造船、上海江南长兴造船等。同时,公司还拥有中国船舶及海洋工程设计研究院、上海船舶研究设计院、广州船舶与海洋工程设计研究院3家船舶研究设计机构,以及中船第九设计研究院工程等知名工程咨询、设计、总包单位。
中船重工同样成立于1999年7月1日,是由原中国船舶工业总公司部分企事业单位重组成立的特大型国有企业。公司主要从事海洋装备产业、动力与机电装备产业、战略新兴产业和生产性现代服务业的研发生产。2018年,公司连续7年入选世界500强企业,排名第245位,位居全球船舶企业首位。
中船重工拥有上市平台公司5家,二级成员单位95家,科研院所29家,员工17万人。
“南北船”合并的说法在市场内早已不新鲜,今年更是被频繁提及。

图片来源:摄图网(图文无关)
今年4月时,太平洋证券曾表示,民船方面,目前国际贸易相对不活跃,航运景气度仍处于低位,船舶需求量少,全球产能供过于求。在此行业背景下,“南北船”合并子公司船厂之间竞争关系依旧,若能够有效整合产能,促进技术开发和提升管理能力,有望提高整体国际竞争力;军船方面,“南北船”一定程度上有合作关系,合并后资源整合将继续加大我国军船制造实力。
太平洋证券认为,民船行业大规模复苏尚待时日,“南北船”在未来几年将继续面临依靠军船订单的局面。未来,国际贸易活跃度提升、军船订单新一轮的爆发,是行业基本面根本性恢复的基础。
“南北船”合并话题持续受关注
事实上,“南北船”合并早在2014年便开始酝酿,但进度一直较为缓慢。
国资委主任肖亚庆在今年全国两会期间曾表示:要积极稳妥地推进装备制造、造船等领域的战略性重组,持续推动海工设备等领域的专业化整合,不断提高资源的配置效率。彼时,这番表态也曾被市场理解为船舶产业将会引来一场大的变革。
3月中旬,中船重工党组书记、董事长胡问鸣一行访问中船集团,与中船集团党组书记、董事长雷凡培举行座谈。当时,双方围绕共同服务国家战略,就进一步加强沟通交流、扩大合作范围、促进优势互补,携手推动我国船舶工业实现高质量发展进行了深入交流并达成共识。
与此同时,在资本运作上,南、北船自3月以来,内部资产整合动作频频。
比如中船集团旗下中国船舶、中船防务一直在推进的资产重组。此外,中船重工旗下中国海防公告拟注入715、716、726所旗下经营性资产。
加之3月末时《中国证券报》曾报道称,“南北船”重组方案正在加快制定和上报,船舶制造业“航母”呼之欲出。
会否复制中车10倍神话?安信证券:要看主业发展情况
种种举动,曾几度点燃市场期待。
在资本市场上,资金也随之交相呼应。A股的上一轮反弹中,船舶制造板块表现优异,不少个股走出了翻倍行情。在这种行情背后,既有行业基本面触底反弹的因素,显然也与造船、海工领域强烈的整合预期相关。
值得一提的是,当年南车与北车合并成中国中车,股价一度飙涨近乎10倍,成为2015年最牛的股票之一,并且成为当年牛市的总龙头。参照南北车合并时带来的财富效应,就不难想象投资者对“南北船”合并的期待。

安信证券认为,短期对股价有所刺激,未来要看主业发展情况。
1、南北船集团战略性重组方案尚未确定,此次由南北船集团自下而上形成方案,之后报主管部门审批,与此前央企重组先由国务院审批通过、自上而下有所不同,南北船集团在战略性重组的方案形成中都有一定话语权。
2、预计南北船集团合并,目前阶段更多是职能部门的合并和人事的调整,旗下各上市公司或仍维持现状,推进前期各自公告的相关方案。每个公司的具体定位或者资产整合需要等待集团领导人事落地、各方面条件成熟后另行展开。
3、近期船舶板块股价表现可能在体现部分预期,战略性重组信息公布后,南北船集团旗下个股股价或有短期冲高表现。将来的走势还是要看净资产和利润带来的公司价值情况。
4、短期可能对军工并购重组有所刺激。今年监管层对并购重组条线,但军工领域的并购重组预计仍将遵循成熟一个、发展一个的原则。每次重组对上市公司的影响还要看是否带来估值水平的大幅下降。
南北船概念股解析
在南北船合并消息之下,相关概念股自然更值得关注。据券商中国统计,共有以下8只个股被认定为是“南北船合并”概念股。

1、中国应急
公司简介:中国应急自设立以来主要从事应急交通工程装备的研发、生产和销售,是国内军用应急交通工程装备领域中规模领先、产品线齐全和研发实力突出的专业制造商之一,也是军方应急交通工程装备的重要供应商和总装单位。
主营业务:其他应急交通工程装备、应急钢制桁架桥、应急机械化桥、应急交通工程装备。

2、中船科技
公司简介:中船科技是我国大型纲结构、成套机械工程制造基地,具有建设部颁发的钢结构专业承包一级资质,收入和利润主要来自于钢结构业务。公司以大型钢结构工程、重型港口机械、特种压力容器等产品为主导。拥有设计制造我国第一台万吨水压机、第一座导弹发射架、第一台过江和地铁用隧道盾构掘进机等众多国内“第一”。
主营业务:工程咨询、工程设计、勘察、工程项目总承包,能承担多类大型项目的工程总承包业务,公司业务由产业链的制造端延伸至高附加值的设计、勘察、工程总承包等领域。

3、中国船舶
公司简介:中国船舶是中船集团核心民品主业上市公司,整合了中船集团旗下大型造船、修船、动力及机电设备、海洋工程等业务,具有完整的船舶行业产业链。目前,公司下属外高桥造船、中船澄西、沪东重机三家子公司
主营业务:业务涵盖船舶建造、修船、海洋工程、动力业务、机电设备等,在规模、品牌、技术结构、转型发展等方面具有优势。

4、中国动力
公司简介:中国动力原是军用起动铅酸蓄电池的定点生产单位,多年来公司引进了多条蓄电池专用生产线和检测设备。公司是一汽大众、上海大众、上海通用、北京现代、东风汽车、长安汽车的常年合作方,是奥迪A6、帕萨特领驭、别克荣御等中高端车型的独家配套商,国内汽车起动电池市场占有率较高并连续多年跻身于“中国汽车零部件百强企业”、“中国机械工业百强企业”。
主营业务:业务范围涵盖燃气动力、蒸汽动力、化学动力、全电动力、民用核动力、柴油机动力、热气机动力等七大动力,成为多维度的高端动力装备研发、制造、系统集成、销售及服务的上市公司。

5、中船防务
公司简介:中船防务是集海洋防务装备、海洋运输装备、海洋开发装备和海洋科考装备四大海洋装备于一体的大型综合性海洋与防务装备企业集团。公司拥有广船国际、黄埔文冲两家主要子公司,先后荣获“中国制造业500强”、“中国品牌500强”等荣誉称号。
主营业务:业务涵盖防务装备、船舶修造、海洋工程、非船业务四大板块,主要产品包括军用舰船、特种辅船、公务船、油船、支线集装箱船、客滚船、半潜船、极地模块运输船、海洋平台等船舶海工产品以及钢结构、成套机电设备等非船产品。

6、中国海防
公司简介:中国海防原是一家电子行业类高科技公司,以集成电路(IC)卡及模块封装、计算机系统集成与分销业务为主。2017年通过重大资产重组,公司置出原有资产和负债,并置入长城电子100%股权。
主营业务:水声信息传输装备、水下武器系统专项设备、压载水特种电源。

7、久之洋
公司简介:公司主要从事红外热像仪、激光测距仪的研发、生产与销售,是国内少有的、同时具备红外热像仪和激光测距仪自主研制生产能力的高新技术企业。公司组建有非制冷红外、制冷红外、激光产品三条生产线,能够满足不同客户定制产品或批量产品的要求。
主营业务:红外热像仪、激光测距仪。

8、中国重工
公司简介:中国重工是国内研发生产体系最完整、产品门类最齐全的船舶配套设备制造企业,业务贯穿整个船舶配套业的价值链,可生产从铸钢件、锻钢件等基础船舶配套材料到船用柴油机、甲板机械等复杂船舶配套设备等。
主营业务:中国重工船用齿轮箱、中国重工船用阀门、中国重工船用控制系统等。

(腾讯财讯综合自券商中国、每日经济新闻)
股神派声明:转载此文仅出于传递更多信息,没有赞同或否定其观点或证实其描述。文章内容仅供参考,不构成投资建议。


