导语
暴涨过后,一地鸡毛,6万股东欲哭无泪......
创业板低价股普遍大跌之后,整个大盘也随之遇冷,在风向转变之后,一些大涨个股中的获利盘开始集体出逃。
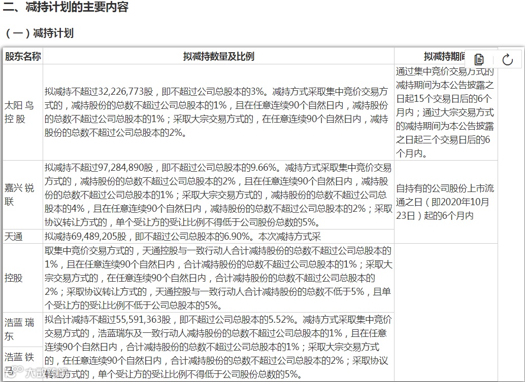
此次太阳鸟控股拟减持不超过3222.68万股,占公司总股本的3%;
嘉兴锐联拟减持不超过9728.49万股,占公司总股本的9.66%;
天通控股拟减持不超过6948.92万股,占公司总股本的6.9%;
浩蓝瑞东及其一致行动人浩蓝铁马拟合计减持5559.14万股,占公司总股本的5.52%。
隐藏福利!】学会趋势投资,做聪明的操盘手。
免责申明:文章中部分数据、资讯来源于网络,仅供参考,与股神派无关,不构成理财、投资建议。

