一、氢能政策环境
近年来,从国家到地方,氢能产业的顶层设计持续完善,为行业发展指明了方向。国家层面战略清晰,2025年正式施行的《中华人民共和国能源法》明确了“积极有序推进氢能开发利用”。国家能源局在《关于促进新能源集成融合发展的指导意见》中,则着重强调了要提升风光氢储协同发展水平,并稳步建设绿色氢氨醇(氢基能源)综合产业基地。这意味着政策正积极推动氢能与可再生能源的深度融合,并拓展氢能在能源化工领域的应用。
全国已有多个省份发布了氢能专项政策。这些地方政策往往更侧重于基础设施布局、应用场景开拓以及打造区域特色的氢能产业集群。
二、氢能市场动态
在政策的引导下,氢能市场正经历快速扩张,投资活跃,产业链逐步成熟。市场需求与投资增长,数据显示,2024年我国氢能生产消费规模已超3650万吨,位居世界首位。全球氢能行业也呈现出投资热潮,截至2025年,全球氢能项目总投资额已突破1100亿美元。国际能源署预计,2025年全球氢能需求有望突破1亿吨。
绿氢发展成为焦点,可再生能源制氢(绿氢)是未来的发展方向。截至2024年底,中国已建成的可再生能源制氢产能约占全球的50%,成为全球绿氢产业的引领者。众多绿氢项目的落地为氢能的清洁低碳应用奠定了供应基础。
三、当前制氢技术
当前主流的制氢技术主要围绕化石燃料制氢、工业副产氢和电解水制氢这几条路线展开,其中电解水制氢,特别是利用可再生能源的“绿氢”技术,正成为发展的焦点。
1.化石燃料制氢
这是目前最主流的制氢方式,但面临着巨大的减碳压力。
技术成熟度高:尤其是天然气蒸汽重整 (SMR) 和煤气化技术,已大规模应用。碳排放挑战:该路径伴随大量二氧化碳排放。为降低碳足迹,必须与碳捕集、利用与封存 (CCUS) 技术结合,从而生产“蓝氢”。CCUS环节会涉及吸收塔、增压机组和液化设备等。
核心装置:主要包括进行反应的气化炉或转化炉,以及用于氢气提纯的变压吸附(PSA)装置等。
2.工业副产氢
这条路线是“变废为宝”,但发展规模有限。
来源广泛:在焦炉煤气、氯碱化工、丙烷脱氢(PDH) 等工业生产中,会产生富含氢气的副产气。
经济性好:作为化工过程的副产品,获取成本较低,是当前非常经济实用的氢源。
需要提纯:和化石燃料制氢一样,副产氢也需要经过变压吸附(PSA) 或深冷分离等工艺提纯,才能达到高纯度的使用标准。
3.电解水制氢
这是实现碳中和的终极方向,技术路线多样。
“绿氢”核心利用风能、太阳能等可再生能源发电进行电解,是实现全程零碳排放的“绿氢”唯一路径。
主流电解技术:
碱性电解(AWE):技术最成熟,成本相对较低,是目前商业化应用的主流。其核心是采用多孔隔膜和碱性电解质。
质子交换膜电解(PEM):采用固体聚合物电解质,运行更灵活,响应速度快,适合与波动的可再生能源配合。上海2025年目录中就收录了高电密宽负荷PEM电解水制氢技术。
新兴技术:如阴离子交换膜(AEM) 和固体氧化物电解(SOEC)也在发展中,AEM尝试结合ALK和PEM的优点,而SOEC则在高温下工作,效率理论上有优势
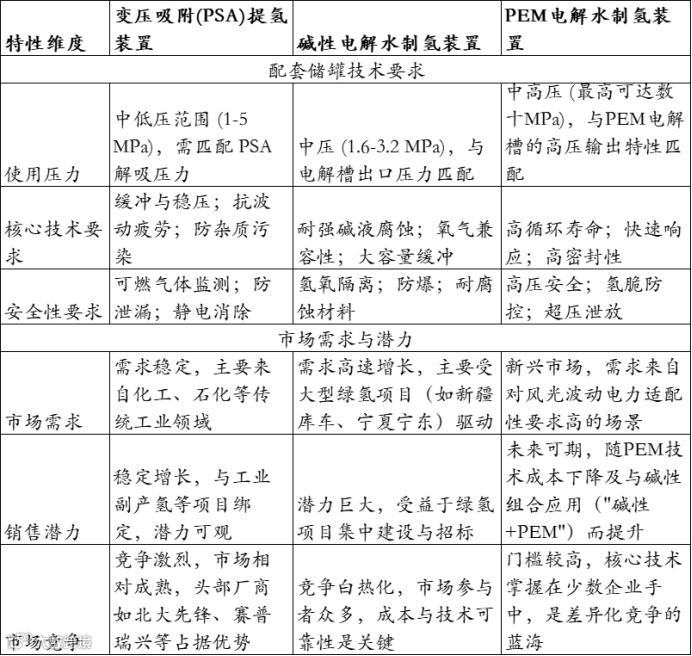
四、制氢装置配套储氢罐技术要求与市场分析
五、苏州德尔得专业压力容器解决方案提供商
苏州德尔得机电设备有限公司是一家专注于压力容器与非标定制产品的研发、制造与销售的专业型企业。公司持有国家颁发的特种设备生产许可证(压力容器),压力容器产品的设计、材料、工艺、检验等全流程环节,均符合国家最高安全与技术标准。公司通过了ISO9001质量体系认证,2022年公司被认定为高新技术企业。
苏州德尔得按照客户需求、依据制氢装置配套储氢罐技术要求、高标准生产提供优质氢气储罐,不锈钢系列储氢罐是公司的核心产品。苏州德尔得将为氢能产业发展做出一份应有贡献。
2025年11月14日,苏州德尔得为无锡客户定制生产2套氢气储罐顺利交付。
生产完毕
取得监检证书
装车完毕专车送货
准备发车送货
扫描二维码加微信公众号

