IPO 申报中,在募投项目建设用地的取得问题上,因为募投项目建设用地问题会影响到募投项目的实施以及其实施效果。发行人及中介机构对此问题均会采取较为谨慎的态度,对于募投项目建设用地一般采取相对保守的处理方式,那就是发行在申报前签署土地出让合同、缴纳土地出让金、取得土地使用权证。所以,取得土地使用权证已经作为IPO申报中的惯例。
然而随着近年来IPO审核期的日渐延长,若发行人盲目地缴纳土地出让金取得土地使用权证的话,在募集资金长时间未到位的情况下,会产生以下几个矛盾:
1、发行人若没有足够的资金投入开发建设的,存在违反《中华人民共和国土地管理法》第37条、《闲置土地处置办法》第14条的相关规定被要求征缴土地闲置费或被无偿收回土地的风险。
2、发行人若没有足够的资金在规定时间内投入开发建设甚至投产的,可能违反与政府部门(包括:开发区管委会)签署的招商引资合同中关于建设用地使用的相关约定,存在承担违约责任的风险。
若发行人在盲目地取得募投项目建设土地使用权证后,为不违反法律、法规、规范性文件规定以及招商引资合同的约定,盲目地举债在募投土地上先行进行开发建设,造成现金流的紧张,打乱自身的规划,这样的结果对发行人来说得不偿失。
为解决发行人取得土地使用权后,在长时间的IPO排队审核期间产生的上述矛盾。发行人在向证监会申报材料时,除了采取最保守的方式,能否有其他方式落实募投项目建设土地?笔者从国有建设用地使用权申请的相关法律法规出发,结合目前证监会预披露的案例,进行了相关探究:
一、国有建设用地使用权申请法律程序
发行人申请取得募投项目建设用地,主要依据如下相关法律:
1) 《中华人民共和国土地管理法》
第五十三条:“经批准的建设项目需要使用国有建设用地的,建设单位应当持法律、行政法规规定的有关文件,向有批准权的县级以上人民政府土地行政主管部门提出建设用地申请,经土地行政主管部门审查,报本级人民政府批准。”
第五十五条:“以出让等有偿使用方式取得国有土地使用权的建设单位,按照国务院规定的标准和办法,缴纳土地使用权出让金等土地有偿使用费和其他费用后,方可使用土地。自本法施行之日起,新增建设用地的土地有偿使用费,百分之三十上缴中央财政,百分之七十留给有关地方人民政府,都专项用于耕地开发。”
2) 《中华人民共和国土地管理法实施条例》
第二十一条:“具体建设项目需要使用土地的,建设单位应当根据建设项目的总体设计一次申请,办理建设用地审批手续;分期建设的项目,可以根据可行性研究报告确定的方案分期申请建设用地,分期办理建设用地有关审批手续。”
第二十二条:“具体建设项目需要占用土地利用总体规划确定的城市建设用地范围内的国有建设用地的,按照下列规定办理:
(一)建设项目可行性研究论证时,由土地行政主管部门对建设项目用地有关事项进行审查,提出建设项目用地预审报告;可行性研究报告报批时,必须附具土地行政主管部门出具的建设项目用地预审报告。
(二)建设单位持建设项目的有关批准文件,向市、县人民政府土地行政主管部门提出建设用地申请,由市、县人民政府土地行政主管部门审查,拟订供地方案,报市、县人民政府批准;需要上级人民政府批准的,应当报上级人民政府批准。
(三)供地方案经批准后,由市、县人民政府向建设单位颁发建设用地批准书。有偿使用国有土地的,由市、县人民政府土地行政主管部门与土地使用者签订国有土地有偿使用合同;划拨使用国有土地的,由市、县人民政府土地行政主管部门向土地使用者核发国有土地划拨决定书。
(四)土地使用者应当依法申请土地登记。
通过招标、拍卖方式提供国有建设用地使用权的,由市、县人民政府土地行政主管部门会同有关部门拟订方案,报市、县人民政府批准后,由市、县人民政府土地行政主管部门组织实施,并与土地使用者签订土地有偿使用合同。土地使用者应当依法申请土地登记。”
3) 《物权法》
第一百三十七条:“设立建设用地使用权,可以采取出让或者划拨等方式。工业、商业、旅游、娱乐和商品住宅等经营性用地以及同一土地有两个以上意向用地者的,应当采取招标、拍卖等公开竞价的方式出让...”
4) 《招标拍卖挂牌出让国有建设用地使用权规定》
第三条“招标、拍卖或者挂牌出让国有建设用地使用权,应当遵循公开、公平、公正和诚信的原则。”
第四条“工业、商业、旅游、娱乐和商品住宅等经营性用地以及同一宗地有两个以上意向用地者的,应当以招标、拍卖或者挂牌方式出让。”
综上,发行人取得国有建设用地使用权的法律程序如下:

二、发行人申报时未取得募投项目建设用地使用权证的相关案例
根据2010年保荐代表人培训的内容:“关于募投项目的土地问题:募集资金用于房地产项目的应取得土地使用权证书等四证,募投项目用于非房地产项目的,项目用地应基本落实。”
如何来理解“基本落实”的概念呢?从根据证监会网站上预披露的招股说明书,在未取得土地使用权证的情况下,若发行人针对募投项目建设用地已履行如下法律程序的,并不构成申报的实质障碍:
1) 已签署土地出让合同的情况

2) 已经进行招拍挂程序的情况

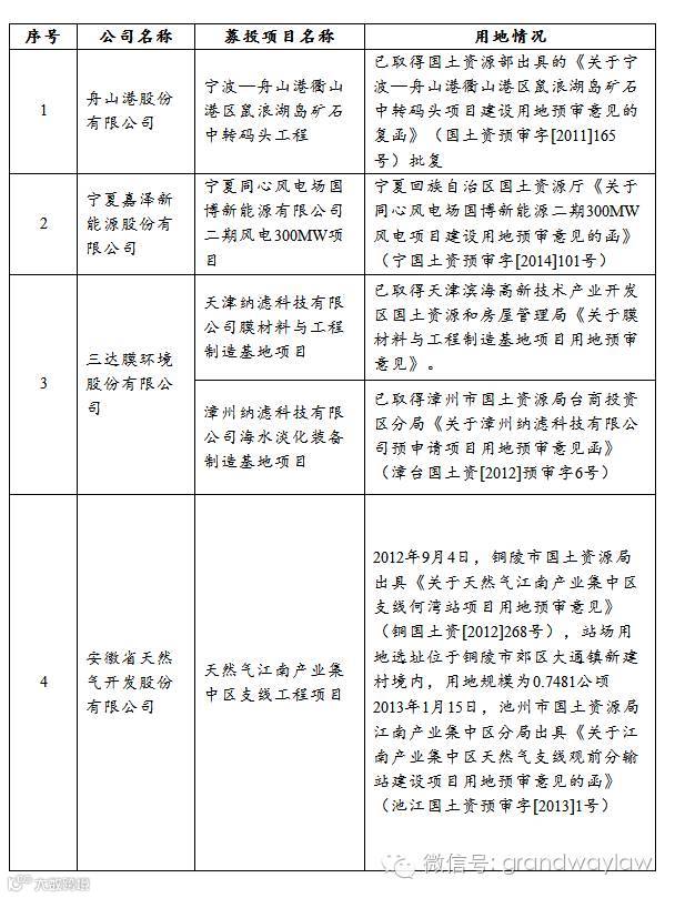
3) 仅获得建设项目用地预审意见的情况
根据《中华人民共和国土地管理法》、《中华人民共和国土地管理法实施条例》的相关规定,获得建设项目用地预审意见仅为发行人申请建设项目募投用地的第一步法律程序。建设项目用地预审指的国土资源管理部门在建设项目审批、核准、备案阶段,依法对建设项目涉及的土地利用事项进行的审查。主要审查以下事项:建设项目选址是否符合土地利用总体规划,是否符合国家供地政策和土地管理法律、法规规定的条件;建设项目用地规模是否符合有关建设用地指标的规定;建设项目占用耕地的,补充耕地初步方案是否可行;征地补偿费用和矿山项目土地复垦资金的拟安排情况。
虽然由土地行政主管部门对建设项目用地有关事项进行审查,提出建设项目用地预审意见后,还需要进行招拍挂、签署土地出让合同、缴纳土地出让金、办理建设用地使用权登记等其他法律程序。但作为获取建设用地使用权的必要程序,若发行人在申报材料时,因为时间、资金等原因未取得土地使用权证而仅取得建设项目用地预审意见的,证监会在受理材料时也会持开放的态度。

如转发本文,请注明作者及文章来源



