上海金税三期系统正式上线,上午8:30,全市各办税服务厅、房产交易大厅办税窗口、车辆购置税征收所、发票代开点、委托代征单位等办税窗口全面开放;
上海税务网站全新改版,页面简洁、自动适应、移动分享,为您带来全新浏览体验;
税务网站网上办税服务厅全面升级,41项热门涉税事项将逐步上线,为您提供足不出户的办税体验。
上海税务迈进新征程!
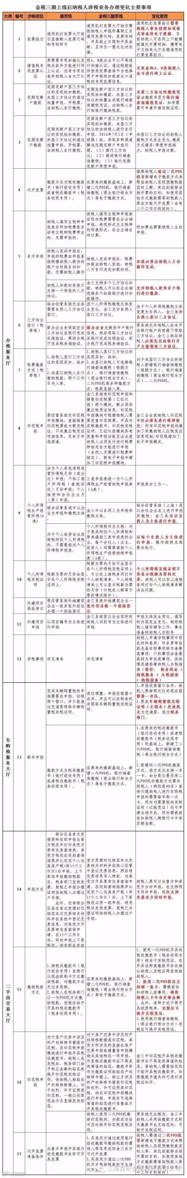
金税三期上线,17个事项有变化
金税三期系统正式上线。小编温馨提醒,系统上线初期业务量增大、业务办理集中,可能会出现办税服务厅拥堵、等候时间延长等情况,请合理安排办理时间,尽量通过网上办税服务厅办理相关涉税事项。
此外,前来办税人朋友,新系统17项变化需要注意:

务网站改版,全新功能求体验
15年磨一剑,上海税务网站再次改版。网页自适应,无论何种尺寸的电脑、手机,自动适应全屏浏览;移动快分享,所有稿件均可快速分享至微博等自媒体,微信二维码扫描还可获取移动端网页;栏目扁平化,布局更合理、划分更清晰,提升网友阅读体验。
网页版↓↓

手机版↓↓

网厅全面升级,足不出户来办税
新版网厅集网上办事、查询、互动、预约和纳税人学堂等功能于一体,充分体现了“互联网+税务”的先进理念。从此,企业纳税人足不出户轻松办税变得更为高效和便捷。


