大数跨境

🔴重要|开票软件还未升级成功怎么办?赶快点进来

🔴重要|开票软件还未升级成功怎么办?赶快点进来 上海百旺金赋科技有限公司
2017-02-28
3
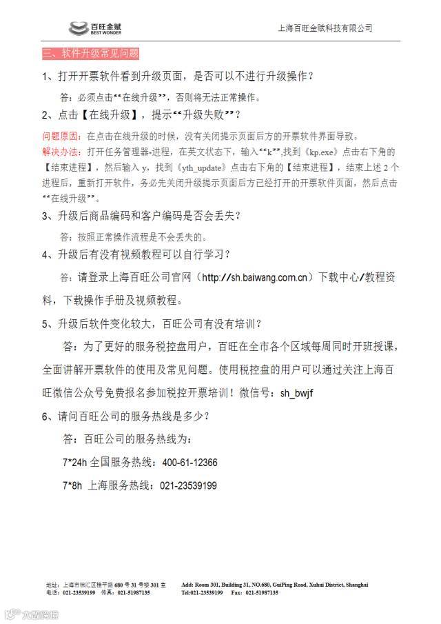
导读:尊敬的用户: 请检查您的税控软件版本(“帮助”菜单内的“关于”查看软件版本),如果您还

  

尊敬的用户:

          请检查您的税控软件版本(“帮助”菜单内的“关于”查看软件版本),如果您还未升级到V2.0.12_20161225版,请尽快按照以下升级说明操作升级。以免影响您3月份的正常开票。(请点击下方的升级说明图片放大观看)





【声明】内容源于网络
0
0
上海百旺金赋科技有限公司
品牌宣传、产品推介、技术服务等。
内容 2064
粉丝 0
上海百旺金赋科技有限公司 品牌宣传、产品推介、技术服务等。
总阅读5.7k
粉丝0
内容2.1k