搜索
首页
大数快讯
大数活动
服务超市
文章专题
出海平台
流量密码
出海蓝图
产业赛道
物流仓储
跨境支付
选品策略
实操手册
报告
跨企查
百科
导航
知识体系
工具箱
更多
找货源
跨境招聘
DeepSeek
首页
>
纳税信用修复范围及标准有哪些?
>
纳税信用修复范围及标准有哪些?
上海百旺金赋科技有限公司
2023-11-21
4
导读:百旺金穗云
没事,纳税信用是可以修复的,满足这些条件就可以修复——
《纳税信用 | 这些失信行为可申请纳税信用修复!》
,修复范围和标准也发你啦~
抄收啦,多谢!
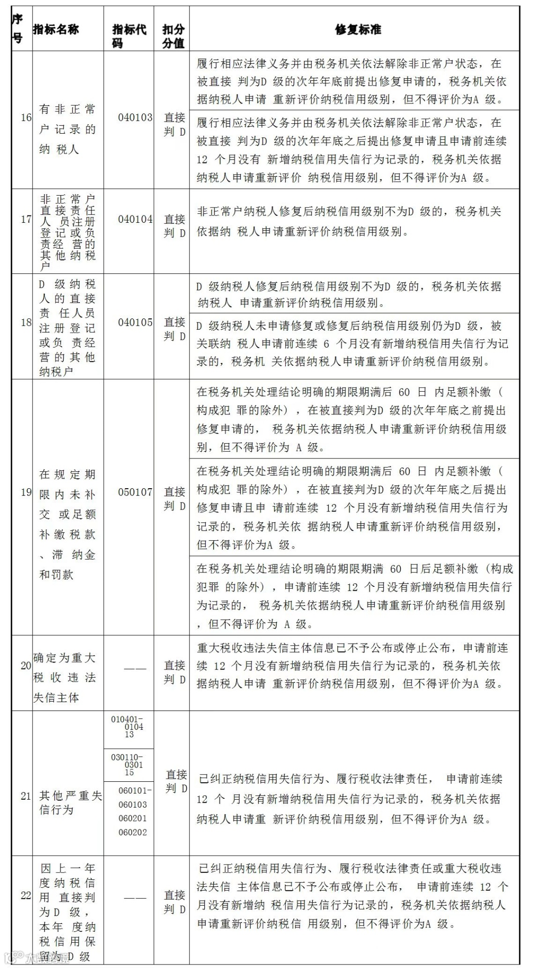
纳税信用修复范围及标准
文章来源:国家税务总局,版权归原作者所有,如有不妥,请联系删除。
END
【声明】内容源于网络
0
0
上海百旺金赋科技有限公司
品牌宣传、产品推介、技术服务等。
内容
2064
粉丝
0
关注
在线咨询
上海百旺金赋科技有限公司
品牌宣传、产品推介、技术服务等。
总阅读
2.9k
粉丝
0
内容
2.1k